Suppr超能文献

用髓磷脂衍生的改变肽配体进行主动免疫可减轻周围神经损伤后的机械性疼痛超敏反应。

Active immunization with myelin-derived altered peptide ligand reduces mechanical pain hypersensitivity following peripheral nerve injury.

作者信息

Perera Chamini J, Duffy Samuel S, Lees Justin G, Kim Cristina F, Cameron Barbara, Apostolopoulos Vasso, Moalem-Taylor Gila

机构信息

School of Medical Sciences, University of New South Wales, UNSW Medicine, Sydney, NSW, 2052, Australia.

Centre for Infection and Inflammation Research, School of Medical Sciences, University of New South Wales, Sydney, NSW, 2052, Australia.

出版信息

J Neuroinflammation. 2015 Feb 13;12:28. doi: 10.1186/s12974-015-0253-4.

Abstract

BACKGROUND

T cells have been implicated in neuropathic pain that is caused by peripheral nerve injury. Immunogenic myelin basic protein (MBP) peptides have been shown to initiate mechanical allodynia in a T cell-dependent manner. Antagonistic altered peptide ligands (APLs) are peptides with substitutions in amino acid residues at T cell receptor contact sites and can inhibit T cell function and modulate inflammatory responses. In the present study, we studied the effects of immunization with MBP-derived APL on pain behavior and neuroinflammation in an animal model of peripheral nerve injury.

METHODS

Lewis rats were immunized subcutaneously at the base of the tail with either a weakly encephalitogenic peptide of MBP (cyclo-MBP87-99) or APL (cyclo-(87-99)[A(91),A(96)]MBP87-99) in complete Freund's adjuvant (CFA) or CFA only (control), following chronic constriction injury (CCI) of the left sciatic nerve. Pain hypersensitivity was tested by measurements of paw withdrawal threshold to mechanical stimuli, regulatory T cells in spleen and lymph nodes were analyzed by flow cytometry, and immune cell infiltration into the nervous system was assessed by immunohistochemistry (days 10 and 30 post-CCI). Cytokines were measured in serum and nervous tissue of nerve-injured rats (day 10 post-CCI).

RESULTS

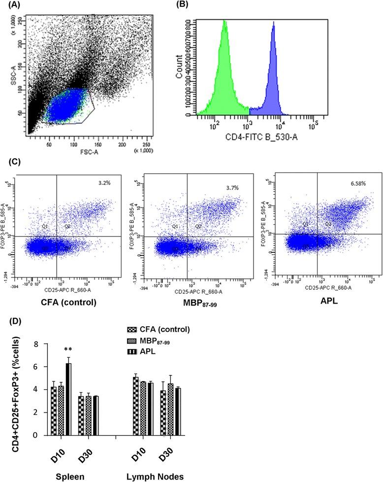
Rats immunized with the APL cyclo-(87-99)[A(91),A(96)]MBP87-99 had significantly reduced mechanical pain hypersensitivity in the ipsilateral hindpaw compared to cyclo-MBP87-99-treated and control rats. This was associated with significantly decreased infiltration of T cells and ED1+ macrophages in the injured nerve of APL-treated animals. The percentage of anti-inflammatory (M2) macrophages was significantly upregulated in the APL-treated rats on day 30 post-CCI. Compared to the control rats, microglial activation in the ipsilateral lumbar spinal cord was significantly increased in the MBP-treated rats, but was not altered in the rats immunized with the MBP-derived APL. In addition, immunization with the APL significantly increased splenic regulatory T cells. Several cytokines were significantly altered after CCI, but no significant difference was observed between the APL-treated and control rats.

CONCLUSIONS

These results suggest that immune deviation by active immunization with a non-encephalitogenic MBP-derived APL mediates an analgesic effect in animals with peripheral nerve injury. Thus, T cell immunomodulation warrants further investigation as a possible therapeutic strategy for the treatment of peripheral neuropathic pain.

摘要

背景

T细胞与由外周神经损伤引起的神经性疼痛有关。免疫原性髓鞘碱性蛋白(MBP)肽已被证明以T细胞依赖的方式引发机械性异常性疼痛。拮抗性改构肽配体(APL)是在T细胞受体接触位点的氨基酸残基上有取代的肽,可抑制T细胞功能并调节炎症反应。在本研究中,我们研究了用MBP衍生的APL免疫对周围神经损伤动物模型中疼痛行为和神经炎症的影响。

方法

在左侧坐骨神经慢性压迫损伤(CCI)后,将Lewis大鼠在尾根部皮下注射完全弗氏佐剂(CFA)中的MBP弱致脑炎性肽(环化-MBP87-99)或APL(环化-(87-99)[A(91),A(96)]MBP87-99),或仅注射CFA(对照)。通过测量对机械刺激的爪退缩阈值来测试疼痛超敏反应,通过流式细胞术分析脾脏和淋巴结中的调节性T细胞,并通过免疫组织化学评估免疫细胞向神经系统的浸润(CCI后第10天和第30天)。在神经损伤大鼠的血清和神经组织中测量细胞因子(CCI后第10天)。

结果

与环化-MBP87-99处理的大鼠和对照大鼠相比,用APL环化-(87-99)[A(91),A(96)]MBP87-99免疫的大鼠同侧后爪的机械性疼痛超敏反应明显降低。这与APL处理动物损伤神经中T细胞和ED1+巨噬细胞的浸润明显减少有关。在CCI后第30天,APL处理的大鼠中抗炎(M2)巨噬细胞的百分比显著上调。与对照大鼠相比,MBP处理的大鼠同侧腰脊髓中的小胶质细胞活化明显增加,但用MBP衍生的APL免疫的大鼠中未改变。此外,用APL免疫显著增加了脾脏调节性T细胞。CCI后几种细胞因子有显著改变,但APL处理的大鼠和对照大鼠之间未观察到显著差异。

结论

这些结果表明,用非致脑炎性MBP衍生的APL主动免疫引起的免疫偏差在周围神经损伤的动物中介导了镇痛作用。因此,T细胞免疫调节作为治疗周围神经性疼痛的一种可能的治疗策略值得进一步研究。

https://cdn.ncbi.nlm.nih.gov/pmc/blobs/a45c/4340611/f5e391c2a39d/12974_2015_253_Fig1_HTML.jpg

文献AI研究员

20分钟写一篇综述,助力文献阅读效率提升50倍。

立即体验

用中文搜PubMed

大模型驱动的PubMed中文搜索引擎

马上搜索

文档翻译

学术文献翻译模型,支持多种主流文档格式。

立即体验