Department of Medicine, Stem Cell Program and Moores Cancer Center, University of California San Diego, 3855 Health Sciences Drive, La Jolla, 92037, CA, USA.
Division of Regenerative Medicine, University of California San Diego, 3855 Health Sciences Drive, La Jolla, CA, 92093-0820, USA.
J Transl Med. 2015 Mar 21;13:98. doi: 10.1186/s12967-015-0453-9.
Dormant leukemia stem cells (LSC) promote therapeutic resistance and leukemic progression as a result of unbridled activation of stem cell gene expression programs. Thus, we hypothesized that 1) deregulation of the hedgehog (Hh) stem cell self-renewal and cell cycle regulatory pathway would promote dormant human LSC generation and 2) that PF-04449913, a clinical antagonist of the GLI2 transcriptional activator, smoothened (SMO), would enhance dormant human LSC eradication.
To test these postulates, whole transcriptome RNA sequencing (RNA-seq), microarray, qRT-PCR, stromal co-culture, confocal fluorescence microscopic, nanoproteomic, serial transplantation and cell cycle analyses were performed on FACS purified normal, chronic phase (CP) chronic myeloid leukemia (CML), blast crisis (BC) phase CML progenitors with or without PF-04449913 treatment.
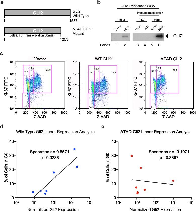
Notably, RNA-seq analyses revealed that Hh pathway and cell cycle regulatory gene overexpression correlated with leukemic progression. While lentivirally enforced GLI2 expression enhanced leukemic progenitor dormancy in stromal co-cultures, this was not observed with a mutant GLI2 lacking a transactivation domain, suggesting that GLI2 expression prevented cell cycle transit. Selective SMO inhibition with PF-04449913 in humanized stromal co-cultures and LSC xenografts reduced downstream GLI2 protein and cell cycle regulatory gene expression. Moreover, SMO inhibition enhanced cell cycle transit and sensitized BC LSC to tyrosine kinase inhibition in vivo at doses that spare normal HSC.
In summary, while GLI2, forms part of a core HH pathway transcriptional regulatory network that promotes human myeloid leukemic progression and dormant LSC generation, selective inhibition with PF-04449913 reduces the dormant LSC burden thereby providing a strong rationale for clinical trials predicated on SMO inhibition in combination with TKIs or chemotherapeutic agents with the ultimate aim of obviating leukemic therapeutic resistance, persistence and progression.
休眠白血病干细胞(LSC)由于不受控制地激活干细胞基因表达程序,从而促进治疗耐药性和白血病进展。因此,我们假设:1) hedgehog(Hh)干细胞自我更新和细胞周期调控途径的失调会促进休眠的人 LSC 的产生;2)PF-04449913,一种 smoothened(SMO)的临床拮抗剂,即 GLI2 转录激活剂,将增强休眠的人 LSC 的消除。
为了验证这些假设,我们对 FACS 纯化的正常、慢性期(CP)慢性髓系白血病(CML)、急变期(BC)CML 祖细胞进行了全转录组 RNA 测序(RNA-seq)、微阵列、qRT-PCR、基质共培养、共聚焦荧光显微镜、纳米蛋白质组学、连续移植和细胞周期分析,同时进行了或不进行 PF-04449913 治疗。
值得注意的是,RNA-seq 分析显示 Hh 途径和细胞周期调控基因的过度表达与白血病进展相关。虽然 lentivirally 强制表达 GLI2 增强了基质共培养中的白血病祖细胞休眠,但在缺乏反式激活结构域的突变 GLI2 中没有观察到这种情况,这表明 GLI2 表达阻止了细胞周期过渡。在人源化基质共培养物和 LSC 异种移植物中选择性抑制 SMO 用 PF-04449913 减少下游 GLI2 蛋白和细胞周期调控基因的表达。此外,SMO 抑制增强了细胞周期过渡,并在体内剂量下使 BC LSC 对酪氨酸激酶抑制剂敏感,而不会保留正常 HSC。
总之,虽然 GLI2 是促进人类髓系白血病进展和休眠 LSC 产生的核心 HH 途径转录调控网络的一部分,但选择性抑制用 PF-04449913 减少了休眠 LSC 的负担,从而为基于 SMO 抑制与 TKI 或化疗药物联合的临床试验提供了强有力的理由,最终目的是消除白血病治疗耐药性、持久性和进展。