Bussche Leen, Harman Rebecca M, Syracuse Bethany A, Plante Eric L, Lu Yen-Chun, Curtis Theresa M, Ma Minglin, Van de Walle Gerlinde R
Baker Institute for Animal Health, College of Veterinary Medicine, Cornell University, 235 Hungerford Hill Road, Ithaca, NY, 14850, USA.
Department of Biological Sciences, State University of New York at Cortland, 21 Graham Avenue, Cortland, NY, 13045, USA.
Stem Cell Res Ther. 2015 Apr 11;6(1):66. doi: 10.1186/s13287-015-0037-x.
The prevalence of impaired cutaneous wound healing is high and treatment is difficult and often ineffective, leading to negative social and economic impacts for our society. Innovative treatments to improve cutaneous wound healing by promoting complete tissue regeneration are therefore urgently needed. Mesenchymal stromal cells (MSCs) have been reported to provide paracrine signals that promote wound healing, but (i) how they exert their effects on target cells is unclear and (ii) a suitable delivery system to supply these MSC-derived secreted factors in a controlled and safe way is unavailable. The present study was designed to provide answers to these questions by using the horse as a translational model. Specifically, we aimed to (i) evaluate the in vitro effects of equine MSC-derived conditioned medium (CM), containing all factors secreted by MSCs, on equine dermal fibroblasts, a cell type critical for successful wound healing, and (ii) explore the potential of microencapsulated equine MSCs to deliver CM to wounded cells in vitro.
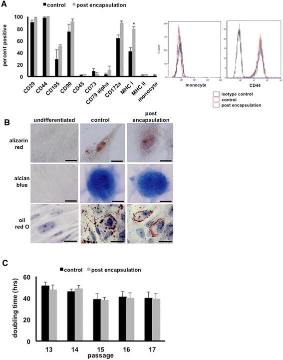
MSCs were isolated from the peripheral blood of healthy horses. Equine dermal fibroblasts from the NBL-6 (horse dermal fibroblast cell) line were wounded in vitro, and cell migration and expression levels of genes involved in wound healing were evaluated after treatment with MSC-CM or NBL-6-CM. These assays were repeated by using the CM collected from MSCs encapsulated in core-shell hydrogel microcapsules.
Our salient findings were that equine MSC-derived CM stimulated the migration of equine dermal fibroblasts and increased their expression level of genes that positively contribute to wound healing. In addition, we found that equine MSCs packaged in core-shell hydrogel microcapsules had similar effects on equine dermal fibroblast migration and gene expression, indicating that microencapsulation of MSCs does not interfere with the release of bioactive factors.
Our results demonstrate that the use of CM from MSCs might be a promising new therapy for impaired cutaneous wounds and that encapsulation may be a suitable way to effectively deliver CM to wounded cells in vivo.
皮肤伤口愈合受损的发生率很高,治疗困难且往往无效,给社会带来了负面的社会和经济影响。因此,迫切需要通过促进完全组织再生来改善皮肤伤口愈合的创新治疗方法。据报道,间充质基质细胞(MSCs)可提供促进伤口愈合的旁分泌信号,但(i)它们如何对靶细胞发挥作用尚不清楚,且(ii)目前尚无一种合适的递送系统以可控且安全的方式提供这些源自MSCs的分泌因子。本研究旨在以马作为转化模型来回答这些问题。具体而言,我们旨在(i)评估含有MSCs分泌的所有因子的马源MSCs条件培养基(CM)对马真皮成纤维细胞(一种对成功伤口愈合至关重要的细胞类型)的体外作用,以及(ii)探索微囊化马源MSCs在体外将CM递送至受伤细胞的潜力。
从健康马的外周血中分离MSCs。将NBL - 6(马真皮成纤维细胞系)的马真皮成纤维细胞在体外造成损伤,在用MSCs - CM或NBL - 6 - CM处理后,评估细胞迁移以及参与伤口愈合的基因表达水平。使用从包裹在核壳水凝胶微胶囊中的MSCs收集的CM重复这些测定。
我们的显著发现是,马源MSCs - CM刺激了马真皮成纤维细胞的迁移,并增加了对伤口愈合有积极作用的基因的表达水平。此外,我们发现包装在核壳水凝胶微胶囊中的马源MSCs对马真皮成纤维细胞迁移和基因表达具有类似作用,表明MSCs的微囊化不会干扰生物活性因子的释放。
我们的结果表明,使用MSCs的CM可能是治疗受损皮肤伤口的一种有前景的新疗法,并且微囊化可能是在体内将CM有效递送至受伤细胞的合适方式。