Mohammed Altaf, Janakiram Naveena B, Madka Venkateshwar, Brewer Misty, Ritchie Rebekah L, Lightfoot Stan, Kumar Gaurav, Sadeghi Michael, Patlolla Jagan Mohan R, Yamada Hiroshi Y, Cruz-Monserrate Zobeida, May Randal, Houchen Courtney W, Steele Vernon E, Rao Chinthalapally V
Center for Cancer Prevention and Drug Development, Department of Medicine, Hem-Onc Section, PC Stephenson Cancer Center, University of Oklahoma Health Sciences Center, Oklahoma City, OK, USA.
Department of Cancer Biology, University of Texas, MD Anderson Cancer Center, Houston, TX, USA.
Oncotarget. 2015 Jun 20;6(17):15524-39. doi: 10.18632/oncotarget.3499.
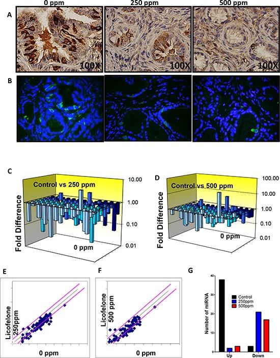
Recent development of genetically engineered mouse models (GEMs) for pancreatic cancer (PC) that recapitulates human disease progression has helped to identify new strategies to delay/inhibit PC development. We first found that expression of the pancreatic tumor-initiating/cancer stem cells (CSC) marker DclK1 occurs in early stage PC and in both early and late pancreatic intraepithelial neoplasia (PanIN) and that it increases as disease progresses in GEM and also in human PC. Genome-wide next generation sequencing of pancreatic ductal adenocarcinoma (PDAC) from GEM mice revealed significantly increased DclK1 along with inflammatory genes. Genetic ablation of cyclo-oxygenase-2 (COX-2) decreased DclK1 in GEM. Induction of inflammation/pancreatitis with cerulein in GEM mice increased DclK1, and the novel dual COX/5-lipoxygenase (5-LOX) inhibitor licofelone reduced it. Dietary licofelone significantly inhibited the incidence of PDAC and carcinoma in situ with significant inhibition of pancreatic CSCs. Licofelone suppressed pancreatic tumor COX-2 and 5-LOX activities and modulated miRNAs characteristic of CSC and inflammation in correlation with PDAC inhibition. These results offer a preclinical proof of concept to target the inflammation initiation to inhibit cancer stem cells early for improving the treatment of pancreatic cancers, with immediate clinical implications for repositioning dual COX/5-LOX inhibitors in human trials for high risk patients.
近期,用于胰腺癌(PC)研究的基因工程小鼠模型(GEMs)取得了新进展,这些模型能够重现人类疾病的进展过程,有助于确定延缓/抑制胰腺癌发展的新策略。我们首先发现,胰腺肿瘤起始细胞/癌症干细胞(CSC)标志物DclK1在胰腺癌早期以及早期和晚期胰腺上皮内瘤变(PanIN)中均有表达,并且在基因工程小鼠模型以及人类胰腺癌中,其表达水平会随着疾病进展而升高。对基因工程小鼠的胰腺导管腺癌(PDAC)进行全基因组二代测序发现,DclK1以及炎症相关基因的表达显著增加。在基因工程小鼠中,环氧化酶-2(COX-2)的基因敲除降低了DclK1的表达。在基因工程小鼠中,用雨蛙素诱导炎症/胰腺炎会增加DclK1的表达,而新型双COX/5-脂氧合酶(5-LOX)抑制剂利考昔芬可降低其表达。饮食中添加利考昔芬可显著抑制胰腺导管腺癌和原位癌的发生率,并显著抑制胰腺癌症干细胞。利考昔芬可抑制胰腺肿瘤的COX-2和5-LOX活性,并调节与癌症干细胞和炎症相关的微小RNA(miRNA),这与胰腺导管腺癌的抑制相关。这些结果提供了一个临床前概念验证,即通过靶向炎症起始来早期抑制癌症干细胞,以改善胰腺癌的治疗,这对于在高危患者的人体试验中重新定位双COX/5-LOX抑制剂具有直接的临床意义。