Suppr超能文献

缺氧诱导因子-1α(HIF-1α)在针对致病性大肠杆菌感染的天然防御中的作用

Role of Hypoxia Inducible Factor-1α (HIF-1α) in Innate Defense against Uropathogenic Escherichia coli Infection.

作者信息

Lin Ann E, Beasley Federico C, Olson Joshua, Keller Nadia, Shalwitz Robert A, Hannan Thomas J, Hultgren Scott J, Nizet Victor

机构信息

Division of Pediatric Pharmacology & Drug Discovery, University of California, San Diego, La Jolla, California, United States of America.

Aerpio Therapeutics, Cincinnati, Ohio, United States of America.

出版信息

PLoS Pathog. 2015 Apr 30;11(4):e1004818. doi: 10.1371/journal.ppat.1004818. eCollection 2015 Apr.

Abstract

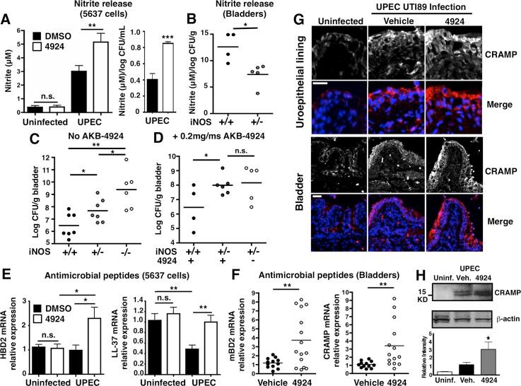
Uropathogenic E. coli (UPEC) is the primary cause of urinary tract infections (UTI) affecting approximately 150 million people worldwide. Here, we revealed the importance of transcriptional regulator hypoxia-inducible factor-1 α subunit (HIF-1α) in innate defense against UPEC-mediated UTI. The effects of AKB-4924, a HIF-1α stabilizing agent, were studied using human uroepithelial cells (5637) and a murine UTI model. UPEC adherence and invasion were significantly reduced in 5637 cells when HIF-1α protein was allowed to accumulate. Uroepithelial cells treated with AKB-4924 also experienced reduced cell death and exfoliation upon UPEC challenge. In vivo, fewer UPEC were recovered from the urine, bladders and kidneys of mice treated transurethrally with AKB-4924, whereas increased bacteria were recovered from bladders of mice with a HIF-1α deletion. Bladders and kidneys of AKB-4924 treated mice developed less inflammation as evidenced by decreased pro-inflammatory cytokine release and neutrophil activity. AKB-4924 impairs infection in uroepithelial cells and bladders, and could be correlated with enhanced production of nitric oxide and antimicrobial peptides cathelicidin and β-defensin-2. We conclude that HIF-1α transcriptional regulation plays a key role in defense of the urinary tract against UPEC infection, and that pharmacological HIF-1α boosting could be explored further as an adjunctive therapy strategy for serious or recurrent UTI.

摘要

尿路致病性大肠杆菌(UPEC)是尿路感染(UTI)的主要病因,全球约有1.5亿人受其影响。在此,我们揭示了转录调节因子缺氧诱导因子-1α亚基(HIF-1α)在抵御UPEC介导的UTI的固有防御中的重要性。使用人尿道上皮细胞(5637)和小鼠UTI模型研究了HIF-1α稳定剂AKB-4924的作用。当HIF-1α蛋白积累时,5637细胞中UPEC的黏附和侵袭显著减少。用AKB-4924处理的尿道上皮细胞在受到UPEC攻击时细胞死亡和脱落也减少。在体内,经尿道用AKB-4924处理的小鼠尿液、膀胱和肾脏中回收的UPEC较少,而HIF-1α缺失小鼠膀胱中回收的细菌增加。经AKB-4924处理的小鼠的膀胱和肾脏炎症较轻,促炎细胞因子释放和中性粒细胞活性降低证明了这一点。AKB-4924损害尿道上皮细胞和膀胱中的感染,这可能与一氧化氮、抗菌肽cathelicidin和β-防御素-2的产生增加有关。我们得出结论,HIF-1α转录调节在尿路抵御UPEC感染中起关键作用,作为严重或复发性UTI的辅助治疗策略,药理学上增强HIF-1α的作用值得进一步探索。

https://cdn.ncbi.nlm.nih.gov/pmc/blobs/031f/4415805/aa37447e8b4a/ppat.1004818.g001.jpg

文献检索

告别复杂PubMed语法,用中文像聊天一样搜索,搜遍4000万医学文献。AI智能推荐,让科研检索更轻松。

立即免费搜索

文件翻译

保留排版,准确专业,支持PDF/Word/PPT等文件格式,支持 12+语言互译。

免费翻译文档

深度研究

AI帮你快速写综述,25分钟生成高质量综述,智能提取关键信息,辅助科研写作。

立即免费体验