Suppr超能文献

利用公开的基因表达数据鉴定抗精神病药物硫利达嗪为抗胶质母细胞瘤和抗癌干细胞药物。

Identification of thioridazine, an antipsychotic drug, as an antiglioblastoma and anticancer stem cell agent using public gene expression data.

作者信息

Cheng H-W, Liang Y-H, Kuo Y-L, Chuu C-P, Lin C-Y, Lee M-H, Wu A T H, Yeh C-T, Chen E I-T, Whang-Peng J, Su C-L, Huang C-Y F

机构信息

Institute of Biopharmaceutical Sciences, National Yang-Ming University, Taipei, Taiwan.

Department of Biotechnology and Laboratory Science in Medicine, National Yang-Ming University, Taipei, Taiwan.

出版信息

Cell Death Dis. 2015 May 7;6(5):e1753. doi: 10.1038/cddis.2015.77.

Abstract

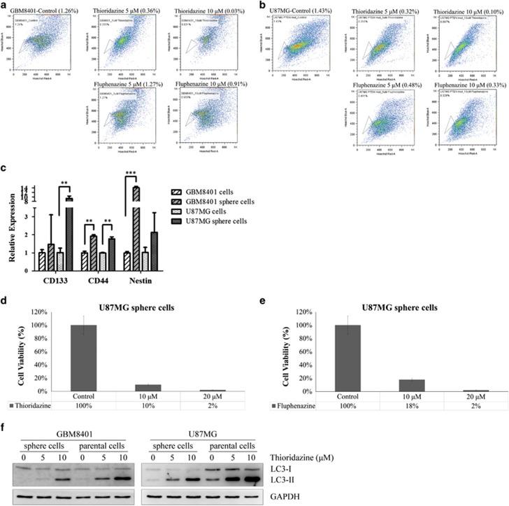
Glioblastoma (GBM) is a common and malignant tumor with a poor prognosis. Glioblastoma stem cells (GSCs) have been reported to be involved in tumorigenesis, tumor maintenance and therapeutic resistance. Thus, to discover novel candidate therapeutic drugs for anti-GBM and anti-GSCs is an urgent need. We hypothesized that if treatment with a drug could reverse, at least in part, the gene expression signature of GBM and GSCs, this drug may have the potential to inhibit pathways essential in the formation of GBM and thereby treat GBM. Here, we collected 356 GBM gene signatures from public databases and queried the Connectivity Map. We systematically evaluated the in vitro antitumor effects of 79 drugs in GBM cell lines. Of the drugs screened, thioridazine was selected for further characterization because it has potent anti-GBM and anti-GSCs properties. When investigating the mechanisms underlying the cytocidal effects of thioridazine, we found that thioridazine induces autophagy in GBM cell lines, and upregulates AMPK activity. Moreover, LC3-II was upregulated in U87MG sphere cells treated with thioridazine. In addition, thioridazine suppressed GBM tumorigenesis and induced autophagy in vivo. We not only repurposed the antipsychotic drug thioridazine as a potent anti-GBM and anti-GSCs agent, but also provided a new strategy to search for drugs with anticancer and anticancer stem cell properties.

摘要

胶质母细胞瘤(GBM)是一种常见的恶性肿瘤,预后较差。据报道,胶质母细胞瘤干细胞(GSCs)参与肿瘤发生、肿瘤维持和治疗抵抗。因此,发现用于抗GBM和抗GSCs的新型候选治疗药物迫在眉睫。我们假设,如果用一种药物进行治疗能够至少部分逆转GBM和GSCs的基因表达特征,那么这种药物可能具有抑制GBM形成所必需的信号通路的潜力,从而治疗GBM。在此,我们从公共数据库收集了356个GBM基因特征,并查询了连通性图谱。我们系统地评估了79种药物在GBM细胞系中的体外抗肿瘤作用。在筛选出的药物中,选择硫利达嗪进行进一步研究,因为它具有强大的抗GBM和抗GSCs特性。在研究硫利达嗪细胞杀伤作用的潜在机制时,我们发现硫利达嗪可诱导GBM细胞系发生自噬,并上调AMPK活性。此外,在用硫利达嗪处理的U87MG球形细胞中,LC3-II上调。此外,硫利达嗪在体内抑制GBM肿瘤发生并诱导自噬。我们不仅将抗精神病药物硫利达嗪重新用作一种有效的抗GBM和抗GSCs药物,还提供了一种寻找具有抗癌和抗癌干细胞特性药物的新策略。

https://cdn.ncbi.nlm.nih.gov/pmc/blobs/b4fa/4669717/cab6393d60eb/cddis201577f1.jpg

文献AI研究员

20分钟写一篇综述,助力文献阅读效率提升50倍。

立即体验

用中文搜PubMed

大模型驱动的PubMed中文搜索引擎

马上搜索

文档翻译

学术文献翻译模型,支持多种主流文档格式。

立即体验