Suppr超能文献

细胞外信号调节激酶(ERK)对细胞增殖的调控以及ERK的信号依赖性核转位依赖于含Tm5NM1的肌动蛋白丝。

Regulation of cell proliferation by ERK and signal-dependent nuclear translocation of ERK is dependent on Tm5NM1-containing actin filaments.

作者信息

Schevzov Galina, Kee Anthony J, Wang Bin, Sequeira Vanessa B, Hook Jeff, Coombes Jason D, Lucas Christine A, Stehn Justine R, Musgrove Elizabeth A, Cretu Alexandra, Assoian Richard, Fath Thomas, Hanoch Tamar, Seger Rony, Pleines Irina, Kile Benjamin T, Hardeman Edna C, Gunning Peter W

机构信息

Oncology Research Unit, School of Medical Sciences, University of New South Wales, Australia, Sydney, NSW 2052, Australia.

Cellular and Genetic Medicine Unit, University of New South Wales, Australia, Sydney, NSW 2052, Australia.

出版信息

Mol Biol Cell. 2015 Jul 1;26(13):2475-90. doi: 10.1091/mbc.E14-10-1453. Epub 2015 May 13.

Abstract

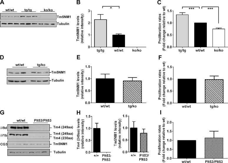
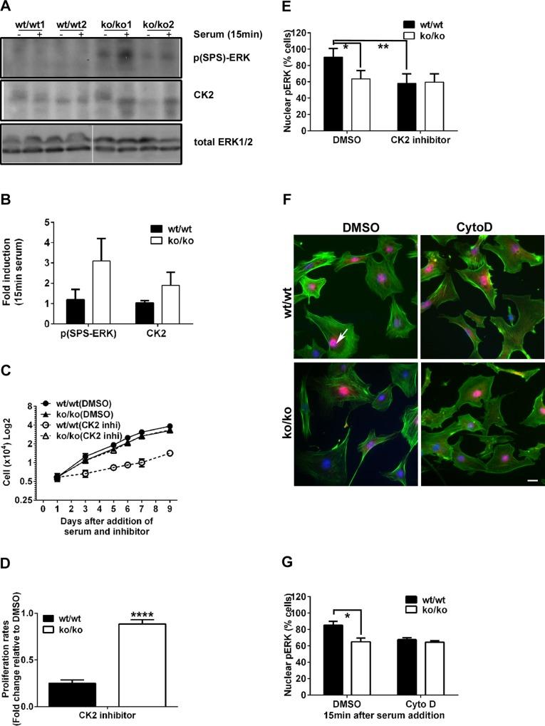
ERK-regulated cell proliferation requires multiple phosphorylation events catalyzed first by MEK and then by casein kinase 2 (CK2), followed by interaction with importin7 and subsequent nuclear translocation of pERK. We report that genetic manipulation of a core component of the actin filaments of cancer cells, the tropomyosin Tm5NM1, regulates the proliferation of normal cells both in vitro and in vivo. Mouse embryo fibroblasts (MEFs) lacking Tm5NM1, which have reduced proliferative capacity, are insensitive to inhibition of ERK by peptide and small-molecule inhibitors, indicating that ERK is unable to regulate proliferation of these knockout (KO) cells. Treatment of wild-type MEFs with a CK2 inhibitor to block phosphorylation of the nuclear translocation signal in pERK resulted in greatly decreased cell proliferation and a significant reduction in the nuclear translocation of pERK. In contrast, Tm5NM1 KO MEFs, which show reduced nuclear translocation of pERK, were unaffected by inhibition of CK2. This suggested that it is nuclear translocation of CK2-phosphorylated pERK that regulates cell proliferation and this capacity is absent in Tm5NM1 KO cells. Proximity ligation assays confirmed a growth factor-stimulated interaction of pERK with Tm5NM1 and that the interaction of pERK with importin7 is greatly reduced in the Tm5NM1 KO cells.

摘要

细胞外信号调节激酶(ERK)调控的细胞增殖需要多个磷酸化事件,首先由丝裂原活化蛋白激酶激酶(MEK)催化,然后由酪蛋白激酶2(CK2)催化,随后与输入蛋白7相互作用,pERK随后发生核转位。我们报告,癌细胞肌动蛋白丝的核心成分原肌球蛋白Tm5NM1的基因操作在体外和体内均调节正常细胞的增殖。缺乏Tm5NM1的小鼠胚胎成纤维细胞(MEF)增殖能力降低,对肽和小分子抑制剂抑制ERK不敏感,这表明ERK无法调节这些基因敲除(KO)细胞的增殖。用CK2抑制剂处理野生型MEF以阻断pERK中核转位信号的磷酸化,导致细胞增殖大大降低,pERK的核转位显著减少。相比之下,显示pERK核转位减少的Tm5NM1 KO MEF不受CK2抑制的影响。这表明是CK2磷酸化的pERK的核转位调节细胞增殖,而这种能力在Tm5NM1 KO细胞中不存在。邻近连接分析证实了生长因子刺激的pERK与Tm5NM1的相互作用,并且在Tm5NM1 KO细胞中pERK与输入蛋白7的相互作用大大降低。

https://cdn.ncbi.nlm.nih.gov/pmc/blobs/e2f5/4571302/ffbca23c4b60/2475fig1.jpg

相似文献

2
Nuclear ERK Translocation is Mediated by Protein Kinase CK2 and Accelerated by Autophosphorylation.
Cell Physiol Biochem. 2019;53(2):366-387. doi: 10.33594/000000144.
5
Cytoskeletal tropomyosin Tm5NM1 is required for normal excitation-contraction coupling in skeletal muscle.
Mol Biol Cell. 2009 Jan;20(1):400-9. doi: 10.1091/mbc.e08-06-0616. Epub 2008 Nov 12.
6
CK2 Is a component of the KSR1 scaffold complex that contributes to Raf kinase activation.
Curr Biol. 2007 Jan 23;17(2):179-84. doi: 10.1016/j.cub.2006.11.061. Epub 2006 Dec 14.
7
Ras Transformation Overrides a Proliferation Defect Induced by Tpm3.1 Knockout.
Cell Mol Biol Lett. 2015 Dec;20(4):626-46. doi: 10.1515/cmble-2015-0037.
9
Tropomyosin Tm5NM1 spatially restricts src kinase activity through perturbation of Rab11 vesicle trafficking.
Mol Cell Biol. 2014 Dec;34(24):4436-46. doi: 10.1128/MCB.00796-14. Epub 2014 Oct 6.

引用本文的文献

1
Advanced therapeutic scaffolds of biomimetic periosteum for functional bone regeneration.
J Nanobiotechnology. 2025 Jul 26;23(1):542. doi: 10.1186/s12951-025-03614-5.
2
Impact of Black Soldier Fly Larvae Oil on Immunometabolic Processes.
Int J Mol Sci. 2025 May 19;26(10):4855. doi: 10.3390/ijms26104855.
3
Motor properties of Myosin 5c are modulated by tropomyosin isoforms and inhibited by pentabromopseudilin.
Front Physiol. 2024 Mar 28;15:1394040. doi: 10.3389/fphys.2024.1394040. eCollection 2024.
4
C-Myc/H19/miR-29b axis downregulates nerve/glial (NG)2 expression in glioblastoma multiforme.
Mol Ther Nucleic Acids. 2024 Jan 12;35(1):102120. doi: 10.1016/j.omtn.2024.102120. eCollection 2024 Mar 12.
5
Genetic Changes in Mastocytes and Their Significance in Mast Cell Tumor Prognosis and Treatment.
Genes (Basel). 2024 Jan 22;15(1):137. doi: 10.3390/genes15010137.
7
Research Advances in the Role of the Tropomyosin Family in Cancer.
Int J Mol Sci. 2023 Aug 27;24(17):13295. doi: 10.3390/ijms241713295.
8
On the inference of ERK signaling dynamics from protein biosensor measurements.
Mol Biol Cell. 2023 May 15;34(6):ar60. doi: 10.1091/mbc.E22-10-0476. Epub 2023 Mar 8.
9
Retention of ERK in the cytoplasm mediates the pluripotency of embryonic stem cells.
Stem Cell Reports. 2023 Jan 10;18(1):305-318. doi: 10.1016/j.stemcr.2022.11.017. Epub 2022 Dec 22.
10
CK2 and the Hallmarks of Cancer.
Biomedicines. 2022 Aug 16;10(8):1987. doi: 10.3390/biomedicines10081987.

本文引用的文献

1
Tumor promotion by γ and suppression by β non-muscle actin isoforms.
Oncotarget. 2015 Jun 10;6(16):14556-71. doi: 10.18632/oncotarget.3989.
2
Formins determine the functional properties of actin filaments in yeast.
Curr Biol. 2014 Jul 7;24(13):1525-30. doi: 10.1016/j.cub.2014.05.034. Epub 2014 Jun 19.
3
Hierarchical scaffolding of an ERK1/2 activation pathway.
Cell Commun Signal. 2013 Aug 29;11:65. doi: 10.1186/1478-811X-11-65.
4
A novel class of anticancer compounds targets the actin cytoskeleton in tumor cells.
Cancer Res. 2013 Aug 15;73(16):5169-82. doi: 10.1158/0008-5472.CAN-12-4501.
5
ERK5: structure, regulation and function.
Cell Signal. 2012 Nov;24(11):2187-96. doi: 10.1016/j.cellsig.2012.07.007. Epub 2012 Jul 16.
6
ERK1/2 MAP kinases: structure, function, and regulation.
Pharmacol Res. 2012 Aug;66(2):105-43. doi: 10.1016/j.phrs.2012.04.005. Epub 2012 Apr 27.
7
Structural and functional properties of the actin gene family.
Crit Rev Eukaryot Gene Expr. 2011;21(3):255-66. doi: 10.1615/critreveukargeneexpr.v21.i3.30.
8
Tropomyosin isoforms and reagents.
Bioarchitecture. 2011 Jul;1(4):135-164. doi: 10.4161/bioa.1.4.17897. Epub 2011 Jul 1.
10
Building distinct actin filament networks in a common cytoplasm.
Curr Biol. 2011 Jul 26;21(14):R560-9. doi: 10.1016/j.cub.2011.06.019.

文献AI研究员

20分钟写一篇综述,助力文献阅读效率提升50倍。

立即体验

用中文搜PubMed

大模型驱动的PubMed中文搜索引擎

马上搜索

文档翻译

学术文献翻译模型,支持多种主流文档格式。

立即体验