• 文献检索
  • 文档翻译
  • 深度研究
  • 学术资讯
  • Suppr Zotero 插件Zotero 插件
  • 邀请有礼
  • 套餐&价格
  • 历史记录
应用&插件
Suppr Zotero 插件Zotero 插件浏览器插件Mac 客户端Windows 客户端微信小程序
定价
高级版会员购买积分包购买API积分包
服务
文献检索文档翻译深度研究API 文档MCP 服务
关于我们
关于 Suppr公司介绍联系我们用户协议隐私条款
关注我们

Suppr 超能文献

核心技术专利:CN118964589B侵权必究
粤ICP备2023148730 号-1Suppr @ 2026

文献检索

告别复杂PubMed语法,用中文像聊天一样搜索,搜遍4000万医学文献。AI智能推荐,让科研检索更轻松。

立即免费搜索

文件翻译

保留排版,准确专业,支持PDF/Word/PPT等文件格式,支持 12+语言互译。

免费翻译文档

深度研究

AI帮你快速写综述,25分钟生成高质量综述,智能提取关键信息,辅助科研写作。

立即免费体验

成纤维细胞表面相关的FGF-2通过FGFR-SRC信号传导和整合素αvβ5介导的黏附促进接触依赖性结肠癌细胞的迁移和侵袭。

Fibroblast surface-associated FGF-2 promotes contact-dependent colorectal cancer cell migration and invasion through FGFR-SRC signaling and integrin αvβ5-mediated adhesion.

作者信息

Knuchel Sarah, Anderle Pascale, Werfelli Patricia, Diamantis Eva, Rüegg Curzio

机构信息

Department of Medicine, Faculty of Science, University of Fribourg, Fribourg, CH-1700, Switzerland.

Swiss Institute of Bioinformatics, Lausanne, CH-1000, Switzerland.

出版信息

Oncotarget. 2015 Jun 10;6(16):14300-17. doi: 10.18632/oncotarget.3883.

DOI:10.18632/oncotarget.3883
PMID:25973543
原文链接:https://pmc.ncbi.nlm.nih.gov/articles/PMC4546468/
Abstract

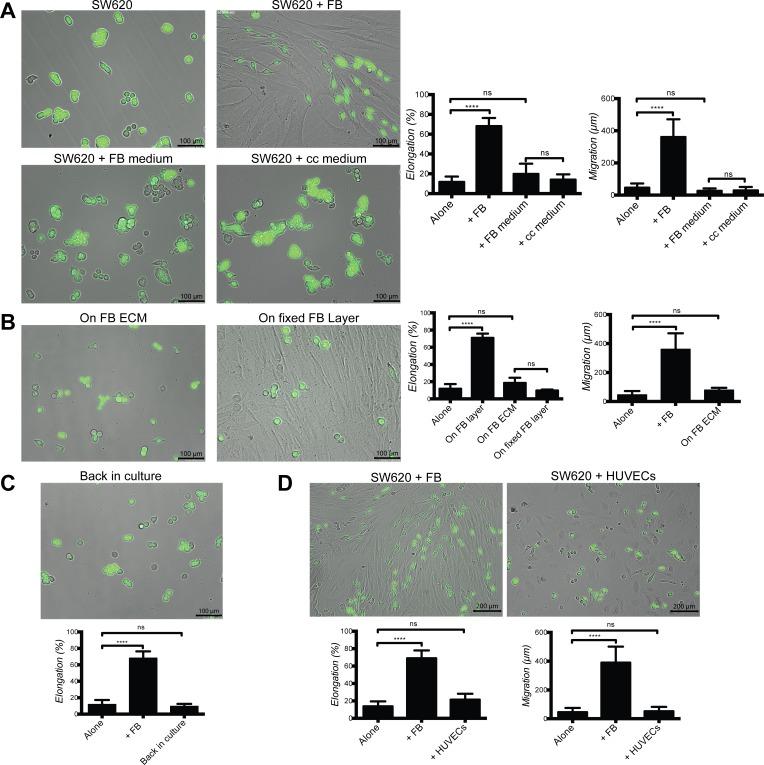
Carcinoma-associated fibroblasts were reported to promote colorectal cancer (CRC) invasion by secreting motility factors and extracellular matrix processing enzymes. Less is known whether fibroblasts may induce CRC cancer cell motility by contact-dependent mechanisms. To address this question we characterized the interaction between fibroblasts and SW620 and HT29 colorectal cancer cells in 2D and 3D co-culture models in vitro. Here we show that fibroblasts induce contact-dependent cancer cell elongation, motility and invasiveness independently of deposited matrix or secreted factors. These effects depend on fibroblast cell surface-associated fibroblast growth factor (FGF) -2. Inhibition of FGF-2 or FGF receptors (FGFRs) signaling abolishes these effects. FGFRs activate SRC in cancer cells and inhibition or silencing of SRC in cancer cells, but not in fibroblasts, prevents fibroblasts-mediated effects. Using an RGD-based integrin antagonist and function-blocking antibodies we demonstrate that cancer cell adhesion to fibroblasts requires integrin αvβ5. Taken together, these results demonstrate that fibroblasts induce cell-contact-dependent colorectal cancer cell migration and invasion under 2D and 3D conditions in vitro through fibroblast cell surface-associated FGF-2, FGF receptor-mediated SRC activation and αvβ5 integrin-dependent cancer cell adhesion to fibroblasts. The FGF-2-FGFRs-SRC-αvβ5 integrin loop might be explored as candidate therapeutic target to block colorectal cancer invasion.

摘要

据报道,癌相关成纤维细胞通过分泌运动因子和细胞外基质加工酶促进结直肠癌(CRC)侵袭。关于成纤维细胞是否可通过接触依赖性机制诱导CRC癌细胞运动,人们了解较少。为解决这个问题,我们在体外二维和三维共培养模型中对成纤维细胞与SW620和HT29结直肠癌细胞之间的相互作用进行了表征。在此我们表明,成纤维细胞可独立于沉积基质或分泌因子诱导接触依赖性癌细胞伸长、运动和侵袭。这些效应取决于成纤维细胞表面相关的成纤维细胞生长因子(FGF)-2。抑制FGF-2或FGF受体(FGFRs)信号传导可消除这些效应。FGFRs激活癌细胞中的SRC,抑制或沉默癌细胞而非成纤维细胞中的SRC可阻止成纤维细胞介导的效应。使用基于RGD的整合素拮抗剂和功能阻断抗体,我们证明癌细胞与成纤维细胞的粘附需要整合素αvβ5。综上所述,这些结果表明,成纤维细胞在体外二维和三维条件下通过成纤维细胞表面相关的FGF-2、FGF受体介导的SRC激活以及αvβ5整合素依赖性癌细胞与成纤维细胞的粘附,诱导细胞接触依赖性结直肠癌细胞迁移和侵袭。FGF-2-FGFRs-SRC-αvβ5整合素环可能作为阻断结直肠癌侵袭的候选治疗靶点进行探索。

https://cdn.ncbi.nlm.nih.gov/pmc/blobs/2d1a/4546468/e8b88fdf6c75/oncotarget-06-14300-g010.jpg
https://cdn.ncbi.nlm.nih.gov/pmc/blobs/2d1a/4546468/ca3a3c02bfc1/oncotarget-06-14300-g001.jpg
https://cdn.ncbi.nlm.nih.gov/pmc/blobs/2d1a/4546468/79e39e4e72d1/oncotarget-06-14300-g002.jpg
https://cdn.ncbi.nlm.nih.gov/pmc/blobs/2d1a/4546468/7fc67c71497f/oncotarget-06-14300-g003.jpg
https://cdn.ncbi.nlm.nih.gov/pmc/blobs/2d1a/4546468/de0b774c4c6a/oncotarget-06-14300-g004.jpg
https://cdn.ncbi.nlm.nih.gov/pmc/blobs/2d1a/4546468/5c7fb266962f/oncotarget-06-14300-g005.jpg
https://cdn.ncbi.nlm.nih.gov/pmc/blobs/2d1a/4546468/905c62405fe9/oncotarget-06-14300-g006.jpg
https://cdn.ncbi.nlm.nih.gov/pmc/blobs/2d1a/4546468/7104e4e7e0f4/oncotarget-06-14300-g007.jpg
https://cdn.ncbi.nlm.nih.gov/pmc/blobs/2d1a/4546468/d764b6dd81a8/oncotarget-06-14300-g008.jpg
https://cdn.ncbi.nlm.nih.gov/pmc/blobs/2d1a/4546468/7ffa7b4f3dbc/oncotarget-06-14300-g009.jpg
https://cdn.ncbi.nlm.nih.gov/pmc/blobs/2d1a/4546468/e8b88fdf6c75/oncotarget-06-14300-g010.jpg
https://cdn.ncbi.nlm.nih.gov/pmc/blobs/2d1a/4546468/ca3a3c02bfc1/oncotarget-06-14300-g001.jpg
https://cdn.ncbi.nlm.nih.gov/pmc/blobs/2d1a/4546468/79e39e4e72d1/oncotarget-06-14300-g002.jpg
https://cdn.ncbi.nlm.nih.gov/pmc/blobs/2d1a/4546468/7fc67c71497f/oncotarget-06-14300-g003.jpg
https://cdn.ncbi.nlm.nih.gov/pmc/blobs/2d1a/4546468/de0b774c4c6a/oncotarget-06-14300-g004.jpg
https://cdn.ncbi.nlm.nih.gov/pmc/blobs/2d1a/4546468/5c7fb266962f/oncotarget-06-14300-g005.jpg
https://cdn.ncbi.nlm.nih.gov/pmc/blobs/2d1a/4546468/905c62405fe9/oncotarget-06-14300-g006.jpg
https://cdn.ncbi.nlm.nih.gov/pmc/blobs/2d1a/4546468/7104e4e7e0f4/oncotarget-06-14300-g007.jpg
https://cdn.ncbi.nlm.nih.gov/pmc/blobs/2d1a/4546468/d764b6dd81a8/oncotarget-06-14300-g008.jpg
https://cdn.ncbi.nlm.nih.gov/pmc/blobs/2d1a/4546468/7ffa7b4f3dbc/oncotarget-06-14300-g009.jpg
https://cdn.ncbi.nlm.nih.gov/pmc/blobs/2d1a/4546468/e8b88fdf6c75/oncotarget-06-14300-g010.jpg

相似文献

1
Fibroblast surface-associated FGF-2 promotes contact-dependent colorectal cancer cell migration and invasion through FGFR-SRC signaling and integrin αvβ5-mediated adhesion.成纤维细胞表面相关的FGF-2通过FGFR-SRC信号传导和整合素αvβ5介导的黏附促进接触依赖性结肠癌细胞的迁移和侵袭。
Oncotarget. 2015 Jun 10;6(16):14300-17. doi: 10.18632/oncotarget.3883.
2
Biological activity of substrate-bound basic fibroblast growth factor (FGF2): recruitment of FGF receptor-1 in endothelial cell adhesion contacts.底物结合型碱性成纤维细胞生长因子(FGF2)的生物学活性:在内皮细胞黏附连接中募集FGF受体-1
Oncogene. 2002 May 30;21(24):3889-97. doi: 10.1038/sj.onc.1205407.
3
FGF-1/-3/FGFR4 signaling in cancer-associated fibroblasts promotes tumor progression in colon cancer through Erk and MMP-7.癌症相关成纤维细胞中的FGF-1/-3/FGFR4信号通路通过Erk和MMP-7促进结肠癌的肿瘤进展。
Cancer Sci. 2015 Oct;106(10):1278-87. doi: 10.1111/cas.12745. Epub 2015 Sep 4.
4
Fibroblast growth factor-2 stimulates proliferation of human adipose-derived stem cells via Src activation.成纤维细胞生长因子-2 通过Src 激活刺激人脂肪来源干细胞的增殖。
Stem Cell Res Ther. 2019 Nov 27;10(1):350. doi: 10.1186/s13287-019-1462-z.
5
Effect of FGF/FGFR pathway blocking on lung adenocarcinoma and its cancer-associated fibroblasts.成纤维细胞生长因子/FGFR 通路阻断对肺腺癌及其癌相关成纤维细胞的影响。
J Pathol. 2019 Oct;249(2):193-205. doi: 10.1002/path.5290. Epub 2019 Jun 24.
6
A selective cyclic integrin antagonist blocks the integrin receptors alphavbeta3 and alphavbeta5 and inhibits retinal pigment epithelium cell attachment, migration and invasion.一种选择性环状整合素拮抗剂可阻断整合素受体αvβ3和αvβ5,并抑制视网膜色素上皮细胞的附着、迁移和侵袭。
BMC Ophthalmol. 2005 Jun 29;5:16. doi: 10.1186/1471-2415-5-16.
7
alphavbeta3 integrin mediates the cell-adhesive capacity and biological activity of basic fibroblast growth factor (FGF-2) in cultured endothelial cells.αvβ3整合素介导培养的内皮细胞中碱性成纤维细胞生长因子(FGF-2)的细胞黏附能力和生物学活性。
Mol Biol Cell. 1997 Dec;8(12):2449-61. doi: 10.1091/mbc.8.12.2449.
8
TGF-beta 1 induces proliferation in human renal fibroblasts via induction of basic fibroblast growth factor (FGF-2).转化生长因子-β1通过诱导碱性成纤维细胞生长因子(FGF-2)来诱导人肾成纤维细胞增殖。
Kidney Int. 2001 Feb;59(2):579-92. doi: 10.1046/j.1523-1755.2001.059002579.x.
9
TRIB1 promotes colorectal cancer cell migration and invasion through activation MMP-2 via FAK/Src and ERK pathways.TRIB1通过FAK/Src和ERK信号通路激活MMP-2,从而促进结肠癌细胞的迁移和侵袭。
Oncotarget. 2017 Jul 18;8(29):47931-47942. doi: 10.18632/oncotarget.18201.
10
Selective regulation of integrin--cytoskeleton interactions by the tyrosine kinase Src.酪氨酸激酶Src对整合素与细胞骨架相互作用的选择性调控
Nat Cell Biol. 1999 Aug;1(4):200-6. doi: 10.1038/12021.

引用本文的文献

1
miR-224 activates cancer-associated fibroblasts to enhance lung cancer cell migration and invasion by targeting Akirin1.微小RNA-224通过靶向Akirin1激活癌症相关成纤维细胞,以增强肺癌细胞的迁移和侵袭能力。
Sci Rep. 2025 Jan 24;15(1):3050. doi: 10.1038/s41598-024-82189-x.
2
Progesterone Receptor Signaling Promotes Cancer Associated Fibroblast Mediated Tumorigenicity in ER+ Breast Cancer.孕激素受体信号促进 ER+乳腺癌中癌症相关成纤维细胞介导的肿瘤发生。
Endocrinology. 2024 Jul 26;165(9). doi: 10.1210/endocr/bqae092.
3
Exploring the multifaceted role of direct interaction between cancer cells and fibroblasts in cancer progression.

本文引用的文献

1
HTSeq--a Python framework to work with high-throughput sequencing data.HTSeq——一个用于处理高通量测序数据的Python框架。
Bioinformatics. 2015 Jan 15;31(2):166-9. doi: 10.1093/bioinformatics/btu638. Epub 2014 Sep 25.
2
Fibroblast heterogeneity in the cancer wound.癌症创面中的成纤维细胞异质性。
J Exp Med. 2014 Jul 28;211(8):1503-23. doi: 10.1084/jem.20140692.
3
Atomic basis for the species-specific inhibition of αV integrins by monoclonal antibody 17E6 is revealed by the crystal structure of αVβ3 ectodomain-17E6 Fab complex.
探索癌细胞与成纤维细胞之间直接相互作用在癌症进展中的多方面作用。
Front Mol Biosci. 2024 May 28;11:1379971. doi: 10.3389/fmolb.2024.1379971. eCollection 2024.
4
Anti-angiogenesis in colorectal cancer therapy.结直肠癌治疗中的抗血管生成作用。
Cancer Sci. 2024 Mar;115(3):734-751. doi: 10.1111/cas.16063. Epub 2024 Jan 17.
5
Engineered 3D ex vivo models to recapitulate the complex stromal and immune interactions within the tumor microenvironment.用于概括肿瘤微环境内复杂基质和免疫相互作用的工程化三维体外模型。
Biomaterials. 2024 Mar;305:122428. doi: 10.1016/j.biomaterials.2023.122428. Epub 2023 Dec 19.
6
RAF1 contributes to cell proliferation and STAT3 activation in colorectal cancer independently of microsatellite and KRAS status.RAF1 独立于微卫星和 KRAS 状态促进结直肠癌的细胞增殖和 STAT3 激活。
Oncogene. 2023 May;42(20):1649-1660. doi: 10.1038/s41388-023-02683-w. Epub 2023 Apr 5.
7
Downregulation of ITGβ3 in colon adenocarcinoma reveals poor prognosis by affecting genome stability, cell cycle, and the tumor immune microenvironment.整合素β3(ITGβ3)在结肠腺癌中的表达下调通过影响基因组稳定性、细胞周期和肿瘤免疫微环境揭示了不良预后。
Front Oncol. 2023 Jan 20;12:1047648. doi: 10.3389/fonc.2022.1047648. eCollection 2022.
8
Deeper insights into transcriptional features of cancer-associated fibroblasts: An integrated meta-analysis of single-cell and bulk RNA-sequencing data.对癌症相关成纤维细胞转录特征的深入洞察:单细胞和批量RNA测序数据的综合荟萃分析。
Front Cell Dev Biol. 2022 Oct 3;10:825014. doi: 10.3389/fcell.2022.825014. eCollection 2022.
9
Single-cell and bulk transcriptome sequencing identifies two epithelial tumor cell states and refines the consensus molecular classification of colorectal cancer.单细胞和批量转录组测序确定了两种上皮肿瘤细胞状态,并完善了结直肠癌的共识分子分类。
Nat Genet. 2022 Jul;54(7):963-975. doi: 10.1038/s41588-022-01100-4. Epub 2022 Jun 30.
10
Homophilic ATP1A1 binding induces activin A secretion to promote EMT of tumor cells and myofibroblast activation.同种型 ATP1A1 结合诱导激活素 A 分泌,促进肿瘤细胞 EMT 和肌成纤维细胞激活。
Nat Commun. 2022 May 26;13(1):2945. doi: 10.1038/s41467-022-30638-4.
αVβ3胞外域-17E6 Fab复合物的晶体结构揭示了单克隆抗体17E6对αV整合素物种特异性抑制的原子基础。
J Biol Chem. 2014 May 16;289(20):13801-9. doi: 10.1074/jbc.M113.546929. Epub 2014 Apr 1.
4
Colorectal cancer.结直肠癌。
Lancet. 2014 Apr 26;383(9927):1490-1502. doi: 10.1016/S0140-6736(13)61649-9. Epub 2013 Nov 11.
5
The role of tumour stroma in colorectal cancer invasion and metastasis.肿瘤基质在结直肠癌侵袭和转移中的作用。
Cancers (Basel). 2011 Apr 26;3(2):2160-8. doi: 10.3390/cancers3022160.
6
Targeting FGFR with dovitinib (TKI258): preclinical and clinical data in breast cancer.针对 FGFR 的多韦替尼(TKI258):乳腺癌的临床前和临床数据。
Clin Cancer Res. 2013 Jul 1;19(13):3693-702. doi: 10.1158/1078-0432.CCR-13-0190. Epub 2013 May 8.
7
STAR: ultrafast universal RNA-seq aligner.STAR:超快通用 RNA-seq 对齐工具。
Bioinformatics. 2013 Jan 1;29(1):15-21. doi: 10.1093/bioinformatics/bts635. Epub 2012 Oct 25.
8
Cancer-associated fibroblasts drive the progression of metastasis through both paracrine and mechanical pressure on cancer tissue.癌症相关成纤维细胞通过旁分泌和对肿瘤组织的机械压力推动转移的进展。
Mol Cancer Res. 2012 Nov;10(11):1403-18. doi: 10.1158/1541-7786.MCR-12-0307. Epub 2012 Sep 28.
9
Classifying collective cancer cell invasion.集体癌细胞侵袭的分类。
Nat Cell Biol. 2012 Aug;14(8):777-83. doi: 10.1038/ncb2548.
10
RSeQC: quality control of RNA-seq experiments.RSeQC:RNA-seq 实验的质量控制。
Bioinformatics. 2012 Aug 15;28(16):2184-5. doi: 10.1093/bioinformatics/bts356. Epub 2012 Jun 27.