Li Lingmei, Qi Lisha, Liang Zhijie, Song Wangzhao, Liu Yanxue, Wang Yalei, Sun Baocun, Zhang Bin, Cao Wenfeng
Department of Pathology, Tianjin Medical University Cancer Institute and Hospital, Tianjin 300060, P.R. China.
Department of Breast Cancer, Tianjin Medical University Cancer Institute and Hospital, Tianjin 300060, P.R. China.
Int J Mol Med. 2015 Jul;36(1):113-22. doi: 10.3892/ijmm.2015.2222. Epub 2015 May 25.
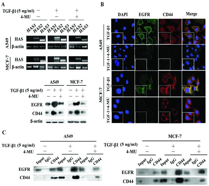
Epithelial-mesenchymal transition (EMT), a process closely related to tumor development, is regulated by a variety of signaling pathways and growth factors, such as transforming growth factor-β1 (TGF-β1) and epidermal growth factor (EGF). Hyaluronan (HA) has been shown to induce EMT through either TGF-β1 or EGF signaling and to be a regulator of the crosstalk between these two pathways in fibroblasts. In this study, in order to clarify whether HA has the same effect in tumor cells, we utilized the lung cancer cell line, A549, and the breast cancer cell line, MCF-7, and found that the effects of stimulation with TGF-β1 were more potent than those of EGF in regulating the expression of EMT-associated proteins and in enhancing cell migration and invasion. In addition, we observed that TGF-β1 activated EGF receptor (EGFR) and its downstream AKT and extracellular signal-regulated kinase (ERK) pathways. Furthermore, we found that TGF-β1 upregulated the expression of hyaluronan synthases (HAS1, HAS2 and HAS3) and promoted the expression of CD44, a cell surface receptor for HA, which interacts with EGFR, resulting in the activation of the downstream AKT and ERK pathways. Conversely, treatment with 4-methylumbelliferone (4-MU; an inhibitor of HAS) prior to stimulation with TGF-β1, inhibited the expression of CD44 and EGFR, abolished the interaction between CD44 and EGFR. Furthermore, the use of shRNA targeting CD44 impaired the expression of EGFR, deactivated the AKT and ERK pathways, reversed EMT and decreased the migration and invasion ability of cells. In conclusion, our data demonstrate that TGF-β1 induces EMT by the transactivation of EGF signaling through HA/CD44 in lung and breast cancer cells.
上皮-间质转化(EMT)是一个与肿瘤发展密切相关的过程,受多种信号通路和生长因子调控,如转化生长因子-β1(TGF-β1)和表皮生长因子(EGF)。透明质酸(HA)已被证明可通过TGF-β1或EGF信号诱导EMT,并在成纤维细胞中作为这两条通路之间相互作用的调节因子。在本研究中,为了阐明HA在肿瘤细胞中是否具有相同作用,我们使用了肺癌细胞系A549和乳腺癌细胞系MCF-7,发现TGF-β1刺激在调节EMT相关蛋白表达以及增强细胞迁移和侵袭方面的作用比EGF更显著。此外,我们观察到TGF-β1激活了表皮生长因子受体(EGFR)及其下游的AKT和细胞外信号调节激酶(ERK)通路。进一步地,我们发现TGF-β1上调了透明质酸合酶(HAS1、HAS2和HAS3)的表达,并促进了CD44(一种HA的细胞表面受体)的表达,CD44与EGFR相互作用,导致下游AKT和ERK通路的激活。相反,在TGF-β1刺激之前用4-甲基伞形酮(4-MU;一种HAS抑制剂)处理,可抑制CD44和EGFR的表达,消除CD44与EGFR之间的相互作用。此外,使用靶向CD44的短发夹RNA(shRNA)会损害EGFR的表达,使AKT和ERK通路失活,逆转EMT并降低细胞的迁移和侵袭能力。总之,我们的数据表明,在肺癌和乳腺癌细胞中,TGF-β1通过HA/CD44对EGF信号的反式激活诱导EMT。