Suppr超能文献

XI-006在尤因肉瘤中诱导强大的不依赖p53的细胞凋亡。

XI-006 induces potent p53-independent apoptosis in Ewing sarcoma.

作者信息

Pishas Kathleen I, Adwal Alaknanda, Neuhaus Susan J, Clayer Mark T, Farshid Gelareh, Staudacher Alexander H, Callen David F

机构信息

Sarcoma Research Group, Discipline of Medicine, University of Adelaide, Adelaide, Australia.

Cancer Therapeutics Laboratory, Discipline of Medicine, University of Adelaide, Adelaide, Australia.

出版信息

Sci Rep. 2015 Jun 22;5:11465. doi: 10.1038/srep11465.

Abstract

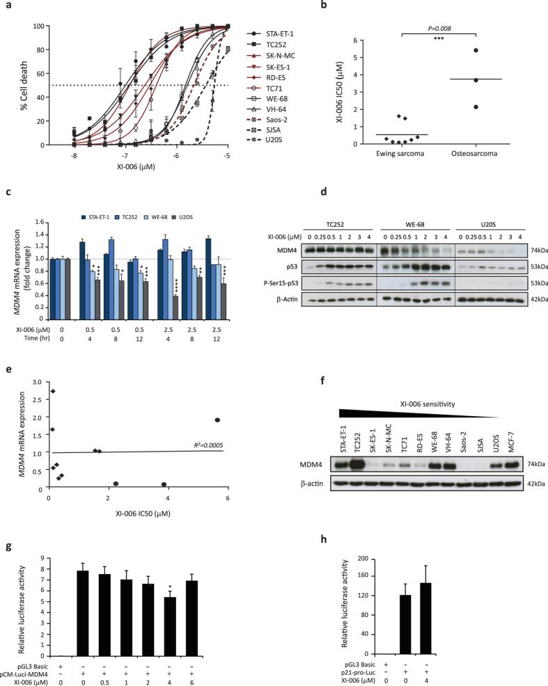
There is an imperious need for the development of novel therapeutics for the treatment of Ewing sarcoma, the second most prevalent solid bone tumour observed in children and young adolescents. Recently, a 4-nitrobenzofuroxan derivative, XI-006 (NSC207895) was shown to diminish MDM4 promoter activity in breast cancer cell lines. As amplification of MDM4 is frequently observed in sarcomas, this study examined the therapeutic potential of XI-006 for the treatment of Ewing and osteosarcoma. XI-006 treatment of Ewing and osteosarcoma cell lines (n = 11) resulted in rapid and potent apoptosis at low micro-molar concentrations specifically in Ewing sarcoma cell lines (48 hr IC50 0.099-1.61 μM). Unexpectedly, apoptotic response was not dependent on MDM4 mRNA/protein levels or TP53 status. Alkaline/neutral comet and γH2AX immunofluorescence assays revealed that the cytotoxic effects of XI-006 could not be attributed to the induction of DNA damage. RNA expression analysis revealed that the mechanism of action of XI-006 could be accredited to the inhibition of cell division and cycle regulators such as KIF20A and GPSM2. Finally, potent synergy between XI-006 and olaparib (PARP inhibitor) were observed due to the down-regulation of Mre11. Our findings suggest that XI-006 represents a novel therapeutic intervention for the treatment of Ewing sarcoma.

摘要

迫切需要开发新的疗法来治疗尤因肉瘤,这是在儿童和青少年中观察到的第二常见的实体骨肿瘤。最近,一种4-硝基苯并呋咱衍生物XI-006(NSC207895)被证明可降低乳腺癌细胞系中的MDM4启动子活性。由于在肉瘤中经常观察到MDM4的扩增,本研究考察了XI-006治疗尤因肉瘤和骨肉瘤的治疗潜力。用XI-006处理尤因肉瘤和骨肉瘤细胞系(n = 11),在低微摩尔浓度下可快速有效地诱导凋亡,特别是在尤因肉瘤细胞系中(48小时IC50为0.099 - 1.61 μM)。出乎意料的是,凋亡反应不依赖于MDM4 mRNA/蛋白水平或TP53状态。碱性/中性彗星试验和γH2AX免疫荧光试验表明,XI-006的细胞毒性作用不能归因于DNA损伤的诱导。RNA表达分析表明,XI-006的作用机制可归因于对细胞分裂和周期调节因子如KIF20A和GPSM2的抑制。最后,由于Mre11的下调,观察到XI-006与奥拉帕尼(PARP抑制剂)之间有强大的协同作用。我们的研究结果表明,XI-006是一种治疗尤因肉瘤的新型治疗干预措施。

https://cdn.ncbi.nlm.nih.gov/pmc/blobs/c9bb/4476092/f0e7a4b0ecfe/srep11465-f1.jpg

文献AI研究员

20分钟写一篇综述,助力文献阅读效率提升50倍。

立即体验

用中文搜PubMed

大模型驱动的PubMed中文搜索引擎

马上搜索

文档翻译

学术文献翻译模型,支持多种主流文档格式。

立即体验