Suppr超能文献

mTOR通过PKC-α-Rac1信号轴指导乳腺形态发生。

mTOR Directs Breast Morphogenesis through the PKC-alpha-Rac1 Signaling Axis.

作者信息

Morrison Meghan M, Young Christian D, Wang Shan, Sobolik Tammy, Sanchez Violeta M, Hicks Donna J, Cook Rebecca S, Brantley-Sieders Dana M

机构信息

Department of Cancer Biology, Vanderbilt University School of Medicine, Nashville, Tennessee, United States of America.

Department of Medicine, Vanderbilt University School of Medicine, Nashville, Tennessee, United States of America.

出版信息

PLoS Genet. 2015 Jul 1;11(7):e1005291. doi: 10.1371/journal.pgen.1005291. eCollection 2015 Jul.

Abstract

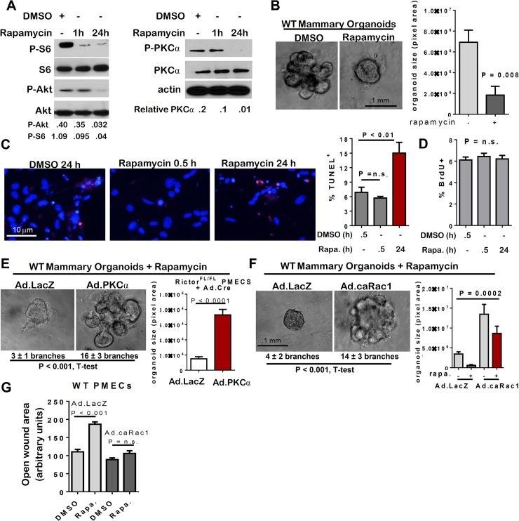
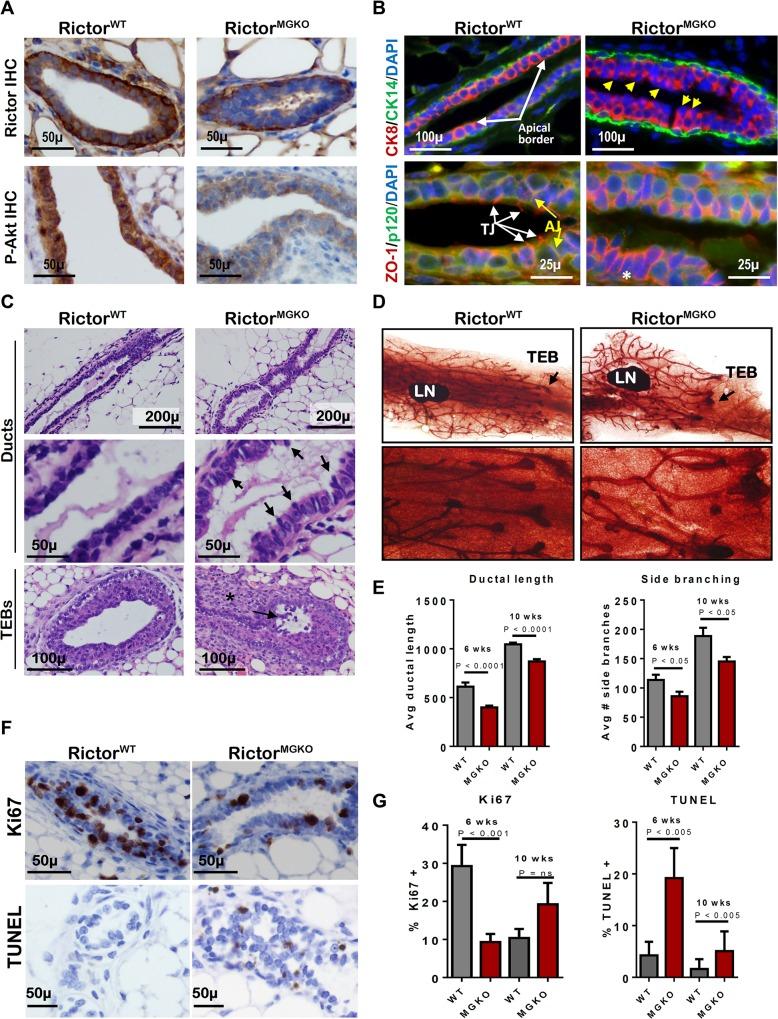
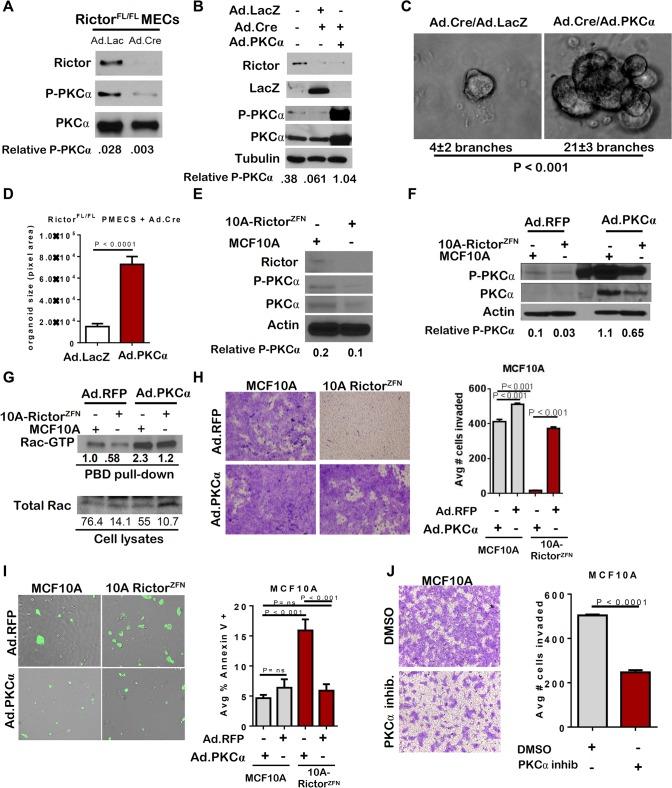
Akt phosphorylation is a major driver of cell survival, motility, and proliferation in development and disease, causing increased interest in upstream regulators of Akt like mTOR complex 2 (mTORC2). We used genetic disruption of Rictor to impair mTORC2 activity in mouse mammary epithelia, which decreased Akt phosphorylation, ductal length, secondary branching, cell motility, and cell survival. These effects were recapitulated with a pharmacological dual inhibitor of mTORC1/mTORC2, but not upon genetic disruption of mTORC1 function via Raptor deletion. Surprisingly, Akt re-activation was not sufficient to rescue cell survival or invasion, and modestly increased branching of mTORC2-impaired mammary epithelial cells (MECs) in culture and in vivo. However, another mTORC2 substrate, protein kinase C (PKC)-alpha, fully rescued mTORC2-impaired MEC branching, invasion, and survival, as well as branching morphogenesis in vivo. PKC-alpha-mediated signaling through the small GTPase Rac1 was necessary for mTORC2-dependent mammary epithelial development during puberty, revealing a novel role for Rictor/mTORC2 in MEC survival and motility during branching morphogenesis through a PKC-alpha/Rac1-dependent mechanism.

摘要

Akt磷酸化是发育和疾病中细胞存活、运动及增殖的主要驱动因素,这使得人们对Akt的上游调节因子如mTOR复合物2(mTORC2)的兴趣日益增加。我们通过基因敲除Rictor来损害小鼠乳腺上皮细胞中的mTORC2活性,这降低了Akt磷酸化、导管长度、二级分支、细胞运动性和细胞存活率。mTORC1/mTORC2的药理学双重抑制剂可重现这些效应,但通过敲除Raptor使mTORC1功能发生基因破坏时则不会出现这些效应。令人惊讶的是,Akt的重新激活不足以挽救细胞存活或侵袭能力,并且在一定程度上增加了体外和体内mTORC2功能受损的乳腺上皮细胞(MEC)的分支。然而,另一种mTORC2底物蛋白激酶C(PKC)-α完全挽救了mTORC2功能受损的MEC的分支、侵袭和存活能力,以及体内的分支形态发生。在青春期,PKC-α通过小GTP酶Rac1介导的信号传导对于mTORC2依赖的乳腺上皮发育是必需的,这揭示了Rictor/mTORC2在分支形态发生过程中通过PKC-α/Rac1依赖机制在MEC存活和运动中的新作用。

https://cdn.ncbi.nlm.nih.gov/pmc/blobs/408d/4488502/f825a0ea3999/pgen.1005291.g001.jpg

文献AI研究员

20分钟写一篇综述,助力文献阅读效率提升50倍。

立即体验

用中文搜PubMed

大模型驱动的PubMed中文搜索引擎

马上搜索

文档翻译

学术文献翻译模型,支持多种主流文档格式。

立即体验