Division of Nephrology and Hypertension, Department of Medicine, Vanderbilt University Medical Center, Nashville, TN.
Department of Immunology and Microbiology, The Scripps Research Institute, La Jolla, CA.
J Cell Biol. 2021 Nov 1;220(11). doi: 10.1083/jcb.202103080. Epub 2021 Oct 14.
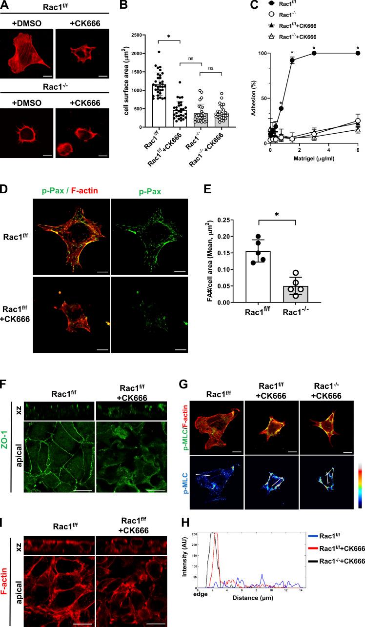
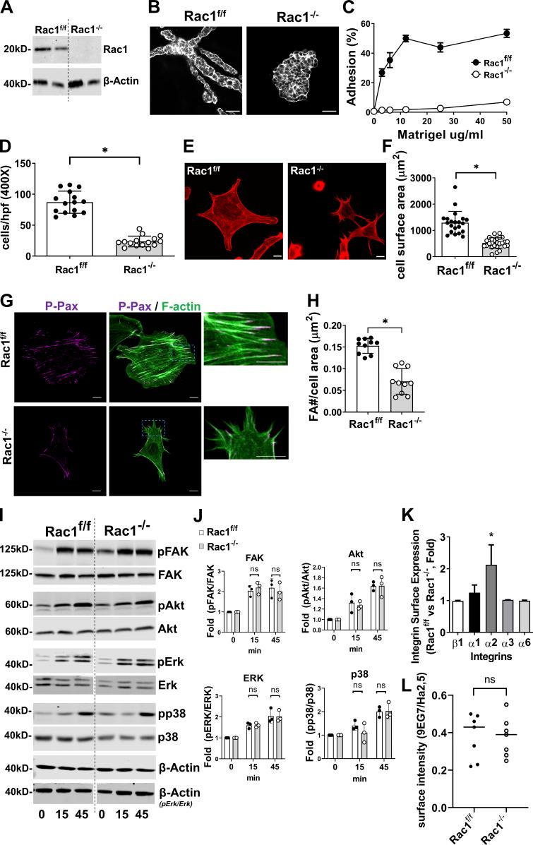
A polarized collecting duct (CD), formed from the branching ureteric bud (UB), is a prerequisite for an intact kidney. The small Rho GTPase Rac1 is critical for actin cytoskeletal regulation. We investigated the role of Rac1 in the kidney collecting system by selectively deleting it in mice at the initiation of UB development. The mice exhibited only a mild developmental phenotype; however, with aging, the CD developed a disruption of epithelial integrity and function. Despite intact integrin signaling, Rac1-null CD cells had profound adhesion and polarity abnormalities that were independent of the major downstream Rac1 effector, Pak1. These cells did however have a defect in the WAVE2-Arp2/3 actin nucleation and polymerization apparatus, resulting in actomyosin hyperactivity. The epithelial defects were reversible with direct myosin II inhibition. Furthermore, Rac1 controlled lateral membrane height and overall epithelial morphology by maintaining lateral F-actin and restricting actomyosin. Thus, Rac1 promotes CD epithelial integrity and morphology by restricting actomyosin via Arp2/3-dependent cytoskeletal branching.
极化的收集管(CD)由分支的输尿管芽(UB)形成,是完整肾脏的前提。小的 Rho GTPase Rac1 对于肌动蛋白细胞骨架的调节至关重要。我们通过在 UB 发育开始时选择性地在小鼠中删除 Rac1 来研究 Rac1 在肾脏收集系统中的作用。这些小鼠仅表现出轻微的发育表型;然而,随着年龄的增长,CD 出现了上皮完整性和功能的破坏。尽管整合素信号完整,但 Rac1 缺失的 CD 细胞具有严重的黏附和极性异常,这与 Rac1 的主要下游效应子 Pak1 无关。然而,这些细胞在 WAVE2-Arp2/3 肌动蛋白成核和聚合装置中存在缺陷,导致肌球蛋白过度活跃。上皮缺陷可通过直接抑制肌球蛋白 II 逆转。此外, Rac1 通过维持侧向 F-肌动蛋白和限制肌球蛋白来控制侧膜高度和整体上皮形态。因此,Rac1 通过依赖 Arp2/3 的细胞骨架分支来限制肌球蛋白从而促进 CD 上皮的完整性和形态。