Riess Kai, Bauer Robert, Kellner Ronny, Kemler Martin, Piątek Marcin, Vánky Kálmán, Begerow Dominik
University of Tübingen, Institute of Evolution and Ecology, Plant Evolutionary Ecology, Auf der Morgenstelle 1, 72076 Tübingen, Germany;
The Sainsbury Laboratory, Norwich Research Park, Norwich, NR4 7UH, UK.
IMA Fungus. 2015 Jun;6(1):129-33. doi: 10.5598/imafungus.2015.06.01.07. Epub 2015 May 26.
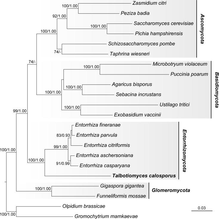
The recently described fungal phylum Entorrhizomycota was established solely for the genus Entorrhiza, species of which cause root-galls in Cyperaceae and Juncaceae. Talbotiomyces calosporus (incertae sedis) shares morphological characteristics and an ecological niche with species of Entorrhiza. We investigated the higher classification of T. calosporus to determine whether it belongs in Entorrhizomycota. Ribosomal DNA sequences showed Talbotiomyces to be a close relative of Entorrhiza and both taxa form a highly supported monophyletic group. Based on molecular phylogenetic analyses and in congruence with existing morphological and ecological data, Entorrhiza and Talbotiomyces represent a deep dichotomy within the Entorrhizomycota. While species of Entorrhiza are characterised by dolipores and occur on monocotyledons, members of Talbotiomyces are characterised by simple pores and are associated with eudicotyledons. This expands the host range of the recently described Entorrhizomycota from Poales to other angiosperms. Higher taxa, namely Talbotiomycetales ord. nov. and Talbotiomycetaceae fam. nov., are proposed here to accommodate Talbotiomyces.
最近描述的真菌门内生根菌门仅为内生根菌属而设立,该属的物种会在莎草科和灯心草科植物上引起根瘤。孢果塔尔博特菌(分类地位不确定)与内生根菌属的物种具有形态特征和生态位上的相似性。我们研究了孢果塔尔博特菌的高级分类,以确定它是否属于内生根菌门。核糖体DNA序列显示塔尔博特菌属是内生根菌属的近亲,且这两个类群形成了一个得到高度支持的单系类群。基于分子系统发育分析,并与现有的形态学和生态学数据相一致,内生根菌属和塔尔博特菌属代表了内生根菌门内的一个深度二分法。内生根菌属的物种以桶孔隔膜为特征,寄生于单子叶植物上,而塔尔博特菌属的成员以简单孔为特征,并与双子叶植物相关。这将最近描述的内生根菌门的宿主范围从禾本目扩展到了其他被子植物。在此提出新的目级分类单元塔尔博特菌目和新的科级分类单元塔尔博特菌科,以容纳塔尔博特菌属。