Suppr超能文献

微小RNA-26b/核转运蛋白α2轴通过下调八聚体结合转录因子4抑制上皮性卵巢癌的增殖和转移。

MiR-26b/KPNA2 axis inhibits epithelial ovarian carcinoma proliferation and metastasis through downregulating OCT4.

作者信息

Lin Jiaxin, Zhang Lan, Huang He, Huang Yongwen, Huang Long, Wang Jianhua, Huang Shuting, He Li, Zhou Yun, Jia Weihua, Yun Jingping, Luo Rongzhen, Zheng Min

机构信息

State Key Laboratory of Oncology in South China, Guangzhou, P. R. China.

Collaborative Innovation Center for Cancer Medicine, Guangzhou, P. R. China.

出版信息

Oncotarget. 2015 Sep 15;6(27):23793-806. doi: 10.18632/oncotarget.4363.

Abstract

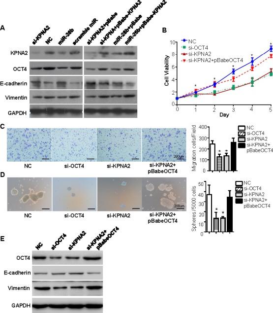
Karyopherin alpha 2 (KPNA2) is a nuclear transport protein upregulated in many cancers. Our previous study has identified KPNA2 overexpression in epithelial ovarian carcinoma (EOC) tissues, which predicts poor prognosis. However, the mechanism of KPNA2 overexpression in EOC remains unclear. This study aimed to examine the role of miRNA in KPNA2 dysregulation. Our results showed that miR-26b was downregulated in EOC samples, and correlated inversely with KPNA2 expression. Low expression of miR-26b was associated with advanced FIGO stage, poor differentiation, higher risk of distant metastasis and recurrence. Downregulation of miR-26b predicted poor disease-free survival and overall survival in EOC patients. KPNA2 was validated as a direct target of miR-26b. Knockdown of KPNA2 or ectopic expression of miR-26b could downregulate OCT4, vimentin and upregulate E-cadherin. Reintroduction of KPNA2 partially abrogated the suppression effect induced by miR-26b. We further verified that miR-26b/KPNA2/OCT4 axis inhibited EOC cell viability, migratory ability and sphere-forming capacity in vitro and in vivo. In conclusion, our results reveal that miR-26b is downregulated in EOC, and directly targets KPNA2. miR-26b/KPNA2 axis suppresses tumor proliferation and metastasis through decreasing OCT4 expression, which is indicative of the important role of miR-26b/KPNA2/OCT4 axis in EOC carcinogenesis and progression.

摘要

核转运蛋白α2(KPNA2)是一种在多种癌症中上调的核转运蛋白。我们之前的研究已确定KPNA2在上皮性卵巢癌(EOC)组织中过表达,这预示着预后不良。然而,EOC中KPNA2过表达的机制仍不清楚。本研究旨在探讨miRNA在KPNA2失调中的作用。我们的结果显示,miR-26b在EOC样本中表达下调,且与KPNA2表达呈负相关。miR-26b低表达与国际妇产科联盟(FIGO)晚期、低分化、远处转移和复发风险较高相关。miR-26b下调预示着EOC患者无病生存期和总生存期较差。KPNA2被证实为miR-26b的直接靶标。敲低KPNA2或异位表达miR-26b可下调八聚体结合转录因子4(OCT4)、波形蛋白,并上调E-钙黏蛋白。重新引入KPNA2可部分消除miR-26b诱导的抑制作用。我们进一步证实,miR-26b/KPNA2/OCT4轴在体外和体内均可抑制EOC细胞的活力、迁移能力和球体形成能力。总之,我们的结果表明,miR-26b在EOC中表达下调,并直接靶向KPNA2。miR-26b/KPNA2轴通过降低OCT4表达抑制肿瘤增殖和转移,这表明miR-26b/KPNA2/OCT4轴在EOC发生发展过程中起重要作用。

https://cdn.ncbi.nlm.nih.gov/pmc/blobs/5093/4695152/2ce8d3d14ba1/oncotarget-06-23793-g001.jpg

文献AI研究员

20分钟写一篇综述,助力文献阅读效率提升50倍。

立即体验

用中文搜PubMed

大模型驱动的PubMed中文搜索引擎

马上搜索

文档翻译

学术文献翻译模型,支持多种主流文档格式。

立即体验