Suppr超能文献

淋巴样增强因子1(LEF-1)和转录因子1(TCF-1)通过调节转录抑制因子Bcl6上游的分化通路来协调滤泡辅助性T细胞(T(FH))的分化。

LEF-1 and TCF-1 orchestrate T(FH) differentiation by regulating differentiation circuits upstream of the transcriptional repressor Bcl6.

作者信息

Choi Youn Soo, Gullicksrud Jodi A, Xing Shaojun, Zeng Zhouhao, Shan Qiang, Li Fengyin, Love Paul E, Peng Weiqun, Xue Hai-Hui, Crotty Shane

机构信息

Division of Vaccine Discovery, La Jolla Institute for Allergy and Immunology, La Jolla, California, USA.

1] Department of Microbiology, University of Iowa, Iowa City, Iowa, USA. [2] Interdisciplinary Immunology Graduate Program, Carver College of Medicine, University of Iowa, Iowa City, Iowa, USA.

出版信息

Nat Immunol. 2015 Sep;16(9):980-90. doi: 10.1038/ni.3226. Epub 2015 Jul 27.

Abstract

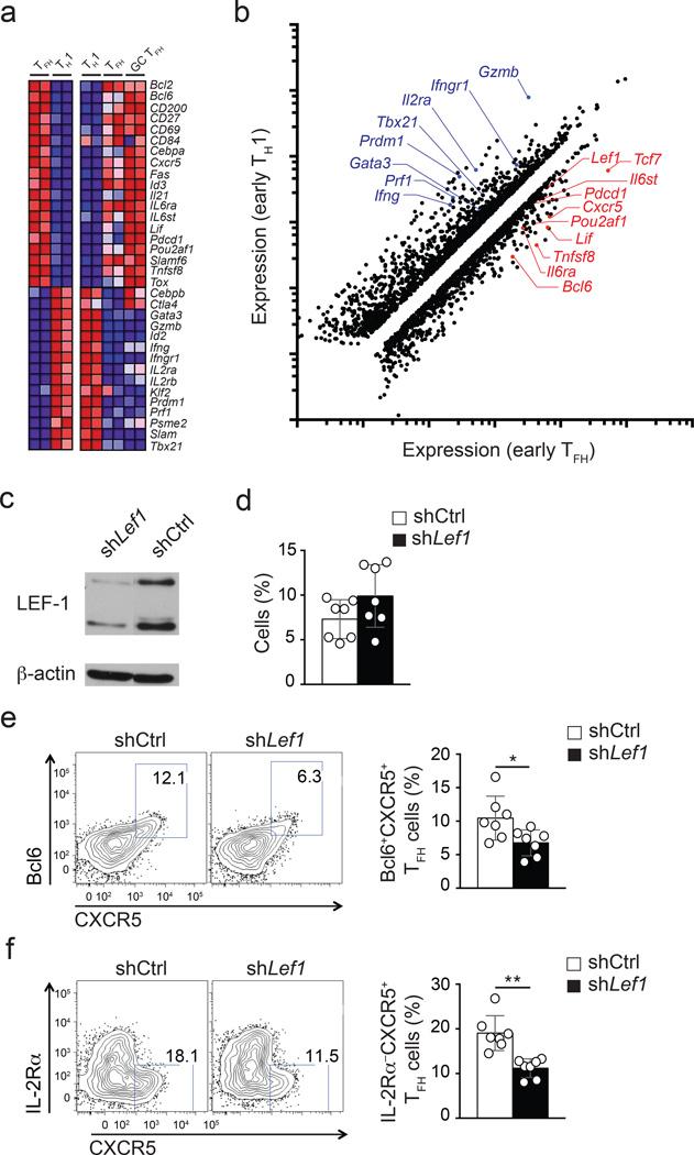
Follicular helper T cells (T(FH) cells) are specialized effector CD4(+) T cells that help B cells develop germinal centers (GCs) and memory. However, the transcription factors that regulate the differentiation of T(FH) cells remain incompletely understood. Here we report that selective loss of Lef1 or Tcf7 (which encode the transcription factor LEF-1 or TCF-1, respectively) resulted in T(FH) cell defects, while deletion of both Lef1 and Tcf7 severely impaired the differentiation of T(FH) cells and the formation of GCs. Forced expression of LEF-1 enhanced T(FH) differentiation. LEF-1 and TCF-1 coordinated such differentiation by two general mechanisms. First, they established the responsiveness of naive CD4(+) T cells to T(FH) cell signals. Second, they promoted early T(FH) differentiation via the multipronged approach of sustaining expression of the cytokine receptors IL-6Rα and gp130, enhancing expression of the costimulatory receptor ICOS and promoting expression of the transcriptional repressor Bcl6.

摘要

滤泡辅助性T细胞(T(FH)细胞)是一类特殊的效应性CD4(+) T细胞,可帮助B细胞形成生发中心(GCs)并产生记忆。然而,调控T(FH)细胞分化的转录因子仍未完全明确。在此,我们报告称,Lef1或Tcf7(分别编码转录因子LEF-1或TCF-1)的选择性缺失会导致T(FH)细胞缺陷,而同时缺失Lef1和Tcf7则会严重损害T(FH)细胞的分化以及GCs的形成。强制表达LEF-1可增强T(FH)分化。LEF-1和TCF-1通过两种一般机制协调这种分化。首先,它们确立了初始CD4(+) T细胞对T(FH)细胞信号的反应性。其次,它们通过维持细胞因子受体IL-6Rα和gp130的表达、增强共刺激受体ICOS的表达以及促进转录抑制因子Bcl6的表达等多方面途径来促进早期T(FH)分化。

https://cdn.ncbi.nlm.nih.gov/pmc/blobs/9763/4545301/21c2667c7c4c/nihms700724f1.jpg

文献检索

告别复杂PubMed语法,用中文像聊天一样搜索,搜遍4000万医学文献。AI智能推荐,让科研检索更轻松。

立即免费搜索

文件翻译

保留排版,准确专业,支持PDF/Word/PPT等文件格式,支持 12+语言互译。

免费翻译文档

深度研究

AI帮你快速写综述,25分钟生成高质量综述,智能提取关键信息,辅助科研写作。

立即免费体验