Djelloul Mehdi, Holmqvist Staffan, Boza-Serrano Antonio, Azevedo Carla, Yeung Maggie S, Goldwurm Stefano, Frisén Jonas, Deierborg Tomas, Roybon Laurent
Stem Cell Laboratory for CNS Disease Modeling, Wallenberg Neuroscience Center, Department of Experimental Medical Science, BMC A10, Lund University, 22184 Lund, Sweden; Strategic Research Area MultiPark, Lund University, 22184 Lund, Sweden; Lund Stem Cell Center, Lund University, 22184 Lund, Sweden.
Strategic Research Area MultiPark, Lund University, 22184 Lund, Sweden; Experimental Neuroinflammation Laboratory, Department of Experimental Medical Science, BMC B11, Lund University, 22184 Lund, Sweden.
Stem Cell Reports. 2015 Aug 11;5(2):174-84. doi: 10.1016/j.stemcr.2015.07.002. Epub 2015 Jul 30.
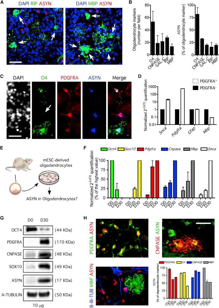
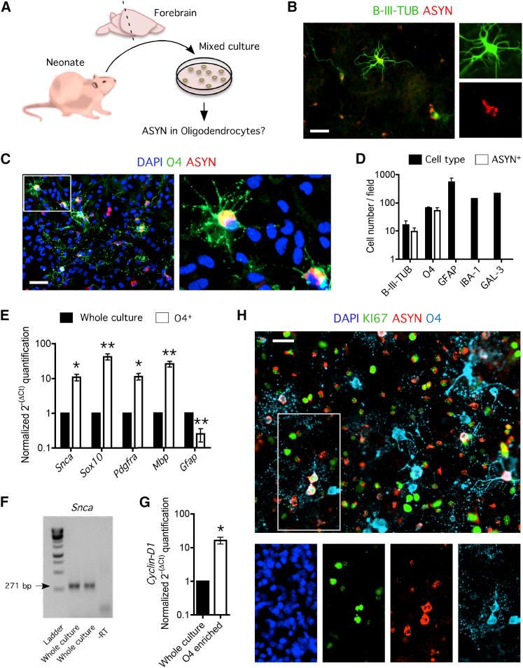
In this study, we sought evidence for alpha-synuclein (ASYN) expression in oligodendrocytes, as a possible endogenous source of ASYN to explain its presence in glial inclusions found in multiple system atrophy (MSA) and Parkinson's disease (PD). We identified ASYN in oligodendrocyte lineage progenitors isolated from the rodent brain, in oligodendrocytes generated from embryonic stem cells, and in induced pluripotent stem cells produced from fibroblasts of a healthy individual and patients diagnosed with MSA or PD, in cultures in vitro. Notably, we observed a significant decrease in ΑSYN during oligodendrocyte maturation. Additionally, we show the presence of transcripts in PDGFRΑ/CD140a(+) cells and SOX10(+) oligodendrocyte lineage nuclei isolated by FACS from rodent and human healthy and diseased brains, respectively. Our work identifies ASYN in oligodendrocyte lineage cells, and it offers additional in vitro cellular models that should provide significant insights of the functional implication of ASYN during oligodendrocyte development and disease.
在本研究中,我们探寻少突胶质细胞中α-突触核蛋白(ASYN)表达的证据,ASYN可能是一种内源性来源,用以解释其在多系统萎缩(MSA)和帕金森病(PD)的胶质细胞包涵体中的存在。我们在从啮齿动物大脑分离出的少突胶质细胞系祖细胞、由胚胎干细胞生成的少突胶质细胞以及从健康个体和成MSA或PD患者的成纤维细胞产生的诱导多能干细胞中,在体外培养物中鉴定出了ASYN。值得注意的是,我们观察到在少突胶质细胞成熟过程中ASYN显著减少。此外,我们分别展示了通过荧光激活细胞分选(FACS)从啮齿动物和人类健康及患病大脑中分离出的血小板衍生生长因子受体α(PDGFRΑ)/CD140a(+)细胞和SOX10(+)少突胶质细胞系细胞核中转录本的存在。我们的工作在少突胶质细胞系细胞中鉴定出了ASYN,并提供了额外的体外细胞模型,这些模型应该能为ASYN在少突胶质细胞发育和疾病中的功能意义提供重要见解。