Suppr超能文献

降钙素基因相关肽预处理可作为应激小鼠的新型抗抑郁药。

Calcitonin gene-related peptide pre-administration acts as a novel antidepressant in stressed mice.

作者信息

Hashikawa-Hobara Narumi, Ogawa Takumi, Sakamoto Yusuke, Matsuo Yumi, Ogawa Mami, Zamami Yoshito, Hashikawa Naoya

机构信息

Department of Life Science, Okayama University of Science, 1-1 Ridai-cho, Kita-ku, Okayama 700-0005, Japan.

Medicinal Drug Design, Graduate School of Medicine, Dentistry and Pharmaceutical Sciences, Okayama University, 1-1-1 Tsushima-naka, Kita-ku, Okayama 700-8530, Japan.

出版信息

Sci Rep. 2015 Aug 7;5:12559. doi: 10.1038/srep12559.

Abstract

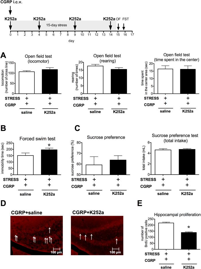
Calcitonin gene-related peptide (CGRP) is a neuropeptide that has potent vasodilator properties and is involved in various behavioral disorders. The relationship between CGRP and depression-like behavior is unclear. In this study, we used chronically stressed mice to investigate whether CGRP is involved in depression-like behavior. Each mouse was exposed to restraint and water immersion stress for 15 days. After stress exposure, mice were assessed using behavioral tests: open field test, forced swim test and sucrose preference test. Serum corticosterone levels, hippocampal proliferation and mRNA expression of neurotrophins were measured. After stress exposure, mice exhibited depression-like behavior and decreased CGRP mRNA levels in the hippocampus. Although intracerebroventricular CGRP administration (0.5 nmol) did not alter depression-like behavior after 15-day stress exposure, a single CGRP administration into the brain, before the beginning of the 15-day stress exposure, normalized the behavioral dysfunctions and increased nerve growth factor (Ngf) mRNA levels in stressed mice. Furthermore, in the mouse E14 hippocampal cell line, CGRP treatment induced increased expression of Ngf mRNA. The NGF receptor inhibitor K252a inhibited CGRP's antidepressant-like effects in stressed mice. These results suggest that CGRP expression in the mouse hippocampus is associated with depression-like behavior and changes in Ngf mRNA levels.

摘要

降钙素基因相关肽(CGRP)是一种具有强大血管舒张特性且参与多种行为障碍的神经肽。CGRP与抑郁样行为之间的关系尚不清楚。在本研究中,我们使用慢性应激小鼠来探究CGRP是否参与抑郁样行为。每只小鼠接受15天的束缚和水浸应激。应激暴露后,使用行为测试对小鼠进行评估:旷场试验、强迫游泳试验和蔗糖偏好试验。测量血清皮质酮水平、海马增殖以及神经营养因子的mRNA表达。应激暴露后,小鼠表现出抑郁样行为,海马中CGRP mRNA水平降低。虽然在15天应激暴露后,脑室内注射CGRP(0.5 nmol)并未改变抑郁样行为,但在15天应激暴露开始前单次脑内注射CGRP可使应激小鼠的行为功能障碍恢复正常,并增加神经生长因子(Ngf)mRNA水平。此外,在小鼠E14海马细胞系中,CGRP处理可诱导Ngf mRNA表达增加。NGF受体抑制剂K252a可抑制CGRP对应激小鼠的抗抑郁样作用。这些结果表明,小鼠海马中CGRP的表达与抑郁样行为及Ngf mRNA水平的变化有关。

https://cdn.ncbi.nlm.nih.gov/pmc/blobs/0a7d/4528222/302b68016700/srep12559-f1.jpg

文献AI研究员

20分钟写一篇综述,助力文献阅读效率提升50倍。

立即体验

用中文搜PubMed

大模型驱动的PubMed中文搜索引擎

马上搜索

文档翻译

学术文献翻译模型,支持多种主流文档格式。

立即体验