Welten Suzanne P M, Redeker Anke, Franken Kees L M C, Oduro Jennifer D, Ossendorp Ferry, Čičin-Šain Luka, Melief Cornelis J M, Aichele Peter, Arens Ramon
Department of Immunohematology and Blood Transfusion, Leiden University Medical Center, Leiden, Netherlands.
Department for Vaccinology/Immune Aging and Chronic Infection, Helmholtz-Zentrum für Infektionsforschung GmbH, Braunschweig, Germany.
Elife. 2015 Aug 11;4:e07486. doi: 10.7554/eLife.07486.
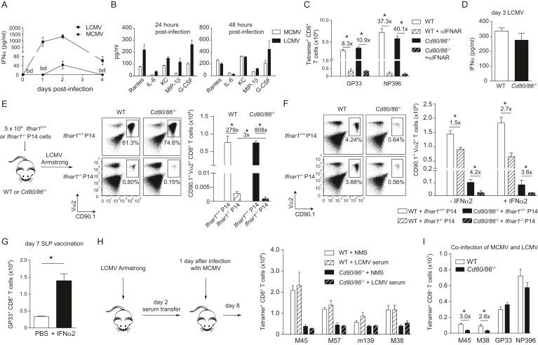
Signals delivered by costimulatory molecules are implicated in driving T cell expansion. The requirements for these signals, however, vary from dispensable to essential in different infections. We examined the underlying mechanisms of this differential T cell costimulation dependence and found that the viral context determined the dependence on CD28/B7-mediated costimulation for expansion of naive and memory CD8(+) T cells, indicating that the requirement for costimulatory signals is not imprinted. Notably, related to the high-level costimulatory molecule expression induced by lymphocytic choriomeningitis virus (LCMV), CD28/B7-mediated costimulation was dispensable for accumulation of LCMV-specific CD8(+) T cells because of redundancy with the costimulatory pathways induced by TNF receptor family members (i.e., CD27, OX40, and 4-1BB). Type I IFN signaling in viral-specific CD8(+) T cells is slightly redundant with costimulatory signals. These results highlight that pathogen-specific conditions differentially and uniquely dictate the utilization of costimulatory pathways allowing shaping of effector and memory antigen-specific CD8(+) T cell responses.
共刺激分子传递的信号与驱动T细胞扩增有关。然而,这些信号的需求在不同感染中从可有可无到必不可少各不相同。我们研究了这种差异性T细胞共刺激依赖性的潜在机制,发现病毒背景决定了初始和记忆性CD8(+) T细胞扩增对CD28/B7介导的共刺激的依赖性,这表明共刺激信号的需求并非预先设定的。值得注意的是,与淋巴细胞性脉络丛脑膜炎病毒(LCMV)诱导的高水平共刺激分子表达相关,由于与TNF受体家族成员(即CD27、OX40和4-1BB)诱导的共刺激途径存在冗余,CD28/B7介导的共刺激对于LCMV特异性CD8(+) T细胞的积累是可有可无的。病毒特异性CD8(+) T细胞中的I型干扰素信号与共刺激信号略有冗余。这些结果突出表明,病原体特异性条件差异性且独特地决定了共刺激途径的利用,从而允许塑造效应性和记忆性抗原特异性CD8(+) T细胞反应。