Suppr超能文献

将Bbs10完全敲除的表型与特定的肾上皮敲除表型进行比较,凸显了小鼠肾缺陷与全身失活之间的联系。

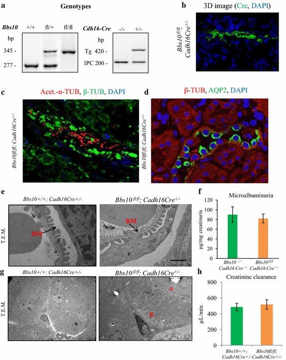
Comparing the Bbs10 complete knockout phenotype with a specific renal epithelial knockout one highlights the link between renal defects and systemic inactivation in mice.

作者信息

Cognard Noëlle, Scerbo Maria J, Obringer Cathy, Yu Xiangxiang, Costa Fanny, Haser Elodie, Le Dane, Stoetzel Corinne, Roux Michel J, Moulin Bruno, Dollfus Hélène, Marion Vincent

机构信息

Ciliopathies Modeling and Associated Therapies Team, Laboratory of Medical Genetics, National Institute for Health and Medical Research (INSERM), U1112, Université of Strasbourg, 11 rue Humann, 67085 Strasbourg, France.

Service de Néphrologie-Transplantation, Nouvel Hôpital Civil, 1 place de l'Hôpital, 67091 Strasbourg, France.

出版信息

Cilia. 2015 Aug 13;4:10. doi: 10.1186/s13630-015-0019-8. eCollection 2015.

Abstract

BACKGROUND

Bardet-Biedl Syndrome (BBS) is a genetically heterogeneous ciliopathy with clinical cardinal features including retinal degeneration, obesity and renal dysfunction. To date, 20 BBS genes have been identified with BBS10 being a major BBS gene found to be mutated in almost 20 percent of all BBS patients worldwide. It codes for the BBS10 protein which forms part of a chaperone complex localized at the basal body of the primary cilium. Renal dysfunction in BBS patients is one of the major causes of morbidity in human patients and is associated initially with urinary concentration defects related to water reabsorption impairment in renal epithelial cells. The aim of this study was to study and compare the impact of a total Bbs10 inactivation (Bbs10 (-/-)) with that of a specific renal epithelial cells inactivation (Bbs10  (fl/fl) ; Cdh16-Cre (+/-)).

RESULTS

We generated the Bbs10 (-/-) and Bbs10  (fl/fl) ; Cadh16-Cre (+/-) mouse model and characterized them. Bbs10 (-/-) mice developed obesity, retinal degeneration, structural defects in the glomeruli, polyuria associated with high circulating arginine vasopressin (AVP) concentrations, and vacuolated, yet ciliated, renal epithelial cells. On the other hand, the Bbs10  (fl/fl) ; Cadh16-Cre (+/-)mice displayed no detectable impairment.

CONCLUSIONS

These data highlight the importance of a systemic Bbs10 inactivation to trigger averted renal dysfunction whereas a targeted absence of BBS10 in the renal epithelium is seemingly non-deleterious.

摘要

背景

巴德-比德尔综合征(BBS)是一种具有遗传异质性的纤毛病,其临床主要特征包括视网膜变性、肥胖和肾功能不全。迄今为止,已鉴定出20个BBS基因,其中BBS10是一个主要的BBS基因,在全球所有BBS患者中,近20%的患者该基因发生突变。它编码BBS10蛋白,该蛋白是位于初级纤毛基体的伴侣复合体的一部分。BBS患者的肾功能不全是人类患者发病的主要原因之一,最初与肾上皮细胞水重吸收受损导致的尿液浓缩缺陷有关。本研究的目的是研究并比较完全敲除Bbs10(Bbs10(-/-))与特异性敲除肾上皮细胞中的Bbs10(Bbs10(fl/fl);Cdh16-Cre(+/-))的影响。

结果

我们构建了Bbs10(-/-)和Bbs10(fl/fl);Cadh16-Cre(+/-)小鼠模型并对其进行了表征。Bbs10(-/-)小鼠出现肥胖、视网膜变性、肾小球结构缺陷、与高循环精氨酸加压素(AVP)浓度相关的多尿,以及空泡化但有纤毛的肾上皮细胞。另一方面,Bbs10(fl/fl);Cadh16-Cre(+/-)小鼠未表现出可检测到的损伤。

结论

这些数据突出了全身性敲除Bbs10对引发避免肾功能不全的重要性,而在肾上皮细胞中靶向缺失BBS10似乎无害。

https://cdn.ncbi.nlm.nih.gov/pmc/blobs/e851/4535764/d182ad9b52d5/13630_2015_19_Fig1_HTML.jpg

文献AI研究员

20分钟写一篇综述,助力文献阅读效率提升50倍。

立即体验

用中文搜PubMed

大模型驱动的PubMed中文搜索引擎

马上搜索

文档翻译

学术文献翻译模型,支持多种主流文档格式。

立即体验