Suppr超能文献

BBS/CCT伴侣蛋白复合物确保黏附性G蛋白偶联受体ADGRV1定位于初级纤毛的基部。

The BBS/CCT chaperonin complex ensures the localization of the adhesion G protein-coupled receptor ADGRV1 to the base of primary cilia.

作者信息

Linnert Joshua, Kusuluri Deva Krupakar, Güler Baran E, Patnaik Sarita Rani, May-Simera Helen Louise, Wolfrum Uwe

机构信息

Institute of Molecular Physiology, Molecular Cell Biology, Johannes Gutenberg University Mainz, Mainz, Germany.

Institute of Molecular Physiology, Cilia Biology, Johannes Gutenberg University Mainz, Mainz, Germany.

出版信息

Front Cell Dev Biol. 2025 Mar 4;13:1520723. doi: 10.3389/fcell.2025.1520723. eCollection 2025.

Abstract

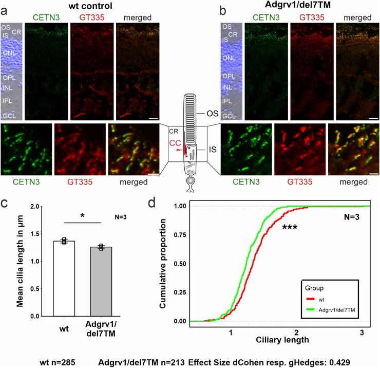
Primary cilia are antenna-like sensory organelles present on almost all eukaryotic cells. Their sensory capacity relies on receptors, in particular G-protein-coupled receptors (GPCRs) which localize to the ciliary membrane. Here we show that ADGRV1, a member of the GPCR subfamily of adhesion GPCRs, is part of a large protein network, interacting with numerous proteins of a comprehensive ciliary proteome. ADGRV1 is localized to the base of prototypic primary cilia in cultured cells and the modified primary cilia of retinal photoreceptors, where it interacts with TRiC/CCT chaperonins and the Bardet Biedl syndrome (BBS) chaperonin-like proteins. Knockdown of ADGRV1, CCT2 and 3, and BBS6 result in common ciliogenesis phenotypes, namely reduced ciliated cells combined with shorter primary cilia. In addition, the localization of ADGRV1 to primary cilia depends on the activity of a co-complex of TRiC/CCT chaperonins and the BBS chaperonin-like proteins. In the absence of components of the TRiC/CCT-BBS chaperonin co-complex, ADGRV1 is depleted from the base of the primary cilium and degraded via the proteasome. Defects in the TRiC/CCT-BBS chaperonin may lead to an overload of proteasomal degradation processes and imbalanced proteostasis. Dysfunction or absence of ADGRV1 from primary cilia may underly the pathophysiology of human Usher syndrome type 2 and epilepsy caused by mutations in .

摘要

初级纤毛是几乎所有真核细胞上类似触角的感觉细胞器。它们的感觉能力依赖于受体,特别是定位于纤毛膜的G蛋白偶联受体(GPCRs)。在这里,我们表明,粘附GPCRs的GPCR亚家族成员ADGRV1是一个大型蛋白质网络的一部分,与综合纤毛蛋白质组中的众多蛋白质相互作用。ADGRV1定位于培养细胞中原型初级纤毛的基部以及视网膜光感受器的修饰初级纤毛,在那里它与TRiC/CCT伴侣蛋白和巴德-比德尔综合征(BBS)伴侣蛋白样蛋白相互作用。敲低ADGRV1、CCT2和3以及BBS6会导致常见的纤毛发生表型,即纤毛细胞减少并伴有初级纤毛变短。此外,ADGRV1定位于初级纤毛取决于TRiC/CCT伴侣蛋白和BBS伴侣蛋白样蛋白的共复合体的活性。在没有TRiC/CCT-BBS伴侣蛋白共复合体成分的情况下,ADGRV1从初级纤毛基部耗尽并通过蛋白酶体降解。TRiC/CCT-BBS伴侣蛋白的缺陷可能导致蛋白酶体降解过程过载和蛋白质稳态失衡。初级纤毛中ADGRV1的功能障碍或缺失可能是人类2型Usher综合征和由……突变引起的癫痫病理生理学的基础。

https://cdn.ncbi.nlm.nih.gov/pmc/blobs/d12e/11913874/8e2c602c24f4/fcell-13-1520723-g001.jpg

文献检索

告别复杂PubMed语法,用中文像聊天一样搜索,搜遍4000万医学文献。AI智能推荐,让科研检索更轻松。

立即免费搜索

文件翻译

保留排版,准确专业,支持PDF/Word/PPT等文件格式,支持 12+语言互译。

免费翻译文档

深度研究

AI帮你快速写综述,25分钟生成高质量综述,智能提取关键信息,辅助科研写作。

立即免费体验