Suppr超能文献

DKK1挽救了从糖尿病性牙周炎患者牙周韧带中分离出的间充质干细胞的成骨分化。

DKK1 rescues osteogenic differentiation of mesenchymal stem cells isolated from periodontal ligaments of patients with diabetes mellitus induced periodontitis.

作者信息

Liu Qi, Hu Cheng-Hu, Zhou Cui-Hong, Cui Xiao-Xia, Yang Kun, Deng Chao, Xia Jia-Jia, Wu Yan, Liu Lu-Chuan, Jin Yan

机构信息

1] Department of stomatology, Daping hospital, Research institute of Field surgery, Third military medical university, Chongqing, 400042, China [2] State Key Laboratory of Military Stomatology, Center for Tissue Engineering, School of Stomatology, Fourth Military Medical University, Xi'an, Shaanxi 710032, China [3] Department of Periodontology, Stomatological hospital, Zunyi medical college, Zunyi, Guizhou 563003, China.

1] State Key Laboratory of Military Stomatology, Center for Tissue Engineering, School of Stomatology, Fourth Military Medical University, Xi'an, Shaanxi 710032, China [2] Xi'an Institute of Tissue Engineering &Regenerative Medicine, Shaanxi 710032, China.

出版信息

Sci Rep. 2015 Aug 17;5:13142. doi: 10.1038/srep13142.

Abstract

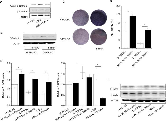
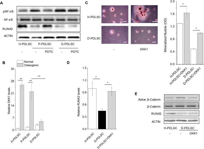
Multiple studies have shown that diabetes mellitus is an established risk factor for periodontitis. Recently mesenchymal stem cells derived from periodontal ligament (PDLSCs) have been utilized to reconstruct tissues destroyed by chronic inflammation. However, impact of periodontitis with diabetes mellitus on PDLSCs and mechanisms mediating effects of complex microenvironments remain poorly understood. In this study, we found multiple differentiation potential of PDLSCs from chronic periodontitis with diabetes mellitus donors (D-PDLSCs) was damaged significantly. Inhibition of NF-κB signaling could rescue osteogenic potential of PDLSCs from simple chronic periodontitis patients (P-PDLSCs), whereas did not promote D-PDLSCs osteogenesis. In addition, we found expression of DKK1 in D-PDLSCs did not respond to osteogenic signal and decreased osteogenic potential of D-PDLSCs treated with DKK1 could be reversed. To further elucidate different character between P-PDLSCs and D-PDLSCs, we treated PDLSCs with TNF-α and advanced glycation end products (AGEs), and find out AGEs which enhance effect of TNF-α in PDLSCs might mediate special personality of D-PDLSCs. The adverse effect of AGEs in PDLSCs could be reversed when PDLSCs were treated with DKK1. These results suggested DKK1 mediating WNT signaling might be a therapy target to rescue potential of PDLSCs in periodontitis with diabetes mellitus.

摘要

多项研究表明,糖尿病是牙周炎的既定危险因素。最近,源自牙周膜的间充质干细胞(PDLSCs)已被用于重建因慢性炎症而受损的组织。然而,糖尿病合并牙周炎对PDLSCs的影响以及介导复杂微环境作用的机制仍知之甚少。在本研究中,我们发现来自糖尿病合并慢性牙周炎供体的PDLSCs(D-PDLSCs)的多种分化潜能受到显著损害。抑制NF-κB信号通路可以挽救单纯慢性牙周炎患者的PDLSCs(P-PDLSCs)的成骨潜能,而对D-PDLSCs的成骨没有促进作用。此外,我们发现D-PDLSCs中DKK1的表达对成骨信号无反应,用DKK1处理后D-PDLSCs降低的成骨潜能可以被逆转。为了进一步阐明P-PDLSCs和D-PDLSCs之间的不同特性,我们用肿瘤坏死因子-α(TNF-α)和晚期糖基化终产物(AGEs)处理PDLSCs,发现AGEs增强了TNF-α在PDLSCs中的作用,可能介导了D-PDLSCs的特殊特性。当用DKK1处理PDLSCs时,AGEs在PDLSCs中的不良作用可以被逆转。这些结果表明DKK1介导的WNT信号通路可能是挽救糖尿病合并牙周炎中PDLSCs潜能的治疗靶点。

https://cdn.ncbi.nlm.nih.gov/pmc/blobs/08a4/4538385/2e6f49851421/srep13142-f1.jpg

文献AI研究员

20分钟写一篇综述,助力文献阅读效率提升50倍。

立即体验

用中文搜PubMed

大模型驱动的PubMed中文搜索引擎

马上搜索

文档翻译

学术文献翻译模型,支持多种主流文档格式。

立即体验