Suppr超能文献

在新生小鼠的大脑和脊髓中,全身性腺相关病毒rh10(Systemic AAVrh10)比腺相关病毒9(AAV9)能提供更高的转基因表达。

Systemic AAVrh10 provides higher transgene expression than AAV9 in the brain and the spinal cord of neonatal mice.

作者信息

Tanguy Yannick, Biferi Maria G, Besse Aurore, Astord Stephanie, Cohen-Tannoudji Mathilde, Marais Thibaut, Barkats Martine

机构信息

Center of Research on Myology, FRE 3617 Centre National de la Recherche Scientifique, UMRS 974 INSERM, French Institute of Myology, Pierre and Marie Curie University Paris, France.

出版信息

Front Mol Neurosci. 2015 Jul 28;8:36. doi: 10.3389/fnmol.2015.00036. eCollection 2015.

Abstract

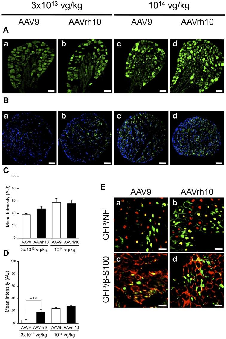
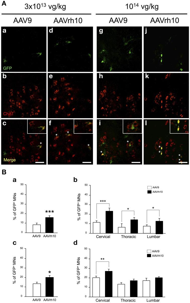
Systemic delivery of self-complementary (sc) adeno-associated-virus vector of serotype 9 (AAV9) was recently shown to provide robust and widespread gene transfer to the central nervous system (CNS), opening new avenues for practical, and non-invasive gene therapy of neurological diseases. More recently, AAV of serotype rh10 (AAVrh10) was also found highly efficient to mediate CNS transduction after intravenous administration in mice. However, only a few studies compared AAV9 and AAVrh10 efficiencies, particularly in the spinal cord. In this study, we compared the transduction capabilities of AAV9 and AAVrh10 in the brain, the spinal cord, and the peripheral nervous system (PNS) after intravenous delivery in neonatal mice. As reported in previous studies, AAVrh10 achieved either similar or higher transduction than AAV9 in all the examined brain regions. The superiority of AAVrh10 over AAV9 appeared statistically significant only in the medulla and the cerebellum, but a clear trend was also observed in other structures like the hippocampus or the cortex. In contrast to previous studies, we found that AAVrh10 was more efficient than AAV9 for transduction of the dorsal spinal cord and the lower motor neurons (MNs). However, differences between the two serotypes appeared mainly significant at low dose, and surprisingly, increasing the dose did not improve AAVrh10 distribution in the spinal cord, in contrary to AAV9. Similar dose-related differences between transduction efficiency of the two serotypes were also observed in the sciatic nerve. These findings suggest differences in the transduction mechanisms of these two serotypes, which both hold great promise for gene therapy of neurological diseases.

摘要

最近研究表明,全身递送9型自我互补(sc)腺相关病毒载体(AAV9)可向中枢神经系统(CNS)提供强大且广泛的基因转移,为神经疾病的实用和非侵入性基因治疗开辟了新途径。最近还发现,血清型rh10腺相关病毒(AAVrh10)在小鼠静脉注射后介导CNS转导的效率也很高。然而,只有少数研究比较了AAV9和AAVrh10的效率,特别是在脊髓中的效率。在本研究中,我们比较了新生小鼠静脉注射后AAV9和AAVrh10在脑、脊髓和外周神经系统(PNS)中的转导能力。如先前研究报道,在所有检测的脑区中,AAVrh10实现了与AAV9相似或更高的转导。AAVrh10相对于AAV9的优势仅在延髓和小脑中具有统计学意义,但在海马体或皮质等其他结构中也观察到了明显趋势。与先前研究不同的是,我们发现AAVrh10在背脊髓和下运动神经元(MNs)转导方面比AAV9更有效。然而,两种血清型之间的差异主要在低剂量时显著,令人惊讶的是,与AAV9相反,增加剂量并没有改善AAVrh10在脊髓中的分布。在坐骨神经中也观察到了两种血清型转导效率的类似剂量相关差异。这些发现表明这两种血清型的转导机制存在差异,它们对神经疾病的基因治疗都具有很大的前景。

https://cdn.ncbi.nlm.nih.gov/pmc/blobs/13d1/4516891/8488475d5a5e/fnmol-08-00036-g0001.jpg

文献AI研究员

20分钟写一篇综述,助力文献阅读效率提升50倍。

立即体验

用中文搜PubMed

大模型驱动的PubMed中文搜索引擎

马上搜索

文档翻译

学术文献翻译模型,支持多种主流文档格式。

立即体验