Suppr超能文献

CD4(+) T细胞与树突状细胞接触过程中的形态变化通过免疫突触中F-肌动蛋白的积累来调节T细胞活化。

Morphological change of CD4(+) T cell during contact with DC modulates T-cell activation by accumulation of F-actin in the immunology synapse.

作者信息

Lin Wei, Suo Yuanzhen, Deng Yuting, Fan Zhichao, Zheng Yijie, Wei Xunbin, Chu Yiwei

机构信息

Department of Immunology and Key Laboratory of Medical Molecular Virology of MOE/MOH, School of Basic Medical Sciences, Fudan University, Shanghai, 200032, China.

Biotherapy Research Centre, Fudan University, 138 Yixueyuan Road, Shanghai, 200032, China.

出版信息

BMC Immunol. 2015 Aug 26;16:49. doi: 10.1186/s12865-015-0108-x.

Abstract

BACKGROUND

The changes in T-cell morphology during immunological synapse (IS) formation are essential for T-cell activation. Previous researches have shown that T cell changed from spherical to elongated and/or flattened during in contact with B cell. As most powerful antigen presenting cell, dendritic cell (DC) has a strong ability to activate T cells. However, the morphological change of T cell which contacts DC and the relationship between morphological change and T-cell activation are not very clear. Thus, we studied the morphological change of CD4(+) T cell during contact with DC.

RESULTS

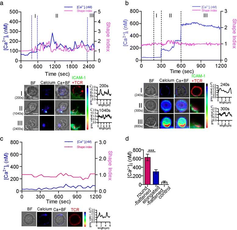
Using live-cell imaging, we discovered diversity in the T-cell morphological changes during contact with DCs. The elongation-flattening of CD4(+) T cells correlated with a low-level Ca(2+) response and a loss of T-cell receptor (TCR) signalling molecules in the IS, including zeta-chain associated protein kinase 70 (ZAP-70), phospholipase C-γ (PLC-γ) and protein kinase C-θ (PKC-θ), whereas rounding-flattening correlated with sufficient CD4(+) T-cell activation. Different morphological changes were correlated with the different amount of accumulated filamentous actin (F-actin) in the IS. Disruption of F-actin by cytochalasin D impaired the morphological change and the localisation of calcium microdomains in the IS and decreased the calcium response in CD4(+) T cells.

CONCLUSION

Our study discovered the diversity in morphological change of T cells during contacted with DCs. During this process, the different morphological changes of T cells modulate T-cell activation by the different amount of F-actin accumulation in the IS, which controls the distribution of calcium microdomains to affect T-cell activation.

摘要

背景

免疫突触(IS)形成过程中T细胞形态的变化对于T细胞激活至关重要。先前的研究表明,T细胞在与B细胞接触时会从球形变为细长形和/或扁平形。作为最强大的抗原呈递细胞,树突状细胞(DC)具有很强的激活T细胞的能力。然而,与DC接触的T细胞的形态变化以及形态变化与T细胞激活之间的关系尚不清楚。因此,我们研究了CD4(+) T细胞与DC接触过程中的形态变化。

结果

使用活细胞成像技术,我们发现T细胞与DC接触过程中形态变化具有多样性。CD4(+) T细胞的伸长-扁平与低水平的Ca(2+)反应以及IS中T细胞受体(TCR)信号分子的丢失相关,这些信号分子包括ζ链相关蛋白激酶70(ZAP-70)、磷脂酶C-γ(PLC-γ)和蛋白激酶C-θ(PKC-θ),而圆形-扁平则与CD4(+) T细胞的充分激活相关。不同的形态变化与IS中积累的丝状肌动蛋白(F-肌动蛋白)的不同量相关。细胞松弛素D破坏F-肌动蛋白会损害IS中的形态变化和钙微区的定位,并降低CD4(+) T细胞中的钙反应。

结论

我们的研究发现了T细胞与DC接触过程中形态变化的多样性。在此过程中,T细胞的不同形态变化通过IS中不同量的F-肌动蛋白积累来调节T细胞激活,F-肌动蛋白积累控制钙微区的分布以影响T细胞激活。

https://cdn.ncbi.nlm.nih.gov/pmc/blobs/f9dd/4549951/2221feea024f/12865_2015_108_Fig1_HTML.jpg

文献AI研究员

20分钟写一篇综述,助力文献阅读效率提升50倍。

立即体验

用中文搜PubMed

大模型驱动的PubMed中文搜索引擎

马上搜索

文档翻译

学术文献翻译模型,支持多种主流文档格式。

立即体验