Suppr超能文献

专性胞内人类病原体恙虫病东方体的定量、传播、纯化及保存方法的改进

Improved Quantification, Propagation, Purification and Storage of the Obligate Intracellular Human Pathogen Orientia tsutsugamushi.

作者信息

Giengkam Suparat, Blakes Alex, Utsahajit Peemdej, Chaemchuen Suwittra, Atwal Sharanjeet, Blacksell Stuart D, Paris Daniel H, Day Nicholas P J, Salje Jeanne

机构信息

Mahidol-Oxford Tropical Medicine Research Unit, Faculty of Tropical Medicine, Mahidol University, Bangkok, Thailand.

Department of Medicine, University of Oxford, Oxford, United Kingdom.

出版信息

PLoS Negl Trop Dis. 2015 Aug 28;9(8):e0004009. doi: 10.1371/journal.pntd.0004009. eCollection 2015.

Abstract

BACKGROUND

Scrub typhus is a leading cause of serious febrile illness in rural Southeast Asia. The causative agent, Orientia tsutsugamushi, is an obligate intracellular bacterium that is transmitted to humans by the bite of a Leptotrombidium mite. Research into the basic mechanisms of cell biology and pathogenicity of O. tsutsugamushi has lagged behind that of other important human pathogens. One reason for this is that O. tsutsugamushi is an obligate intracellular bacterium that can only be cultured in mammalian cells and that requires specific methodologies for propagation and analysis. Here, we have performed a body of work designed to improve methods for quantification, propagation, purification and long-term storage of this important but neglected human pathogen. These results will be useful to other researchers working on O. tsutsugamushi and also other obligate intracellular pathogens such as those in the Rickettsiales and Chlamydiales families.

METHODOLOGY

A clinical isolate of O. tsutsugamushi was grown in cultured mouse embryonic fibroblast (L929) cells. Bacterial growth was measured using an O. tsutsugamushi-specific qPCR assay. Conditions leading to improvements in viability and growth were monitored in terms of the effect on bacterial cell number after growth in cultured mammalian cells.

KEY RESULTS

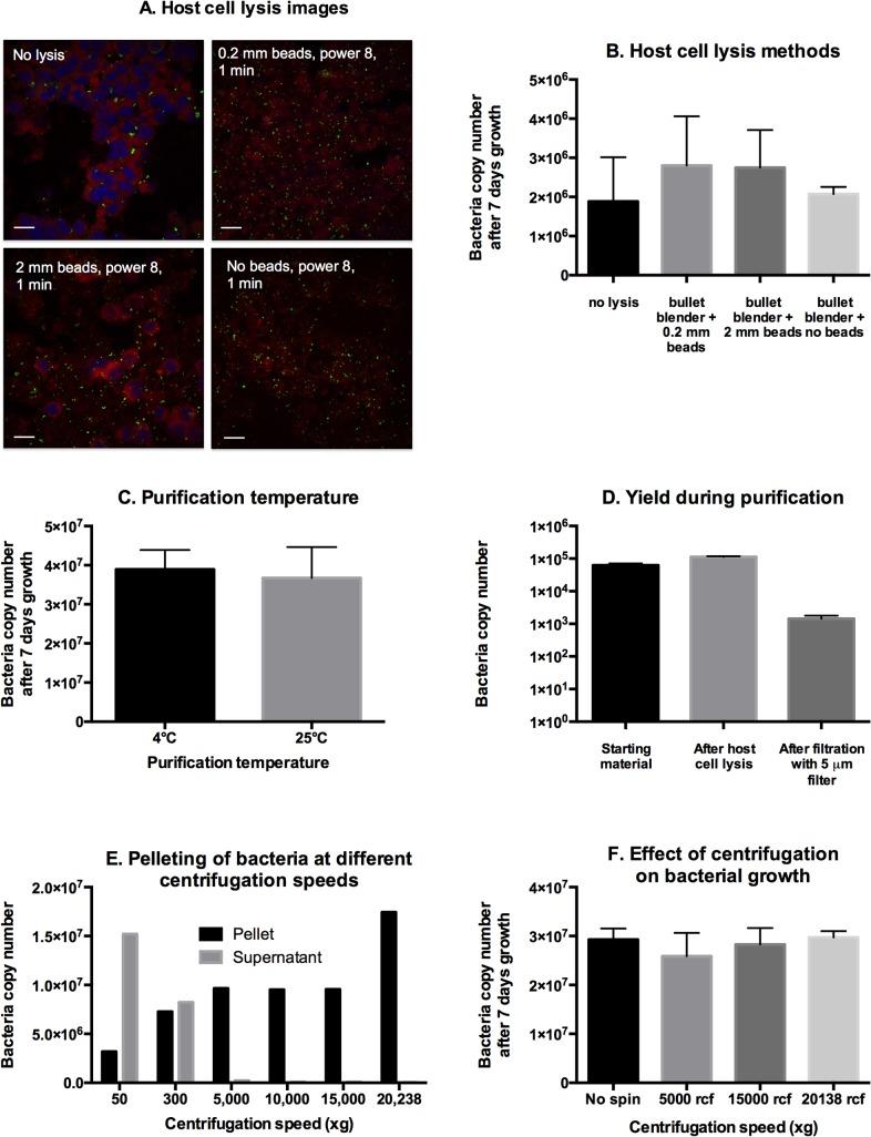
Development of a standardised growth assay to quantify bacterial replication and viability in vitro. Quantitative comparison of different DNA extraction methods. Quantification of the effect on growth of FBS concentration, daunorubicin supplementation, media composition, host cell confluence at infection and frequency of media replacement. Optimisation of bacterial purification including a comparison of host cell lysis methods, purification temperature, bacterial yield calculations and bacterial pelleting at different centrifugation speeds. Quantification of bacterial viability loss after long term storage and freezing under a range of conditions including different freezing buffers and different rates of freezing.

CONCLUSIONS

Here we present a standardised method for comparing the viability of O. tsutsugamushi after purification, treatment and propagation under various conditions. Taken together, we present a body of data to support improved techniques for propagation, purification and storage of this organism. This data will be useful both for improving clinical isolation rates as well as performing in vitro cell biology experiments.

摘要

背景

恙虫病是东南亚农村地区严重发热性疾病的主要病因。病原体恙虫病东方体是一种专性细胞内细菌,通过恙螨叮咬传播给人类。对恙虫病东方体细胞生物学和致病性基本机制的研究落后于其他重要的人类病原体。原因之一是恙虫病东方体是专性细胞内细菌,只能在哺乳动物细胞中培养,并且需要特定的方法进行繁殖和分析。在此,我们开展了一系列工作,旨在改进对这种重要但被忽视的人类病原体进行定量、繁殖、纯化和长期保存的方法。这些结果将对研究恙虫病东方体的其他研究人员以及其他专性细胞内病原体(如立克次氏体目和衣原体科的病原体)的研究人员有用。

方法

一株恙虫病东方体临床分离株在培养的小鼠胚胎成纤维细胞(L929)中生长。使用恙虫病东方体特异性定量聚合酶链反应(qPCR)测定法测量细菌生长。根据培养的哺乳动物细胞生长后对细菌细胞数量的影响,监测导致活力和生长改善的条件。

关键结果

开发了一种标准化生长测定法,用于在体外定量细菌复制和活力。对不同DNA提取方法进行定量比较。定量分析胎牛血清(FBS)浓度、柔红霉素添加、培养基组成、感染时宿主细胞汇合度以及培养基更换频率对生长的影响。优化细菌纯化,包括比较宿主细胞裂解方法、纯化温度、细菌产量计算以及不同离心速度下的细菌沉淀。定量分析在一系列条件下(包括不同冷冻缓冲液和不同冷冻速率)长期储存和冷冻后细菌活力的损失。

结论

在此,我们提出一种标准化方法,用于比较恙虫病东方体在各种条件下纯化、处理和繁殖后的活力。总体而言,我们提供了一系列数据,以支持改进该生物体繁殖、纯化和储存的技术。这些数据对于提高临床分离率以及进行体外细胞生物学实验均将有用。

https://cdn.ncbi.nlm.nih.gov/pmc/blobs/1299/4552649/7807996d0c8d/pntd.0004009.g001.jpg

文献检索

告别复杂PubMed语法,用中文像聊天一样搜索,搜遍4000万医学文献。AI智能推荐,让科研检索更轻松。

立即免费搜索

文件翻译

保留排版,准确专业,支持PDF/Word/PPT等文件格式,支持 12+语言互译。

免费翻译文档

深度研究

AI帮你快速写综述,25分钟生成高质量综述,智能提取关键信息,辅助科研写作。

立即免费体验