Suppr超能文献

人类INO80染色质重塑复合体对p21Waf1/Cip1的负调控与细胞周期G2/M期阻滞及染色体稳定性异常有关。

Negative Regulation of p21Waf1/Cip1 by Human INO80 Chromatin Remodeling Complex Is Implicated in Cell Cycle Phase G2/M Arrest and Abnormal Chromosome Stability.

作者信息

Cao Lingling, Ding Jian, Dong Liguo, Zhao Jiayao, Su Jiaming, Wang Lingyao, Sui Yi, Zhao Tong, Wang Fei, Jin Jingji, Cai Yong

机构信息

School of Life Sciences, Jilin University, Changchun, Jilin, China.

School of Life Sciences, Jilin University, Changchun, Jilin, China; National Engineering Laboratory for AIDS Vaccine, Jilin University, Changchun City, Jilin, China; Key Laboratory for Molecular Enzymology and Engineering, the Ministry of Education, Jilin University, Changchun City, Jilin, China.

出版信息

PLoS One. 2015 Sep 4;10(9):e0137411. doi: 10.1371/journal.pone.0137411. eCollection 2015.

Abstract

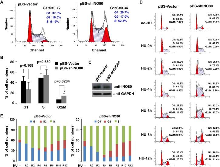
We previously identified an ATP-dependent human Ino80 (INO80) chromatin remodeling complex which shares a set of core subunits with yeast Ino80 complex. Although research evidence has suggested that INO80 complex functions in gene transcription and genome stability, the precise mechanism remains unclear. Herein, based on gene expression profiles from the INO80 complex-knockdown in HeLa cells, we first demonstrate that INO80 complex negatively regulates the p21Waf1/Cip1 (p21) expression in a p53-mediated mechanism. In chromatin immunoprecipitation (ChIP) and a sequential ChIP (Re-ChIP) assays, we determined that the INO80 complex and p53 can bind to the same promoter region of p21 gene (-2.2 kb and -1.0 kb upstream of the p21 promoter region), and p53 is required for the recruitment of the INO80 complex to the p21 promoter. RNAi knockdown strategies of INO80 not only led to prolonged progression of cell cycle phase G2/M to G1, but it also resulted in abnormal chromosome stability. Interestingly, high expression of p21 was observed in most morphologically-changed cells, suggesting that negative regulation of p21 by INO80 complex might be implicated in maintaining the cell cycle process and chromosome stability. Together, our findings will provide a theoretical basis to further elucidate the cellular mechanisms of the INO80 complex.

摘要

我们之前鉴定出一种依赖ATP的人类INO80(肌醇八聚体蛋白80)染色质重塑复合体,它与酵母INO80复合体共享一组核心亚基。尽管研究证据表明INO80复合体在基因转录和基因组稳定性中发挥作用,但其确切机制仍不清楚。在此,基于HeLa细胞中INO80复合体敲低后的基因表达谱,我们首先证明INO80复合体以p53介导的机制负调控p21Waf1/Cip1(p21)的表达。在染色质免疫沉淀(ChIP)和顺序ChIP(Re-ChIP)分析中,我们确定INO80复合体和p53可以结合到p21基因的同一启动子区域(p21启动子区域上游-2.2 kb和-1.0 kb处),并且p53是将INO80复合体招募到p21启动子所必需的。INO80的RNAi敲低策略不仅导致细胞周期G2/M期向G1期的进程延长,还导致染色体稳定性异常。有趣的是,在大多数形态发生变化的细胞中观察到p21的高表达,这表明INO80复合体对p21的负调控可能与维持细胞周期进程和染色体稳定性有关。总之,我们的发现将为进一步阐明INO80复合体的细胞机制提供理论基础。

https://cdn.ncbi.nlm.nih.gov/pmc/blobs/647c/4560432/e1b0ca86336d/pone.0137411.g001.jpg

文献AI研究员

20分钟写一篇综述,助力文献阅读效率提升50倍。

立即体验

用中文搜PubMed

大模型驱动的PubMed中文搜索引擎

马上搜索

文档翻译

学术文献翻译模型,支持多种主流文档格式。

立即体验