Hayashi-Takagi Akiko, Yagishita Sho, Nakamura Mayumi, Shirai Fukutoshi, Wu Yi I, Loshbaugh Amanda L, Kuhlman Brian, Hahn Klaus M, Kasai Haruo
Laboratory of Structural Physiology, Center for Disease Biology and Integrative Medicine, Faculty of Medicine, University of Tokyo, Bunkyo-ku, Tokyo 113-0033.
PRESTO, Japan Science and Technology Agency, 4-1-8 Honcho, Kawaguchi, Saitama 332-0012, Japan.
Nature. 2015 Sep 17;525(7569):333-8. doi: 10.1038/nature15257. Epub 2015 Sep 9.
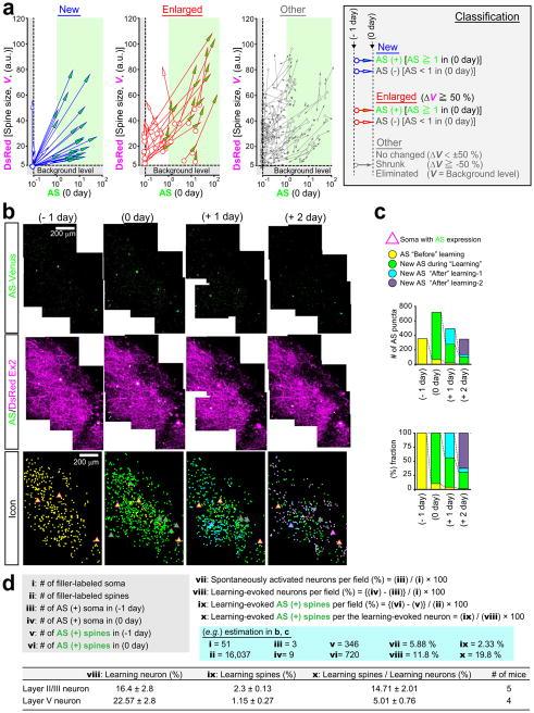
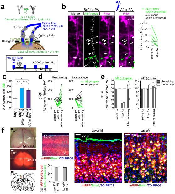
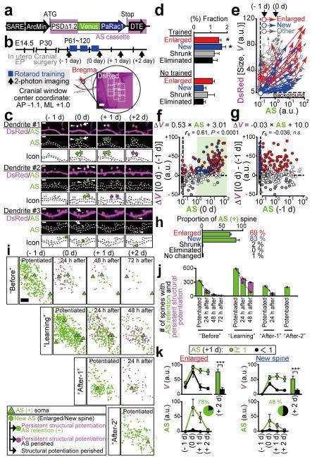
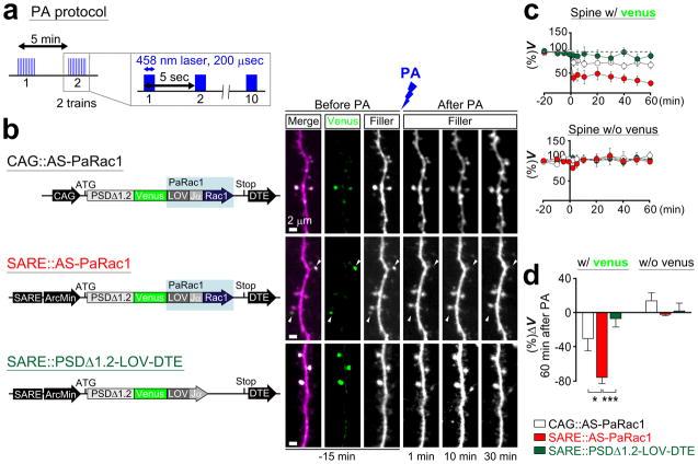
Dendritic spines are the major loci of synaptic plasticity and are considered as possible structural correlates of memory. Nonetheless, systematic manipulation of specific subsets of spines in the cortex has been unattainable, and thus, the link between spines and memory has been correlational. We developed a novel synaptic optoprobe, AS-PaRac1 (activated synapse targeting photoactivatable Rac1), that can label recently potentiated spines specifically, and induce the selective shrinkage of AS-PaRac1-containing spines. In vivo imaging of AS-PaRac1 revealed that a motor learning task induced substantial synaptic remodelling in a small subset of neurons. The acquired motor learning was disrupted by the optical shrinkage of the potentiated spines, whereas it was not affected by the identical manipulation of spines evoked by a distinct motor task in the same cortical region. Taken together, our results demonstrate that a newly acquired motor skill depends on the formation of a task-specific dense synaptic ensemble.
树突棘是突触可塑性的主要位点,被认为可能是记忆的结构相关物。然而,对皮质中特定棘突亚群进行系统性操作一直无法实现,因此,棘突与记忆之间的联系一直是相关性的。我们开发了一种新型的突触光探针,即AS-PaRac1(激活突触靶向光激活Rac1),它可以特异性标记最近增强的棘突,并诱导含有AS-PaRac1的棘突选择性收缩。对AS-PaRac1进行体内成像显示,一项运动学习任务在一小部分神经元中诱导了大量的突触重塑。增强棘突的光学收缩会破坏习得的运动学习,而在同一皮质区域由不同运动任务诱发的相同棘突操作则不会影响运动学习。综上所述,我们的结果表明,新习得的运动技能依赖于特定任务的密集突触集合的形成。