• 文献检索
  • 文档翻译
  • 深度研究
  • 学术资讯
  • Suppr Zotero 插件Zotero 插件
  • 邀请有礼
  • 套餐&价格
  • 历史记录
应用&插件
Suppr Zotero 插件Zotero 插件浏览器插件Mac 客户端Windows 客户端微信小程序
定价
高级版会员购买积分包购买API积分包
服务
文献检索文档翻译深度研究API 文档MCP 服务
关于我们
关于 Suppr公司介绍联系我们用户协议隐私条款
关注我们

Suppr 超能文献

核心技术专利:CN118964589B侵权必究
粤ICP备2023148730 号-1Suppr @ 2026

文献检索

告别复杂PubMed语法,用中文像聊天一样搜索,搜遍4000万医学文献。AI智能推荐,让科研检索更轻松。

立即免费搜索

文件翻译

保留排版,准确专业,支持PDF/Word/PPT等文件格式,支持 12+语言互译。

免费翻译文档

深度研究

AI帮你快速写综述,25分钟生成高质量综述,智能提取关键信息,辅助科研写作。

立即免费体验

丙硫氧嘧啶通过抑制γ-分泌酶的关键成分Pen-2减轻实验性肺动脉高压。

Propylthiouracil Attenuates Experimental Pulmonary Hypertension via Suppression of Pen-2, a Key Component of Gamma-Secretase.

作者信息

Lai Ying-Ju, Chang Gwo-Jyh, Yeh Yung-Hsin, Pang Jong-Hwei S, Huang Chung-Chi, Chen Wei-Jan

机构信息

Department of Respiratory Therapy, Chang Gung University College of Medicine, Chang-Gung University, Tao-Yuan, Taiwan.

Graduate Institute of Clinical Medical Sciences, Chang Gung University College of Medicine, Chang-Gung University, Tao-Yuan, Taiwan.

出版信息

PLoS One. 2015 Sep 14;10(9):e0137426. doi: 10.1371/journal.pone.0137426. eCollection 2015.

DOI:10.1371/journal.pone.0137426
PMID:26367462
原文链接:https://pmc.ncbi.nlm.nih.gov/articles/PMC4569419/
Abstract

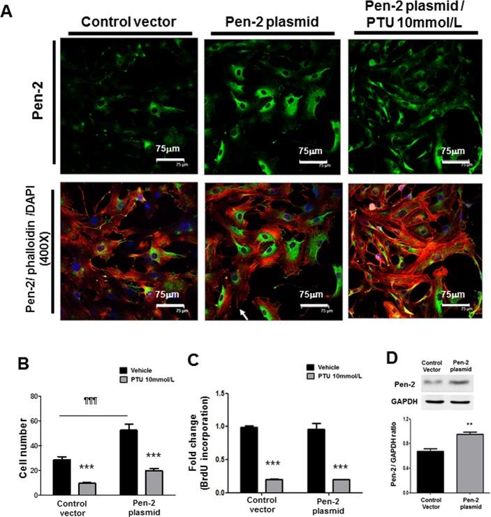
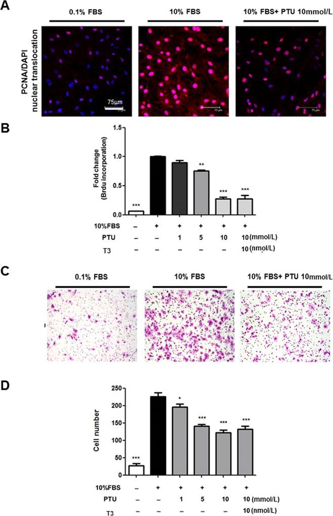
Gamma-secretase-mediated Notch3 signaling is involved in smooth muscle cell (SMC) hyper-activity and proliferation leading to pulmonary arterial hypertension (PAH). In addition, Propylthiouracil (PTU), beyond its anti-thyroid action, has suppressive effects on atherosclerosis and PAH. Here, we investigated the possible involvement of gamma-secretase-mediated Notch3 signaling in PTU-inhibited PAH. In rats with monocrotaline-induced PAH, PTU therapy improved pulmonary arterial hypertrophy and hemodynamics. In vitro, treatment of PASMCs from monocrotaline-treated rats with PTU inhibited their proliferation and migration. Immunocyto, histochemistry, and western blot showed that PTU treatment attenuated the activation of Notch3 signaling in PASMCs from monocrotaline-treated rats, which was mediated via inhibition of gamma-secretase expression especially its presenilin enhancer 2 (Pen-2) subunit. Furthermore, over-expression of Pen-2 in PASMCs from control rats increased the capacity of migration, whereas knockdown of Pen-2 with its respective siRNA in PASMCs from monocrotaline-treated rats had an opposite effect. Transfection of PASMCs from monocrotaline-treated rats with Pen-2 siRNA blocked the inhibitory effect of PTU on PASMC proliferation and migration, reflecting the crucial role of Pen-2 in PTU effect. We present a novel cell-signaling paradigm in which overexpression of Pen-2 is essential for experimental pulmonary arterial hypertension to promote motility and growth of smooth muscle cells. Propylthiouracil attenuates experimental PAH via suppression of the gamma-secretase-mediated Notch3 signaling especially its presenilin enhancer 2 (Pen-2) subunit. These findings provide a deep insight into the pathogenesis of PAH and a novel therapeutic strategy.

摘要

γ-分泌酶介导的Notch3信号通路参与平滑肌细胞(SMC)的过度活跃和增殖,进而导致肺动脉高压(PAH)。此外,丙硫氧嘧啶(PTU)除了具有抗甲状腺作用外,还对动脉粥样硬化和PAH具有抑制作用。在此,我们研究了γ-分泌酶介导的Notch3信号通路在PTU抑制PAH中的可能作用。在使用野百合碱诱导PAH的大鼠中,PTU治疗改善了肺动脉肥厚和血流动力学。在体外,用PTU处理野百合碱处理的大鼠的肺动脉平滑肌细胞(PASMCs)可抑制其增殖和迁移。免疫细胞化学、组织化学和蛋白质印迹显示,PTU处理减弱了野百合碱处理的大鼠PASMCs中Notch3信号通路的激活,这是通过抑制γ-分泌酶表达,尤其是其早老素增强子2(Pen-2)亚基介导的。此外,在对照大鼠的PASMCs中过表达Pen-2可增加迁移能力,而在野百合碱处理的大鼠的PASMCs中用其相应的小干扰RNA(siRNA)敲低Pen-2则产生相反的效果。用Pen-2 siRNA转染野百合碱处理的大鼠的PASMCs可阻断PTU对PASMC增殖和迁移的抑制作用,这反映了Pen-2在PTU作用中的关键作用。我们提出了一种新的细胞信号传导模式,其中Pen-2的过表达对于实验性肺动脉高压促进平滑肌细胞的运动性和生长至关重要。丙硫氧嘧啶通过抑制γ-分泌酶介导的Notch3信号通路,尤其是其早老素增强子2(Pen-2)亚基,减轻实验性PAH。这些发现为PAH发病机制提供了深入见解,并提出了一种新的治疗策略。

https://cdn.ncbi.nlm.nih.gov/pmc/blobs/1c53/4569419/b73f23b69a58/pone.0137426.g007.jpg
https://cdn.ncbi.nlm.nih.gov/pmc/blobs/1c53/4569419/c80a8e743591/pone.0137426.g001.jpg
https://cdn.ncbi.nlm.nih.gov/pmc/blobs/1c53/4569419/b4a09efc43ad/pone.0137426.g002.jpg
https://cdn.ncbi.nlm.nih.gov/pmc/blobs/1c53/4569419/7848d04af267/pone.0137426.g003.jpg
https://cdn.ncbi.nlm.nih.gov/pmc/blobs/1c53/4569419/2b5acc94bfb7/pone.0137426.g004.jpg
https://cdn.ncbi.nlm.nih.gov/pmc/blobs/1c53/4569419/58d027bc0f74/pone.0137426.g005.jpg
https://cdn.ncbi.nlm.nih.gov/pmc/blobs/1c53/4569419/170761922808/pone.0137426.g006.jpg
https://cdn.ncbi.nlm.nih.gov/pmc/blobs/1c53/4569419/b73f23b69a58/pone.0137426.g007.jpg
https://cdn.ncbi.nlm.nih.gov/pmc/blobs/1c53/4569419/c80a8e743591/pone.0137426.g001.jpg
https://cdn.ncbi.nlm.nih.gov/pmc/blobs/1c53/4569419/b4a09efc43ad/pone.0137426.g002.jpg
https://cdn.ncbi.nlm.nih.gov/pmc/blobs/1c53/4569419/7848d04af267/pone.0137426.g003.jpg
https://cdn.ncbi.nlm.nih.gov/pmc/blobs/1c53/4569419/2b5acc94bfb7/pone.0137426.g004.jpg
https://cdn.ncbi.nlm.nih.gov/pmc/blobs/1c53/4569419/58d027bc0f74/pone.0137426.g005.jpg
https://cdn.ncbi.nlm.nih.gov/pmc/blobs/1c53/4569419/170761922808/pone.0137426.g006.jpg
https://cdn.ncbi.nlm.nih.gov/pmc/blobs/1c53/4569419/b73f23b69a58/pone.0137426.g007.jpg

相似文献

1
Propylthiouracil Attenuates Experimental Pulmonary Hypertension via Suppression of Pen-2, a Key Component of Gamma-Secretase.丙硫氧嘧啶通过抑制γ-分泌酶的关键成分Pen-2减轻实验性肺动脉高压。
PLoS One. 2015 Sep 14;10(9):e0137426. doi: 10.1371/journal.pone.0137426. eCollection 2015.
2
Calcineurin/NFAT Signaling Modulates Pulmonary Artery Smooth Muscle Cell Proliferation, Migration and Apoptosis in Monocrotaline-Induced Pulmonary Arterial Hypertension Rats.钙调神经磷酸酶/活化T细胞核因子信号通路调节野百合碱诱导的肺动脉高压大鼠肺动脉平滑肌细胞的增殖、迁移和凋亡
Cell Physiol Biochem. 2018;49(1):172-189. doi: 10.1159/000492852. Epub 2018 Aug 22.
3
Notch3 signaling activation in smooth muscle cells promotes extrauterine growth restriction-induced pulmonary hypertension.Notch3 信号通路在平滑肌细胞中的激活促进了宫外生长受限诱导的肺动脉高压。
Nutr Metab Cardiovasc Dis. 2019 Jun;29(6):639-651. doi: 10.1016/j.numecd.2019.03.004. Epub 2019 Mar 13.
4
Soluble JAGGED1 inhibits pulmonary hypertension by attenuating notch signaling.可溶性 JAGGED1 通过减弱 Notch 信号转导抑制肺动脉高压。
Arterioscler Thromb Vasc Biol. 2013 Dec;33(12):2733-9. doi: 10.1161/ATVBAHA.113.302062. Epub 2013 Sep 26.
5
Notch activation of Ca-sensing receptor mediates hypoxia-induced pulmonary hypertension.钙敏感受体的Notch激活介导缺氧诱导的肺动脉高压。
Hypertens Res. 2017 Feb;40(2):117-129. doi: 10.1038/hr.2016.118. Epub 2016 Sep 1.
6
Inhibition of Notch3 prevents monocrotaline-induced pulmonary arterial hypertension.抑制Notch3可预防野百合碱诱导的肺动脉高压。
Exp Lung Res. 2015;41(8):435-43. doi: 10.3109/01902148.2015.1060545. Epub 2015 Aug 28.
7
Role for DNA damage signaling in pulmonary arterial hypertension.DNA 损伤信号在肺动脉高压中的作用。
Circulation. 2014 Feb 18;129(7):786-97. doi: 10.1161/CIRCULATIONAHA.113.006167. Epub 2013 Nov 22.
8
The zinc transporter ZIP12 regulates monocrotaline-induced proliferation and migration of pulmonary arterial smooth muscle cells via the AKT/ERK signaling pathways.锌转运蛋白 ZIP12 通过 AKT/ERK 信号通路调节野百合碱诱导的肺动脉平滑肌细胞增殖和迁移。
BMC Pulm Med. 2022 Mar 28;22(1):111. doi: 10.1186/s12890-022-01905-3.
9
Involvement of the bone morphogenetic protein system in endothelin- and aldosterone-induced cell proliferation of pulmonary arterial smooth muscle cells isolated from human patients with pulmonary arterial hypertension.骨形态发生蛋白系统在肺动脉高压患者肺动脉平滑肌细胞中内皮素和醛固酮诱导的细胞增殖中的作用。
Hypertens Res. 2010 May;33(5):435-45. doi: 10.1038/hr.2010.16. Epub 2010 Feb 26.
10
Protective effect of propylthiouracil independent of its hypothyroid effect on atherogenesis in cholesterol-fed rabbits: PTEN induction and inhibition of vascular smooth muscle cell proliferation and migration.丙硫氧嘧啶对高胆固醇喂养家兔动脉粥样硬化形成的保护作用与其甲状腺功能减退作用无关:PTEN诱导及对血管平滑肌细胞增殖和迁移的抑制作用
Circulation. 2004 Sep 7;110(10):1313-9. doi: 10.1161/01.CIR.0000140764.15398.F3. Epub 2004 Aug 23.

引用本文的文献

1
Empagliflozin Attenuates Pulmonary Arterial Remodeling Through Peroxisome Proliferator-Activated Receptor Gamma Activation.恩格列净通过激活过氧化物酶体增殖物激活受体γ减轻肺动脉重塑。
ACS Pharmacol Transl Sci. 2024 Aug 1;7(9):2725-2738. doi: 10.1021/acsptsci.4c00127. eCollection 2024 Sep 13.
2
Remodeling Matrix Synthesis in a Rat Model of Aortocaval Fistula and the Cyclic Stretch: Impaction in Pulmonary Arterial Hypertension-Congenital Heart Disease.大鼠腔静脉瘘和周期性拉伸模型中的重塑基质合成与肺动脉高压-先天性心脏病的撞击。
Int J Mol Sci. 2020 Jun 30;21(13):4676. doi: 10.3390/ijms21134676.
3
Notch3 signalling and vascular remodelling in pulmonary arterial hypertension.

本文引用的文献

1
Pro-proliferative and inflammatory signaling converge on FoxO1 transcription factor in pulmonary hypertension.促增殖和促炎信号在肺动脉高压中集中于 FoxO1 转录因子。
Nat Med. 2014 Nov;20(11):1289-300. doi: 10.1038/nm.3695. Epub 2014 Oct 26.
2
Functional analysis and purification of a Pen-2 fusion protein for γ-secretase structural studies.用于γ-分泌酶结构研究的Pen-2融合蛋白的功能分析与纯化
J Neurochem. 2014 Oct;131(1):94-100. doi: 10.1111/jnc.12772. Epub 2014 Jun 18.
3
Updated treatment algorithm of pulmonary arterial hypertension.
Notch3 信号通路与肺动脉高压中的血管重构。
Clin Sci (Lond). 2019 Dec 20;133(24):2481-2498. doi: 10.1042/CS20190835.
4
Propylthiouracil-coated biodegradable polymer inhibited neointimal formation and enhanced re-endothelialization after vascular injury.丙硫氧嘧啶涂层可生物降解聚合物抑制血管损伤后的新生内膜形成并增强再内皮化。
Int J Nanomedicine. 2018 Mar 21;13:1761-1771. doi: 10.2147/IJN.S145528. eCollection 2018.
5
EP4 Agonist L-902,688 Suppresses EndMT and Attenuates Right Ventricular Cardiac Fibrosis in Experimental Pulmonary Arterial Hypertension.EP4 激动剂 L-902,688 抑制实验性肺动脉高压中的血管平滑肌迁移并减轻右心室心肌纤维化。
Int J Mol Sci. 2018 Mar 3;19(3):727. doi: 10.3390/ijms19030727.
6
Serum-Free Thyroxine Levels Were Associated with Pulmonary Hypertension and Pulmonary Artery Systolic Pressure in Euthyroid Patients with Coronary Artery Disease.血清游离甲状腺素水平与冠状动脉疾病甲状腺功能正常患者的肺动脉高压和肺动脉收缩压相关。
Int J Endocrinol. 2017;2017:4832608. doi: 10.1155/2017/4832608. Epub 2017 Jun 22.
7
Pulmonary hypertension in thyroid diseases.甲状腺疾病相关肺动脉高压
Endocrine. 2016 Dec;54(3):578-587. doi: 10.1007/s12020-016-0923-8. Epub 2016 Mar 19.
肺动脉高压的更新治疗方案。
J Am Coll Cardiol. 2013 Dec 24;62(25 Suppl):D60-72. doi: 10.1016/j.jacc.2013.10.031.
4
Relevant issues in the pathology and pathobiology of pulmonary hypertension.肺动脉高压病理与病理生理学相关问题。
J Am Coll Cardiol. 2013 Dec 24;62(25 Suppl):D4-12. doi: 10.1016/j.jacc.2013.10.025.
5
Potential novel targets for Alzheimer pharmacotherapy: II. Update on secretase inhibitors and related approaches.阿尔茨海默病药物治疗的潜在新靶点:二、 关于 secretase 抑制剂及相关方法的最新进展。
J Clin Pharm Ther. 2014 Feb;39(1):25-37. doi: 10.1111/jcpt.12112. Epub 2013 Dec 8.
6
Structural biology of presenilins and signal peptide peptidases.早老素蛋白和信号肽肽酶的结构生物学。
J Biol Chem. 2013 May 24;288(21):14673-80. doi: 10.1074/jbc.R113.463281. Epub 2013 Apr 12.
7
Pen-2 is dispensable for endoproteolysis of presenilin 1, and nicastrin-Aph subcomplex is important for both γ-secretase assembly and substrate recruitment.Pen-2 对于早老素 1 的内切蛋白酶解是可有可无的,而 nicastrin-Aph 亚复合物对于 γ-分泌酶的组装和底物募集都很重要。
J Neurochem. 2012 Dec;123(5):837-44. doi: 10.1111/jnc.12016. Epub 2012 Oct 11.
8
Thyroid hormone is highly permissive in angioproliferative pulmonary hypertension in rats.甲状腺激素在大鼠的血管增殖性肺动脉高压中具有高度许可作用。
Eur Respir J. 2013 Jan;41(1):104-14. doi: 10.1183/09031936.00196511. Epub 2012 Jul 26.
9
Alzheimer culprits: cellular crossroads and interplay.阿尔茨海默病的罪魁祸首:细胞交汇与相互作用。
Cell Signal. 2012 Sep;24(9):1831-40. doi: 10.1016/j.cellsig.2012.05.008. Epub 2012 May 22.
10
Pen-2 overexpression induces Aβ-42 production, memory defect, motor activity enhancement and feeding behavior dysfunction in NSE/Pen-2 transgenic mice.Pen-2 过表达诱导 NSE/Pen-2 转基因小鼠产生 Aβ-42、记忆缺陷、运动活性增强和摄食行为障碍。
Int J Mol Med. 2011 Dec;28(6):961-71. doi: 10.3892/ijmm.2011.767. Epub 2011 Aug 5.