Shu Qian, Lennemann Nicholas J, Sarkar Saumendra N, Sadovsky Yoel, Coyne Carolyn B
Tsinghua University School of Medicine, Beijing, China; Department of Microbiology and Molecular Genetics, University of Pittsburgh, Pittsburgh, Pennsylvania, United States of America.
Department of Microbiology and Molecular Genetics, University of Pittsburgh, Pittsburgh, Pennsylvania, United States of America.
PLoS Pathog. 2015 Sep 15;11(9):e1005150. doi: 10.1371/journal.ppat.1005150. eCollection 2015 Sep.
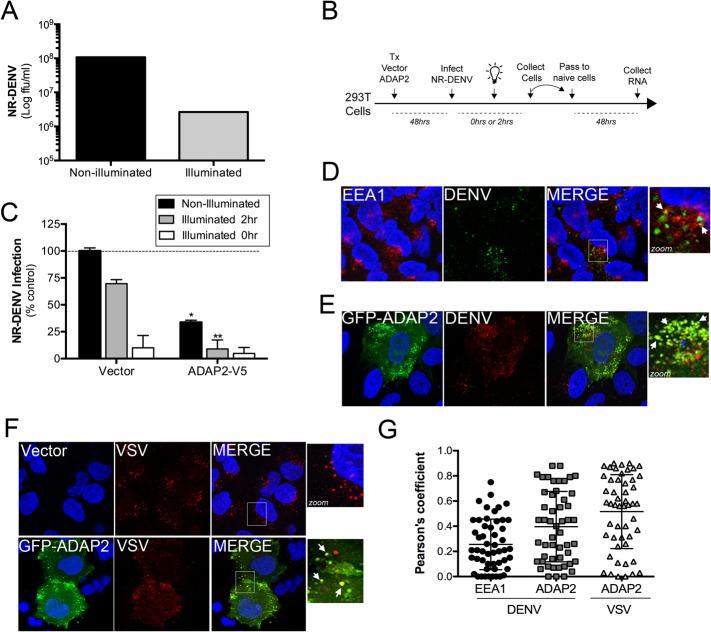
Interferon stimulated genes (ISGs) target viruses at various stages of their infectious life cycles, including at the earliest stage of viral entry. Here we identify ArfGAP with dual pleckstrin homology (PH) domains 2 (ADAP2) as a gene upregulated by type I IFN treatment in a STAT1-dependent manner. ADAP2 functions as a GTPase-activating protein (GAP) for Arf6 and binds to phosphatidylinositol 3,4,5-trisphosphate (PI(3,4,5)P3) and PI(3,4)P2. We show that overexpression of ADAP2 suppresses dengue virus (DENV) and vesicular stomatitis virus (VSV) infection in an Arf6 GAP activity-dependent manner, while exerting no effect on coxsackievirus B (CVB) or Sendai virus (SeV) replication. We further show that ADAP2 expression induces macropinocytosis and that ADAP2 strongly associates with actin-enriched membrane ruffles and with Rab8a- and LAMP1-, but not EEA1- or Rab7-, positive vesicles. Utilizing two techniques--light-sensitive neutral red (NR)-containing DENV and fluorescence assays for virus internalization--we show that ADAP2 primarily restricts DENV infection at the stage of virion entry and/or intracellular trafficking and that incoming DENV and VSV particles associate with ADAP2 during their entry. Taken together, this study identifies ADAP2 as an ISG that exerts antiviral effects against RNA viruses by altering Arf6-mediated trafficking to disrupt viral entry.
干扰素刺激基因(ISG)在病毒感染生命周期的各个阶段靶向病毒,包括在病毒进入的最早阶段。在此,我们鉴定出具有双pleckstrin同源(PH)结构域2的ArfGAP(ADAP2)为一种受I型干扰素处理以STAT1依赖性方式上调的基因。ADAP2作为Arf6的GTP酶激活蛋白(GAP)发挥作用,并与磷脂酰肌醇3,4,5 - 三磷酸(PI(3,4,5)P3)和PI(3,4)P2结合。我们表明,ADAP2的过表达以Arf6 GAP活性依赖性方式抑制登革病毒(DENV)和水疱性口炎病毒(VSV)感染,而对柯萨奇病毒B(CVB)或仙台病毒(SeV)复制无影响。我们进一步表明,ADAP2的表达诱导巨胞饮作用,并且ADAP2与富含肌动蛋白的膜皱褶以及与Rab8a和LAMP1阳性囊泡强烈相关,但与EEA1或Rab7阳性囊泡无关。利用两种技术——含光敏感中性红(NR)的DENV和用于病毒内化的荧光测定——我们表明,ADAP2主要在病毒粒子进入和/或细胞内运输阶段限制DENV感染,并且进入的DENV和VSV颗粒在进入过程中与ADAP2相关联。综上所述,本研究鉴定出ADAP2为一种ISG,其通过改变Arf6介导的运输以破坏病毒进入来发挥对RNA病毒的抗病毒作用。