Suppr超能文献

肺微血管内皮细胞凋亡在小鼠体内脓毒症诱导的肺损伤中的作用

Role of pulmonary microvascular endothelial cell apoptosis in murine sepsis-induced lung injury in vivo.

作者信息

Gill Sean E, Rohan Marta, Mehta Sanjay

机构信息

Centre for Critical Illness Research, Lawson Health Research Institute, London Health Sciences Center, London, ON, Canada.

Division of Respirology, Schulich School of Medicine and Dentistry, Western University, London, ON, Canada.

出版信息

Respir Res. 2015 Sep 16;16(1):109. doi: 10.1186/s12931-015-0266-7.

Abstract

BACKGROUND

Sepsis remains a common and serious condition with significant morbidity and mortality due to multiple organ dysfunction, especially acute lung injury (ALI) and acute respiratory distress syndrome (ARDS). Sepsis-induced ALI is characterized by injury and dysfunction of the pulmonary microvasculature and pulmonary microvascular endothelial cells (PMVEC), resulting in enhanced pulmonary microvascular sequestration and pulmonary infiltration of polymorphonuclear leukocytes (PMN) as well as disruption of the normal alveolo-capillary permeability barrier with leak of albumin-rich edema fluid into pulmonary interstitium and alveoli. The role of PMVEC death and specifically apoptosis in septic pulmonary microvascular dysfunction in vivo has not been established.

METHODS

In a murine cecal ligation/perforation (CLP) model of sepsis, we quantified and correlated time-dependent changes in pulmonary microvascular Evans blue (EB)-labeled albumin permeability with (1) PMVEC death (propidium iodide [PI]-staining) by both fluorescent intravital videomicroscopy (IVVM) and histology, and (2) PMVEC apoptosis using histologic fluorescent microscopic assessment of a panel of 3 markers: cell surface phosphatidylserine (detected by Annexin V binding), caspase activation (detected by FLIVO labeling), and DNA fragmentation (TUNEL labeling).

RESULTS

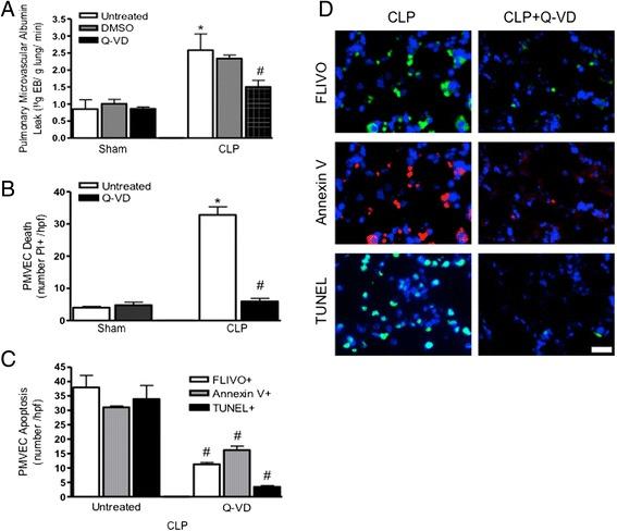
Compared to sham mice, CLP-sepsis resulted in pulmonary microvascular barrier dysfunction, quantified by increased EB-albumin leak, and PMVEC death (PI+ staining) as early as 2 h and more marked by 4 h after CLP. Septic PMVEC also exhibited increased presence of all 3 markers of apoptosis (Annexin V+, FLIVO+, TUNEL+) as early as 30 mins--1 h after CLP-sepsis, which all similarly increased markedly until 4 h. The time-dependent changes in septic pulmonary microvascular albumin-permeability barrier dysfunction were highly correlated with PMVEC death (PI+; r = 0.976, p < 0.01) and PMVEC apoptosis (FLIVO+; r = 0.991, p < 0.01). Treatment with the pan-caspase inhibitor Q-VD prior to CLP reduced PMVEC death/apoptosis and attenuated septic pulmonary microvascular dysfunction, including both albumin-permeability barrier dysfunction and pulmonary microvascular PMN sequestration (p < 0.05). Septic PMVEC apoptosis and pulmonary microvascular dysfunction were also abrogated following CLP-sepsis in mice deficient in iNOS (Nos2 (-/-)) or NADPH oxidase (p47 (phox-/-) or gp91 (phox-/-)) and in wild-type mice treated with the NADPH oxidase inhibitor, apocynin.

CONCLUSIONS

Septic murine pulmonary microvascular dysfunction in vivo is due to PMVEC death, which is mediated through caspase-dependent apoptosis and iNOS/NADPH-oxidase dependent signaling.

摘要

背景

脓毒症仍然是一种常见且严重的病症,由于多器官功能障碍,尤其是急性肺损伤(ALI)和急性呼吸窘迫综合征(ARDS),其发病率和死亡率都很高。脓毒症诱导的ALI的特征是肺微血管和肺微血管内皮细胞(PMVEC)的损伤和功能障碍,导致肺微血管扣押增强、多形核白细胞(PMN)肺浸润以及正常肺泡-毛细血管通透性屏障破坏,富含白蛋白的水肿液漏入肺间质和肺泡。PMVEC死亡,特别是凋亡在体内脓毒症性肺微血管功能障碍中的作用尚未明确。

方法

在脓毒症的小鼠盲肠结扎/穿孔(CLP)模型中,我们通过荧光活体显微镜检查(IVVM)和组织学,将肺微血管伊文思蓝(EB)标记的白蛋白通透性的时间依赖性变化与(1)PMVEC死亡(碘化丙啶[PI]染色)进行量化和关联,以及(2)使用一组3种标记物的组织学荧光显微镜评估来检测PMVEC凋亡:细胞表面磷脂酰丝氨酸(通过膜联蛋白V结合检测)、半胱天冬酶激活(通过FLIVO标记检测)和DNA片段化(TUNEL标记)。

结果

与假手术小鼠相比,CLP脓毒症导致肺微血管屏障功能障碍,通过EB-白蛋白渗漏增加来量化,并且PMVEC死亡(PI+染色)早在CLP后2小时就出现,4小时时更明显。脓毒症性PMVEC在CLP脓毒症后30分钟至1小时也最早表现出所有3种凋亡标记物(膜联蛋白V+、FLIVO+、TUNEL+)的存在增加,直到4小时所有标记物都同样显著增加。脓毒症性肺微血管白蛋白通透性屏障功能障碍的时间依赖性变化与PMVEC死亡(PI+;r = 0.976,p < 0.01)和PMVEC凋亡(FLIVO+;r = 0.991,p < 0.01)高度相关。在CLP之前用泛半胱天冬酶抑制剂Q-VD治疗可减少PMVEC死亡/凋亡,并减轻脓毒症性肺微血管功能障碍,包括白蛋白通透性屏障功能障碍和肺微血管PMN扣押(p < 0.05)。在缺乏诱导型一氧化氮合酶(Nos2(-/-))或NADPH氧化酶(p47(phox-/-)或gp91(phox-/-))的小鼠以及用NADPH氧化酶抑制剂阿朴吗啡治疗的野生型小鼠中,CLP脓毒症后脓毒症性PMVEC凋亡和肺微血管功能障碍也被消除。

结论

体内脓毒症性小鼠肺微血管功能障碍是由于PMVEC死亡,其通过半胱天冬酶依赖性凋亡和诱导型一氧化氮合酶/NADPH氧化酶依赖性信号传导介导。

https://cdn.ncbi.nlm.nih.gov/pmc/blobs/c98a/4574190/8ff012875012/12931_2015_266_Fig1_HTML.jpg

文献AI研究员

20分钟写一篇综述,助力文献阅读效率提升50倍。

立即体验

用中文搜PubMed

大模型驱动的PubMed中文搜索引擎

马上搜索

文档翻译

学术文献翻译模型,支持多种主流文档格式。

立即体验