Ying Ying, Zhu Huazhang, Liang Zhen, Ma Xiaosong, Li Shiwei
School of MedicineShenzhen University Diabetes Center, Shenzhen University, Shenzhen 518060, ChinaDepartment of GeriatricShenzhen Second People's Hospital, First Affiliated Hospital of Shenzhen University, Shenzhen 518035, China
School of MedicineShenzhen University Diabetes Center, Shenzhen University, Shenzhen 518060, ChinaDepartment of GeriatricShenzhen Second People's Hospital, First Affiliated Hospital of Shenzhen University, Shenzhen 518035, China.
J Mol Endocrinol. 2015 Dec;55(3):245-62. doi: 10.1530/JME-15-0155. Epub 2015 Sep 18.
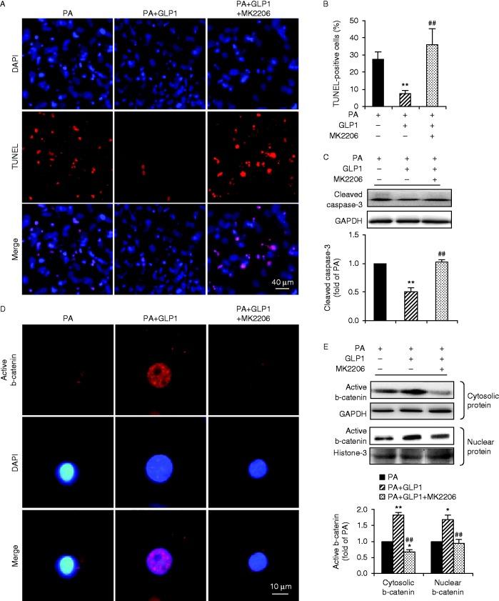
Activation of apoptosis in cardiomyocytes by saturated palmitic acids contributes to cardiac dysfunction in diabetic cardiomyopathy. Beta-catenin (b-catenin) is a transcriptional regulator of several genes involved in survival/anti-apoptosis. However, its role in palmitate-induced cardiomyocyte apoptosis remains unclear. Glucagon-like peptide 1 (GLP1) has been shown to exhibit potential cardioprotective properties. This study was designed to evaluate the role of b-catenin signalling in palmitate-induced cardiomyocyte apoptosis and the molecular mechanism underlying the protective effects of GLP1 on palmitate-stressed cardiomyocytes. Exposure of neonatal rat cardiomyocytes to palmitate increased the fatty acid transporter CD36-mediated intracellular lipid accumulation and cardiomyocyte apoptosis, decreased accumulation and nuclear translocation of active b-catenin, and reduced expression of b-catenin target protein survivin and BCL2. These detrimental effects of palmitate were significantly attenuated by GLP1 co-treatment. However, the anti-apoptotic effects of GLP1 were markedly abolished when b-catenin was silenced with a specific short hairpin RNA. Furthermore, analysis of the upstream molecules and mechanisms responsible for GLP1-associated cardiac protection revealed that GLP1 restored the decreased phosphorylation of protein kinase B (Akt) and glycogen synthase kinase-3b (GSK3b) in palmitate-stimulated cardiomyocytes. In contrast, inhibition of Akt with an Akt-specific inhibitor MK2206 or blockade of GLP1 receptor (GLP1R) with a competitive antagonist exendin-(9-39) significantly abrogated the GLP1-mediated activation of GSK3b/b-catenin signalling, leading to increased apoptosis in palmitate-stressed cardiomyocytes. Collectively, our results demonstrated for the first time that the attenuated b-catenin signalling may contribute to palmitate-induced cardiomyocyte apoptosis, while GLP1 can protect cardiomyocytes from palmitate-induced apoptosis through activation of GLP1R/Akt/GSK3b-mediated b-catenin signalling.
饱和棕榈酸激活心肌细胞凋亡会导致糖尿病心肌病中的心脏功能障碍。β-连环蛋白(β-catenin)是参与生存/抗凋亡的多个基因的转录调节因子。然而,其在棕榈酸诱导的心肌细胞凋亡中的作用仍不清楚。胰高血糖素样肽1(GLP1)已被证明具有潜在的心脏保护特性。本研究旨在评估β-连环蛋白信号在棕榈酸诱导的心肌细胞凋亡中的作用以及GLP1对棕榈酸应激心肌细胞保护作用的分子机制。将新生大鼠心肌细胞暴露于棕榈酸会增加脂肪酸转运蛋白CD36介导的细胞内脂质积累和心肌细胞凋亡,降低活性β-连环蛋白的积累和核转位,并降低β-连环蛋白靶蛋白生存素和BCL2的表达。GLP1联合处理可显著减轻棕榈酸的这些有害影响。然而,当用特异性短发夹RNA沉默β-连环蛋白时,GLP1的抗凋亡作用明显消除。此外,对负责GLP1相关心脏保护的上游分子和机制的分析表明,GLP1恢复了棕榈酸刺激的心肌细胞中蛋白激酶B(Akt)和糖原合酶激酶-3β(GSK3β)磷酸化水平的降低。相反,用Akt特异性抑制剂MK2206抑制Akt或用竞争性拮抗剂艾塞那肽-(9-39)阻断GLP1受体(GLP1R)可显著消除GLP1介导的GSK3β/β-连环蛋白信号激活,导致棕榈酸应激心肌细胞凋亡增加。总的来说,我们的结果首次表明,减弱的β-连环蛋白信号可能导致棕榈酸诱导的心肌细胞凋亡,而GLP1可通过激活GLP1R/Akt/GSK3β介导的β-连环蛋白信号保护心肌细胞免受棕榈酸诱导的凋亡。