Suppr超能文献

通过基于小干扰RNA的功能筛选鉴定甲状腺肿瘤细胞的脆弱性。

Identification of thyroid tumor cell vulnerabilities through a siRNA-based functional screening.

作者信息

Anania Maria, Gasparri Fabio, Cetti Elena, Fraietta Ivan, Todoerti Katia, Miranda Claudia, Mazzoni Mara, Re Claudia, Colombo Riccardo, Ukmar Giorgio, Camisasca Stefano, Pagliardini Sonia, Pierotti Marco, Neri Antonino, Galvani Arturo, Greco Angela

机构信息

Molecular Mechanisms Unit, Fondazione IRCCS Istituto Nazionale dei Tumori, Milan, Italy.

Cell Biology Department, Nerviano Medical Sciences Srl, Nerviano (MI), Italy.

出版信息

Oncotarget. 2015 Oct 27;6(33):34629-48. doi: 10.18632/oncotarget.5282.

Abstract

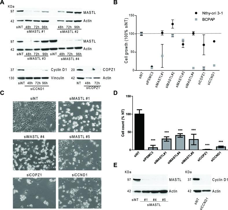
The incidence of thyroid carcinoma is rapidly increasing. Although generally associated with good prognosis, a fraction of thyroid tumors are not cured by standard therapy and progress to aggressive forms for which no effective treatments are currently available. In order to identify novel therapeutic targets for thyroid carcinoma, we focused on the discovery of genes essential for sustaining the oncogenic phenotype of thyroid tumor cells, but not required to the same degree for the viability of normal cells (non-oncogene addiction paradigm). We screened a siRNA oligonucleotide library targeting the human druggable genome in thyroid cancer BCPAP cell line in comparison with immortalized normal human thyrocytes (Nthy-ori 3-1). We identified a panel of hit genes whose silencing interferes with the growth of tumor cells, while sparing that of normal ones. Further analysis of three selected hit genes, namely Cyclin D1, MASTL and COPZ1, showed that they represent common vulnerabilities for thyroid tumor cells, as their inhibition reduced the viability of several thyroid tumor cell lines, regardless the histotype or oncogenic lesion. This work identified non-oncogenes essential for sustaining the phenotype of thyroid tumor cells, but not of normal cells, thus suggesting that they might represent promising targets for new therapeutic strategies.

摘要

甲状腺癌的发病率正在迅速上升。虽然甲状腺癌总体预后良好,但仍有一部分甲状腺肿瘤无法通过标准治疗治愈,并进展为侵袭性形式,目前尚无有效的治疗方法。为了确定甲状腺癌的新治疗靶点,我们专注于发现维持甲状腺肿瘤细胞致癌表型所必需的基因,但这些基因对正常细胞的生存能力并非同等程度地必需(非癌基因成瘾范式)。与永生化正常人甲状腺细胞(Nthy-ori 3-1)相比,我们在甲状腺癌BCPAP细胞系中筛选了一个针对人类可药物基因组的小干扰RNA(siRNA)寡核苷酸文库。我们鉴定出一组命中基因,其沉默会干扰肿瘤细胞的生长,同时不影响正常细胞的生长。对三个选定的命中基因,即细胞周期蛋白D1(Cyclin D1)、大丝氨酸/苏氨酸激酶样蛋白(MASTL)和衣被蛋白ζ1(COPZ1)的进一步分析表明,它们代表了甲状腺肿瘤细胞的共同脆弱点,因为对它们的抑制会降低几种甲状腺肿瘤细胞系的活力,而无论组织类型或致癌病变如何。这项研究确定了维持甲状腺肿瘤细胞而非正常细胞表型所必需的非癌基因,因此表明它们可能是新治疗策略的有希望的靶点。

https://cdn.ncbi.nlm.nih.gov/pmc/blobs/9a25/4741478/5574b544bced/oncotarget-06-34629-g001.jpg

相似文献

1
Identification of thyroid tumor cell vulnerabilities through a siRNA-based functional screening.
Oncotarget. 2015 Oct 27;6(33):34629-48. doi: 10.18632/oncotarget.5282.
2
Targeting COPZ1 non-oncogene addiction counteracts the viability of thyroid tumor cells.
Cancer Lett. 2017 Dec 1;410:201-211. doi: 10.1016/j.canlet.2017.09.024. Epub 2017 Sep 23.
3
Mitosis perturbation by MASTL depletion impairs the viability of thyroid tumor cells.
Cancer Lett. 2019 Feb 1;442:362-372. doi: 10.1016/j.canlet.2018.11.010. Epub 2018 Nov 14.
4
A loss-of-function genetic screening identifies novel mediators of thyroid cancer cell viability.
Oncotarget. 2016 May 10;7(19):28510-22. doi: 10.18632/oncotarget.8577.
9
Investigating the mechanisms of papillary thyroid carcinoma using transcriptome analysis.
Mol Med Rep. 2017 Nov;16(5):5954-5964. doi: 10.3892/mmr.2017.7346. Epub 2017 Aug 24.
10
Identification of targets of Twist1 transcription factor in thyroid cancer cells.
J Clin Endocrinol Metab. 2014 Sep;99(9):E1617-26. doi: 10.1210/jc.2013-3799. Epub 2014 May 21.

引用本文的文献

2
CDK4 phosphorylation status and rational use for combining CDK4/6 and BRAF/MEK inhibition in advanced thyroid carcinomas.
Front Endocrinol (Lausanne). 2023 Oct 26;14:1247542. doi: 10.3389/fendo.2023.1247542. eCollection 2023.
4
MASTL regulates EGFR signaling to impact pancreatic cancer progression.
Oncogene. 2021 Sep;40(38):5691-5704. doi: 10.1038/s41388-021-01951-x. Epub 2021 Jul 30.
5
PP2A-B55 Holoenzyme Regulation and Cancer.
Biomolecules. 2020 Nov 22;10(11):1586. doi: 10.3390/biom10111586.
7
The Greatwall kinase safeguards the genome integrity by affecting the kinome activity in mitosis.
Oncogene. 2020 Oct;39(44):6816-6840. doi: 10.1038/s41388-020-01470-1. Epub 2020 Sep 25.
8
MASTL: A novel therapeutic target for Cancer Malignancy.
Cancer Med. 2020 Sep;9(17):6322-6329. doi: 10.1002/cam4.3141. Epub 2020 Jul 21.
9
A paralog-specific role of COPI vesicles in the neuronal differentiation of mouse pluripotent cells.
Life Sci Alliance. 2020 Jul 14;3(9). doi: 10.26508/lsa.202000714. Print 2020 Sep.

本文引用的文献

2
Genome-wide siRNA Screen Identifies the Radiosensitizing Effect of Downregulation of MASTL and FOXM1 in NSCLC.
Mol Cancer Ther. 2015 Jun;14(6):1434-44. doi: 10.1158/1535-7163.MCT-14-0846. Epub 2015 Mar 25.
3
Entry into mitosis: a solution to the decades-long enigma of MPF.
Chromosoma. 2015 Dec;124(4):417-28. doi: 10.1007/s00412-015-0508-y. Epub 2015 Feb 25.
4
Integrated genomic characterization of papillary thyroid carcinoma.
Cell. 2014 Oct 23;159(3):676-90. doi: 10.1016/j.cell.2014.09.050.
5
Mastl kinase, a promising therapeutic target, promotes cancer recurrence.
Oncotarget. 2014 Nov 30;5(22):11479-89. doi: 10.18632/oncotarget.2565.
6
MicroRNA expression profiles in the management of papillary thyroid cancer.
Oncologist. 2014 Nov;19(11):1141-7. doi: 10.1634/theoncologist.2014-0135. Epub 2014 Oct 16.
7
Palbociclib: an evidence-based review of its potential in the treatment of breast cancer.
Breast Cancer (Dove Med Press). 2014 Aug 4;6:123-33. doi: 10.2147/BCTT.S46725. eCollection 2014.
8
Oncogene mimicry as a mechanism of primary resistance to BRAF inhibitors.
Cell Rep. 2014 Aug 21;8(4):1037-48. doi: 10.1016/j.celrep.2014.07.010. Epub 2014 Aug 7.
9
Effects of selective inhibitors of Aurora kinases on anaplastic thyroid carcinoma cell lines.
Endocr Relat Cancer. 2014 Oct;21(5):797-811. doi: 10.1530/ERC-14-0299. Epub 2014 Jul 29.
10

文献AI研究员

20分钟写一篇综述,助力文献阅读效率提升50倍。

立即体验

用中文搜PubMed

大模型驱动的PubMed中文搜索引擎

马上搜索

文档翻译

学术文献翻译模型,支持多种主流文档格式。

立即体验