Suppr超能文献

靶向ERK1/2-bim信号级联反应的BH3模拟物ABT-737作为口腔癌的替代治疗策略

Targeting ERK1/2-bim signaling cascades by BH3-mimetic ABT-737 as an alternative therapeutic strategy for oral cancer.

作者信息

Shin Ji-Ae, Kim Lee-Han, Lee Sook-Jeong, Jeong Joseph H, Jung Ji-Youn, Lee Hae Nim, Hong In-Sun, Cho Sung-Dae

机构信息

Department of Oral Pathology, School of Dentistry, Institute of Biodegradable Material, Institute of Oral Bioscience, Chonbuk National University, Jeonju, Republic of Korea.

Department of New Drug Discovery and Development, Chungnam National University, Daejon, Republic of Korea.

出版信息

Oncotarget. 2015 Nov 3;6(34):35667-83. doi: 10.18632/oncotarget.5523.

Abstract

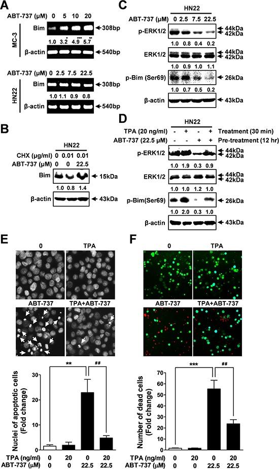
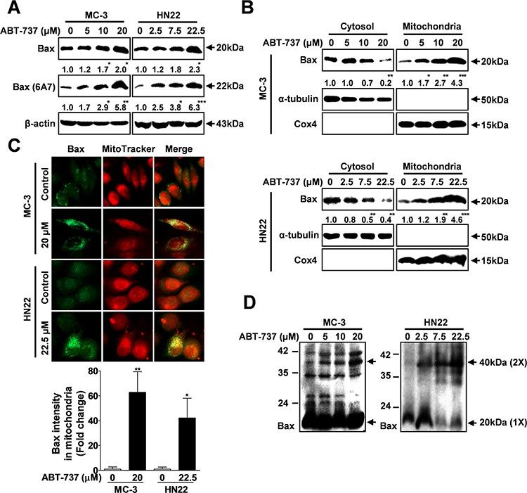
To date, many different chemotherapeutic agents have been widely used as common treatments for oral cancers. However, their therapeutic effects have been disappointing, and these agents may have unwanted side effects. Among the many regulatory factors, overexpression of pro-survival Bcl-2 family members may promote resistance to chemotherapeutic drugs in many tumors. The BH3 domain-only proteins effectively antagonize their apoptotic activities. Therefore, there is substantial interest in developing chemotherapeutic drugs that directly target pro-survival Bcl-2 proteins by mimicking the BH3 domain and unleashing pro-apoptotic molecules in tumor cells. Among the numerous available small molecule BH3 mimetics, ABT-737, a potent small molecule that binds to Bcl-2/Bcl-xL with high affinity, has anti-tumor activity in a wide variety of cancer cells. However, the effects of ABT-737 on human oral cancers and the underlying molecular mechanisms have not previously been elucidated. In the present study, we observed that inactivation of the ERK1/2 signaling pathway using ABT-737 dramatically increased the expression of pro-apoptotic protein Bim via transcriptional and/or posttranslational regulation, in a cell type-dependent manner, inducing mitochondria-mediated apoptosis of human oral cancer cells. To the best of our knowledge, this is the first demonstration of the antitumor effects of ABT-737 on human oral cancers.

摘要

迄今为止,许多不同的化疗药物已被广泛用作口腔癌的常规治疗方法。然而,它们的治疗效果并不理想,并且这些药物可能会产生不良副作用。在众多调节因子中,促生存Bcl-2家族成员的过表达可能会促进许多肿瘤对化疗药物的耐药性。仅含BH3结构域的蛋白可有效拮抗其凋亡活性。因此,人们对开发通过模拟BH3结构域直接靶向促生存Bcl-2蛋白并在肿瘤细胞中释放促凋亡分子的化疗药物有着浓厚的兴趣。在众多可用的小分子BH3模拟物中,ABT-737是一种能与Bcl-2/Bcl-xL高亲和力结合的强效小分子,在多种癌细胞中具有抗肿瘤活性。然而,ABT-737对人类口腔癌的影响及其潜在分子机制此前尚未阐明。在本研究中,我们观察到使用ABT-737使ERK1/2信号通路失活,通过转录和/或翻译后调控,以细胞类型依赖的方式显著增加促凋亡蛋白Bim的表达,诱导人类口腔癌细胞发生线粒体介导的凋亡。据我们所知,这是首次证明ABT-737对人类口腔癌具有抗肿瘤作用。

https://cdn.ncbi.nlm.nih.gov/pmc/blobs/c9fd/4742133/b28cf6ddb459/oncotarget-06-35667-g001.jpg

文献AI研究员

20分钟写一篇综述,助力文献阅读效率提升50倍。

立即体验

用中文搜PubMed

大模型驱动的PubMed中文搜索引擎

马上搜索

文档翻译

学术文献翻译模型,支持多种主流文档格式。

立即体验