Suppr超能文献

非小细胞肺癌相关成纤维细胞中的异常DNA甲基化。

Aberrant DNA methylation in non-small cell lung cancer-associated fibroblasts.

作者信息

Vizoso Miguel, Puig Marta, Carmona F Javier, Maqueda María, Velásquez Adriana, Gómez Antonio, Labernadie Anna, Lugo Roberto, Gabasa Marta, Rigat-Brugarolas Luis G, Trepat Xavier, Ramírez Josep, Moran Sebastian, Vidal Enrique, Reguart Noemí, Perera Alexandre, Esteller Manel, Alcaraz Jordi

机构信息

Cancer Epigenetics and Biology Program, Bellvitge Biomedical Research Institute, L'Hospitalet de Llobregat 08907, Barcelona, Spain.

Unit of Biophysics and Bioengineering, School of Medicine, University of Barcelona, Barcelona 08036, Spain, Medical Oncology Department, Hospital Clínic of Barcelona, August Pi i Sunyer Biomedical Institute (IDIBAPS), Barcelona 08036, Spain.

出版信息

Carcinogenesis. 2015 Dec;36(12):1453-63. doi: 10.1093/carcin/bgv146. Epub 2015 Oct 7.

Abstract

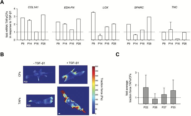
Epigenetic changes through altered DNA methylation have been implicated in critical aspects of tumor progression, and have been extensively studied in a variety of cancer types. In contrast, our current knowledge of the aberrant genomic DNA methylation in tumor-associated fibroblasts (TAFs) or other stromal cells that act as critical coconspirators of tumor progression is very scarce. To address this gap of knowledge, we conducted genome-wide DNA methylation profiling on lung TAFs and paired control fibroblasts (CFs) from non-small cell lung cancer patients using the HumanMethylation450 microarray. We found widespread DNA hypomethylation concomitant with focal gain of DNA methylation in TAFs compared to CFs. The aberrant DNA methylation landscape of TAFs had a global impact on gene expression and a selective impact on the TGF-β pathway. The latter included promoter hypermethylation-associated SMAD3 silencing, which was associated with hyperresponsiveness to exogenous TGF-β1 in terms of contractility and extracellular matrix deposition. In turn, activation of CFs with exogenous TGF-β1 partially mimicked the epigenetic alterations observed in TAFs, suggesting that TGF-β1 may be necessary but not sufficient to elicit such alterations. Moreover, integrated pathway-enrichment analyses of the DNA methylation alterations revealed that a fraction of TAFs may be bone marrow-derived fibrocytes. Finally, survival analyses using DNA methylation and gene expression datasets identified aberrant DNA methylation on the EDARADD promoter sequence as a prognostic factor in non-small cell lung cancer patients. Our findings shed light on the unique origin and molecular alterations underlying the aberrant phenotype of lung TAFs, and identify a stromal biomarker with potential clinical relevance.

摘要

通过改变DNA甲基化引起的表观遗传变化与肿瘤进展的关键方面有关,并且已经在多种癌症类型中得到广泛研究。相比之下,我们目前对于肿瘤相关成纤维细胞(TAF)或其他作为肿瘤进展关键协同因子的基质细胞中异常基因组DNA甲基化的了解非常匮乏。为了填补这一知识空白,我们使用HumanMethylation450微阵列对非小细胞肺癌患者的肺TAF和配对的对照成纤维细胞(CF)进行了全基因组DNA甲基化分析。我们发现,与CF相比,TAF中存在广泛的DNA低甲基化,同时伴有局部DNA甲基化增加。TAF异常的DNA甲基化格局对基因表达具有全局影响,对TGF-β信号通路具有选择性影响。后者包括启动子高甲基化相关的SMAD3沉默,这与在外源性TGF-β1刺激下在收缩性和细胞外基质沉积方面的高反应性有关。反过来,用外源性TGF-β1激活CF部分模拟了在TAF中观察到的表观遗传改变,这表明TGF-β1可能是引发此类改变所必需的,但并不充分。此外,对DNA甲基化改变的综合通路富集分析表明,一部分TAF可能是骨髓来源的纤维细胞。最后,使用DNA甲基化和基因表达数据集进行的生存分析确定,EDARADD启动子序列上的异常DNA甲基化是非小细胞肺癌患者的一个预后因素。我们的研究结果揭示了肺TAF异常表型背后的独特起源和分子改变,并确定了一个具有潜在临床相关性的基质生物标志物。

https://cdn.ncbi.nlm.nih.gov/pmc/blobs/6ff8/4662832/9f3b7d17c893/carcin_bgv146_f0001.jpg

文献AI研究员

20分钟写一篇综述,助力文献阅读效率提升50倍。

立即体验

用中文搜PubMed

大模型驱动的PubMed中文搜索引擎

马上搜索

文档翻译

学术文献翻译模型,支持多种主流文档格式。

立即体验