Miao Rui, Xu Zhi, Han Tao, Liu Yafeng, Zhou Jiawei, Guo Jianqiang, Xing Yingru, Bai Ying, He Zhonglei, Wu Jing, Wang Wenxin, Hu Dong
School of Medicine, Anhui University of Science and Technology, Huainan, China.
Anhui Province Engineering Laboratory of Occupational Health and Safety, Anhui University of Science and Technology, Huainan, China.
Front Oncol. 2024 Jul 24;14:1351393. doi: 10.3389/fonc.2024.1351393. eCollection 2024.
By utilizing machine learning, we can identify genes that are associated with recurrence, invasion, and tumor stemness, thus uncovering new therapeutic targets.
To begin, we obtained a gene set related to recurrence and invasion from the GEO database, a comprehensive gene expression database. We then employed the Weighted Gene Co-expression Network Analysis (WGCNA) to identify core gene modules and perform functional enrichment analysis on them. Next, we utilized the random forest and random survival forest algorithms to calculate the genes within the key modules, resulting in the identification of three crucial genes. Subsequently, one of these key genes was selected for prognosis analysis and potential drug screening using the Kaplan-Meier tool. Finally, in order to examine the role of CDC20 in lung adenocarcinoma (LUAD), we conducted a variety of and experiments, including wound healing assay, colony formation assays, Transwell migration assays, flow cytometric cell cycle analysis, western blotting, and a mouse tumor model experiment.
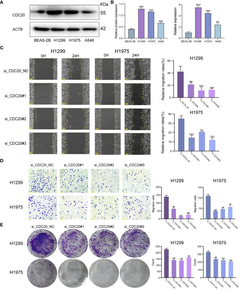
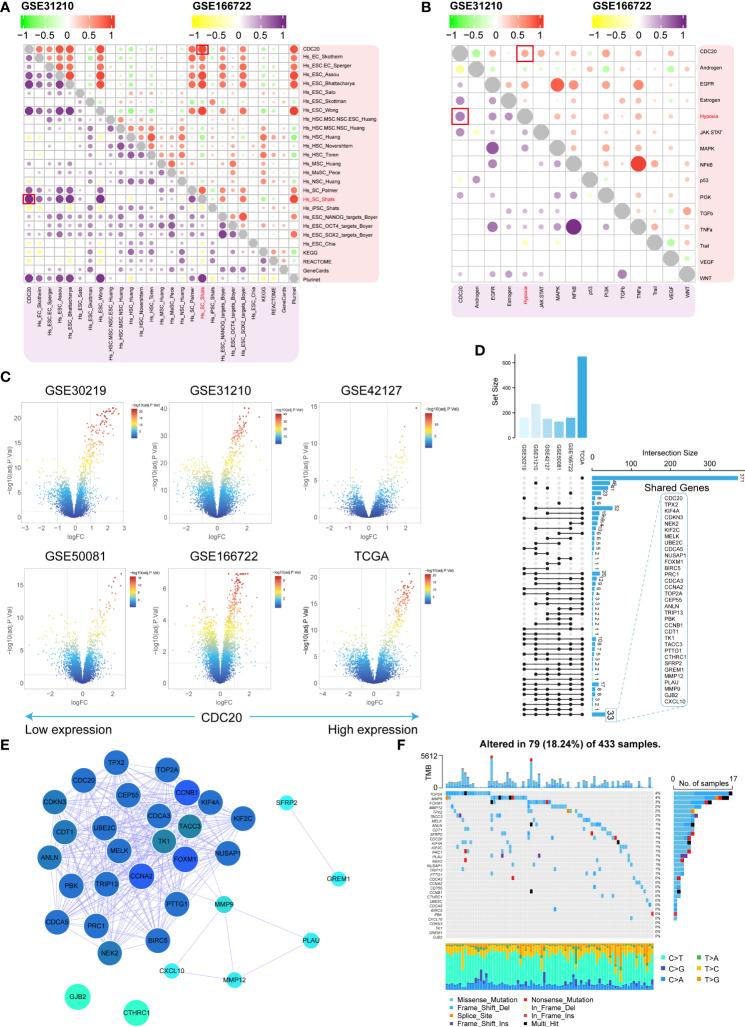
First, we collected a total of 279 samples from two datasets, GSE166722 and GSE31210, to identify 91 differentially expressed genes associated with recurrence, invasion, and stemness in lung adenocarcinoma. Functional enrichment analysis revealed that these key gene clusters were primarily involved in microtubule binding, spindle, chromosomal region, organelle fission, and nuclear division. Next, using machine learning, we identified and validated three hub genes (CDC45, CDC20, TPX2), with CDC20 showing the highest correlation with tumor stemness and limited previous research. Furthermore, we found a close association between CDC20 and clinical pathological features, poor overall survival (OS), progression-free interval (PFI), progression-free survival (PFS), and adverse prognosis in lung adenocarcinoma patients. Lastly, our functional research demonstrated that knocking down CDC20 could inhibit cancer cell migration, invasion, proliferation, cell cycle progression, and tumor growth possibly through the MAPK signaling pathway.
CDC20 has emerged as a novel biomarker for monitoring treatment response, recurrence, and disease progression in patients with lung adenocarcinoma. Due to its significance, further research studying CDC20 as a potential therapeutic target is warranted. Investigating the role of CDC20 could lead to valuable insights for developing new treatments and improving patient outcomes.
通过利用机器学习,我们可以识别与复发、侵袭和肿瘤干性相关的基因,从而发现新的治疗靶点。
首先,我们从综合基因表达数据库GEO数据库中获得了一组与复发和侵袭相关的基因。然后,我们采用加权基因共表达网络分析(WGCNA)来识别核心基因模块并对其进行功能富集分析。接下来,我们利用随机森林和随机生存森林算法计算关键模块内的基因,从而鉴定出三个关键基因。随后,使用Kaplan-Meier工具选择其中一个关键基因进行预后分析和潜在药物筛选。最后,为了研究CDC20在肺腺癌(LUAD)中的作用,我们进行了多种实验,包括伤口愈合试验、集落形成试验、Transwell迁移试验、流式细胞术细胞周期分析、蛋白质印迹法和小鼠肿瘤模型实验。
首先,我们从GSE166722和GSE31210这两个数据集中总共收集了279个样本,以识别91个与肺腺癌复发、侵袭和干性相关的差异表达基因。功能富集分析表明,这些关键基因簇主要参与微管结合、纺锤体、染色体区域、细胞器分裂和核分裂。接下来,通过机器学习,我们识别并验证了三个枢纽基因(CDC45、CDC20、TPX2),其中CDC20与肿瘤干性的相关性最高,且先前的研究有限。此外,我们发现CDC20与肺腺癌患者的临床病理特征、总生存期(OS)差、无进展间期(PFI)、无进展生存期(PFS)和不良预后密切相关。最后,我们的功能研究表明,敲低CDC20可能通过MAPK信号通路抑制癌细胞的迁移、侵袭、增殖、细胞周期进程和肿瘤生长。
CDC20已成为监测肺腺癌患者治疗反应、复发和疾病进展的新型生物标志物。鉴于其重要性,有必要进一步研究将CDC20作为潜在治疗靶点。研究CDC20的作用可能会为开发新的治疗方法和改善患者预后带来有价值的见解。