Hammer Matthieu, Krueger-Burg Dilja, Tuffy Liam Patrick, Cooper Benjamin Hillman, Taschenberger Holger, Goswami Sarit Pati, Ehrenreich Hannelore, Jonas Peter, Varoqueaux Frederique, Rhee Jeong-Seop, Brose Nils
Department of Molecular Neurobiology, Max Planck Institute of Experimental Medicine, Hermann-Rein-Straße 3, 37075 Göttingen, Germany.
Institute of Science and Technology Austria, Am Campus 1, 3400 Klosterneuburg, Austria.
Cell Rep. 2015 Oct 20;13(3):516-523. doi: 10.1016/j.celrep.2015.09.011. Epub 2015 Oct 8.
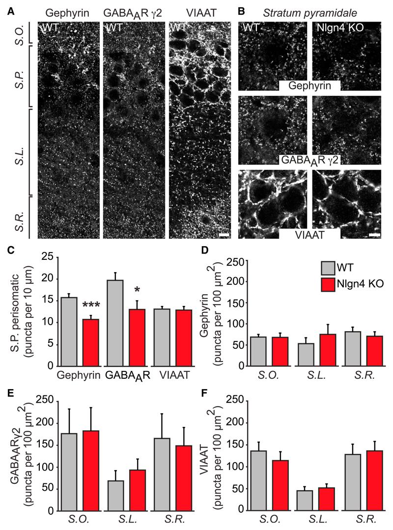
Loss-of-function mutations in the synaptic adhesion protein Neuroligin-4 are among the most common genetic abnormalities associated with autism spectrum disorders, but little is known about the function of Neuroligin-4 and the consequences of its loss. We assessed synaptic and network characteristics in Neuroligin-4 knockout mice, focusing on the hippocampus as a model brain region with a critical role in cognition and memory, and found that Neuroligin-4 deletion causes subtle defects of the protein composition and function of GABAergic synapses in the hippocampal CA3 region. Interestingly, these subtle synaptic changes are accompanied by pronounced perturbations of γ-oscillatory network activity, which has been implicated in cognitive function and is altered in multiple psychiatric and neurodevelopmental disorders. Our data provide important insights into the mechanisms by which Neuroligin-4-dependent GABAergic synapses may contribute to autism phenotypes and indicate new strategies for therapeutic approaches.
突触粘附蛋白Neuroligin-4的功能丧失突变是与自闭症谱系障碍相关的最常见遗传异常之一,但人们对Neuroligin-4的功能及其丧失的后果知之甚少。我们评估了Neuroligin-4基因敲除小鼠的突触和网络特征,重点关注海马体这一在认知和记忆中起关键作用的典型脑区,发现Neuroligin-4缺失会导致海马体CA3区GABA能突触的蛋白质组成和功能出现细微缺陷。有趣的是,这些细微的突触变化伴随着γ振荡网络活动的明显紊乱,γ振荡网络活动与认知功能有关,并且在多种精神疾病和神经发育障碍中发生改变。我们的数据为Neuroligin-4依赖的GABA能突触可能导致自闭症表型的机制提供了重要见解,并指出了新的治疗策略。