Bajanca Fernanda, Gonzalez-Perez Vinicio, Gillespie Sean J, Beley Cyriaque, Garcia Luis, Theveneau Eric, Sear Richard P, Hughes Simon M
Randall Division of Cell and Molecular Biophysics, King's College London, London, United Kingdom.
CNRS and Université Paul Sabatier, Toulouse, France.
Elife. 2015 Oct 13;4:e06541. doi: 10.7554/eLife.06541.
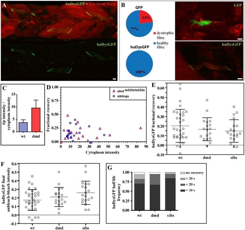
Dystrophin forms an essential link between sarcolemma and cytoskeleton, perturbation of which causes muscular dystrophy. We analysed Dystrophin binding dynamics in vivo for the first time. Within maturing fibres of host zebrafish embryos, our analysis reveals a pool of diffusible Dystrophin and complexes bound at the fibre membrane. Combining modelling, an improved FRAP methodology and direct semi-quantitative analysis of bleaching suggests the existence of two membrane-bound Dystrophin populations with widely differing bound lifetimes: a stable, tightly bound pool, and a dynamic bound pool with high turnover rate that exchanges with the cytoplasmic pool. The three populations were found consistently in human and zebrafish Dystrophins overexpressed in wild-type or dmd(ta222a/ta222a) zebrafish embryos, which lack Dystrophin, and in Gt(dmd-Citrine)(ct90a) that express endogenously-driven tagged zebrafish Dystrophin. These results lead to a new model for Dystrophin membrane association in developing muscle, and highlight our methodology as a valuable strategy for in vivo analysis of complex protein dynamics.
肌营养不良蛋白在肌膜和细胞骨架之间形成了关键连接,其功能紊乱会导致肌肉萎缩症。我们首次分析了体内肌营养不良蛋白的结合动力学。在宿主斑马鱼胚胎的成熟纤维中,我们的分析揭示了一群可扩散的肌营养不良蛋白以及结合在纤维膜上的复合物。结合建模、改进的荧光漂白恢复(FRAP)方法以及对漂白的直接半定量分析表明,存在两种膜结合的肌营养不良蛋白群体,其结合寿命差异很大:一个是稳定、紧密结合的池,另一个是具有高周转率且与细胞质池交换的动态结合池。在野生型或缺乏肌营养不良蛋白的dmd(ta222a/ta222a)斑马鱼胚胎中过表达的人类和斑马鱼肌营养不良蛋白,以及表达内源性驱动的带标签斑马鱼肌营养不良蛋白的Gt(dmd-柠檬黄)(ct90a)中,始终发现了这三种群体。这些结果为发育中的肌肉中肌营养不良蛋白的膜结合提出了一个新模型,并突出了我们的方法作为分析复杂蛋白质动力学的体内分析的一种有价值策略。