Suppr超能文献

依维莫司可抑制乳腺癌细胞的旁分泌促破骨细胞活性。

Everolimus restrains the paracrine pro-osteoclast activity of breast cancer cells.

作者信息

Simone Valeria, Ciavarella Sabino, Brunetti Oronzo, Savonarola Annalisa, Cives Mauro, Tucci Marco, Opinto Giuseppina, Maiorano Eugenio, Silvestris Franco

机构信息

Department of Biomedical Sciences and Human Oncology, University of Bari "A. Moro", P.zza Giulio Cesare, 11-70124, Bari, Italy.

Department of Pathological Anatomy, University of Bari "A. Moro", Bari, Italy.

出版信息

BMC Cancer. 2015 Oct 14;15:692. doi: 10.1186/s12885-015-1717-8.

Abstract

BACKGROUND

Breast cancer (BC) cells secrete soluble factors that accelerate osteoclast (OC) differentiation, leading to the formation of osteolytic bone metastases. In the BOLERO-2 trial, BC patients with bone involvement who received Everolimus had a delayed tumor progression in the skeleton as a result of direct OC suppression through the inhibition of mTOR, in addition to the general suppressor effect on the cancer cells. Here, we explored the effect of Everolimus, as mTOR inhibitor, on the pro-OC paracrine activity of BC cells.

METHODS

Both MDA-MB-231 and MCF-7 BC cell lines were incubated with sub-lethal amounts of Everolimus, and their conditioned supernatants were assessed for their capacity to differentiate OCs from PBMC from healthy donors, as well as to interfere with their bone resorbing activity shown on calcium phosphate slices. We also measured the mRNA levels of major pro-OC factors in Everolimus-treated BC cells and their secreted levels by ELISA, and evaluated by immunoblotting the phosphorylation of transcription factors enrolled by pathways cooperating with the mTOR inhibition. Finally, the in vivo pro-OC activity of these cells was assessed in SCID mice after intra-tibial injections.

RESULTS

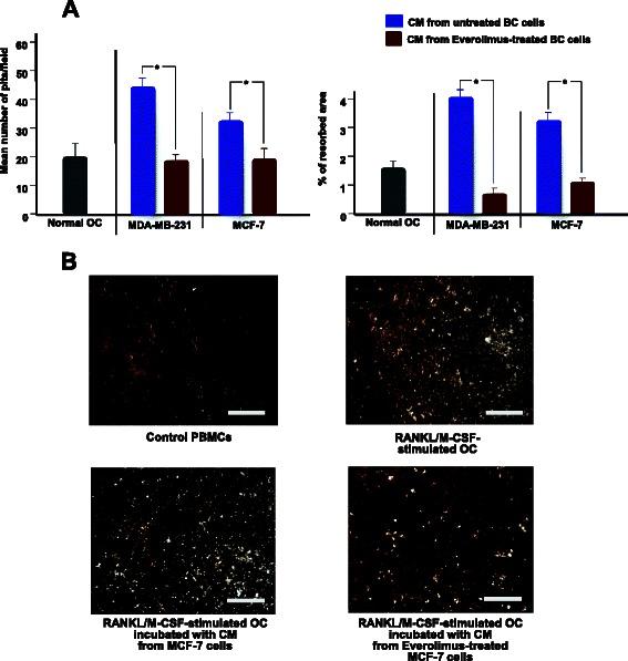
We found that Everolimus significantly inhibited the differentiation of OCs and their in vitro bone-resorbing activity, and also found decreases of both mRNA and secreted pro-OC factors such as M-CSF, IL-6, and IL-1β, whose lower ELISA levels paralleled the defective phosphorylation of NFkB pathway effectors. Moreover, when intra-tibially injected in SCID mice, Everolimus-treated BC cells produced smaller bone metastases than the untreated cells.

CONCLUSIONS

mTOR inhibition in BC cells leads to a suppression of their paracrine pro-OC activity by interfering with the NFkB pathway; this effect may also account for the delayed progression of bone metastatic disease observed in the BOLERO-2 trial.

摘要

背景

乳腺癌(BC)细胞分泌可溶性因子,加速破骨细胞(OC)分化,导致溶骨性骨转移的形成。在BOLERO - 2试验中,骨受累的BC患者接受依维莫司治疗后,除了对癌细胞的一般抑制作用外,通过抑制mTOR直接抑制OC,使骨骼中的肿瘤进展延迟。在此,我们探讨了作为mTOR抑制剂的依维莫司对BC细胞促OC旁分泌活性的影响。

方法

将MDA - MB - 231和MCF - 7 BC细胞系用亚致死量的依维莫司孵育,评估其条件培养基上清液从健康供体的外周血单核细胞(PBMC)分化OC的能力,以及干扰其在磷酸钙切片上显示的骨吸收活性的能力。我们还测量了依维莫司处理的BC细胞中主要促OC因子的mRNA水平及其通过酶联免疫吸附测定(ELISA)的分泌水平,并通过免疫印迹评估与mTOR抑制协同作用的途径所涉及的转录因子的磷酸化。最后,在胫骨内注射后,在严重联合免疫缺陷(SCID)小鼠中评估这些细胞的体内促OC活性。

结果

我们发现依维莫司显著抑制OC的分化及其体外骨吸收活性,还发现促OC因子如巨噬细胞集落刺激因子(M - CSF)、白细胞介素 - 6(IL - 6)和白细胞介素 - 1β(IL - 1β)的mRNA和分泌水平均降低,其较低的ELISA水平与核因子κB(NFkB)途径效应器的磷酸化缺陷平行。此外,当在SCID小鼠中进行胫骨内注射时,依维莫司处理的BC细胞产生的骨转移灶比未处理的细胞小。

结论

BC细胞中的mTOR抑制通过干扰NFkB途径导致其旁分泌促OC活性受到抑制;这种效应也可能解释了在BOLERO - 2试验中观察到的骨转移性疾病进展延迟的现象。

https://cdn.ncbi.nlm.nih.gov/pmc/blobs/89ff/4606500/6c83cf3cb117/12885_2015_1717_Fig1_HTML.jpg

文献AI研究员

20分钟写一篇综述,助力文献阅读效率提升50倍。

立即体验

用中文搜PubMed

大模型驱动的PubMed中文搜索引擎

马上搜索

文档翻译

学术文献翻译模型,支持多种主流文档格式。

立即体验