Suppr超能文献

基于证据的心脏康复运动处方临床算法的开发。

Development of evidence-based clinical algorithms for prescription of exercise-based cardiac rehabilitation.

作者信息

Achttien R J, Vromen T, Staal J B, Peek N, Spee R F, Niemeijer V M, Kemps H M

机构信息

Radboud Institute for Health Sciences, Radboud University Medical Center, IQ healthcare, Geert Grooteplein 21, 6500 HB, Nijmegen, The Netherlands.

Department of Medical Informatics, University of Amsterdam, Amsterdam, The Netherlands.

出版信息

Neth Heart J. 2015 Dec;23(12):563-75. doi: 10.1007/s12471-015-0761-y.

Abstract

BACKGROUND

Guideline adherence with respect to exercise-based cardiac rehabilitation (CR) is hampered by a large variety of complex guidelines and position statements, and the fact that these documents are not specifically designed for healthcare professionals prescribing exercise-based CR programs. This study aimed to develop clinical algorithms that can be used in clinical practice for prescription and evaluation of exercise-based CR in patients with coronary artery disease (CAD) and chronic heart failure (CHF).

METHODS

The clinical algorithms were developed using a systematic approach containing four steps. First, all recent Dutch and European cardiac rehabilitation guidelines and position statements were reviewed and prioritised. Second, training goals requiring a differentiated training approach were selected. Third, documents were reviewed on variables to set training intensity, modalities, volume and intensity and evaluation instruments. Finally, the algorithms were constructed.

RESULTS

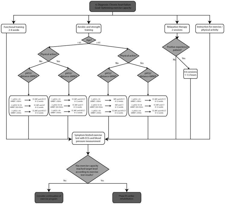
Three Dutch guidelines and three European position statements were reviewed. Based on these documents, five training goals were selected and subsequently five algorithms for CAD patients and five for CHF patients were developed.

CONCLUSIONS

This study presents evidence-based clinical algorithms for exercise-based CR in patients with CAD and CHF according to their training goals. These algorithms may serve to improve guideline adherence and the effectiveness of exercise-based CR.

摘要

背景

大量复杂的指南和立场声明阻碍了基于运动的心脏康复(CR)的指南遵循情况,而且这些文件并非专门为开具基于运动的CR项目的医疗保健专业人员设计。本研究旨在开发可用于临床实践中对冠心病(CAD)和慢性心力衰竭(CHF)患者进行基于运动的CR处方和评估的临床算法。

方法

采用包含四个步骤的系统方法开发临床算法。首先,对所有最新的荷兰和欧洲心脏康复指南及立场声明进行审查并确定优先级。其次,选择需要差异化训练方法的训练目标。第三,审查关于设定训练强度、方式、量和强度以及评估工具的变量的文件。最后,构建算法。

结果

审查了三项荷兰指南和三项欧洲立场声明。基于这些文件,选择了五个训练目标,随后为CAD患者开发了五个算法,为CHF患者开发了五个算法。

结论

本研究提出了根据训练目标为CAD和CHF患者进行基于运动的CR的循证临床算法。这些算法可能有助于提高指南遵循情况以及基于运动的CR的有效性。

https://cdn.ncbi.nlm.nih.gov/pmc/blobs/6b64/4651959/7f16e32c7ac1/12471_2015_761_Fig1_HTML.jpg

文献AI研究员

20分钟写一篇综述,助力文献阅读效率提升50倍。

立即体验

用中文搜PubMed

大模型驱动的PubMed中文搜索引擎

马上搜索

文档翻译

学术文献翻译模型,支持多种主流文档格式。

立即体验