Suppr超能文献

磷脂酶D2调节RBL-2H3肥大细胞中的分泌途径。

Phospholipase D2 Modulates the Secretory Pathway in RBL-2H3 Mast Cells.

作者信息

Marchini-Alves Claudia Maria Meirelles, Barbosa Lorenzi Valeria Cintra, da Silva Elaine Zayas Marcelino, Mazucato Vivian Marino, Jamur Maria Celia, Oliver Constance

机构信息

Department of Cell and Molecular Biology and Pathogenic Bioagents, Ribeirão Preto Medical School, University of São Paulo, Ribeirão Preto, São Paulo, Brazil.

出版信息

PLoS One. 2015 Oct 22;10(10):e0139888. doi: 10.1371/journal.pone.0139888. eCollection 2015.

Abstract

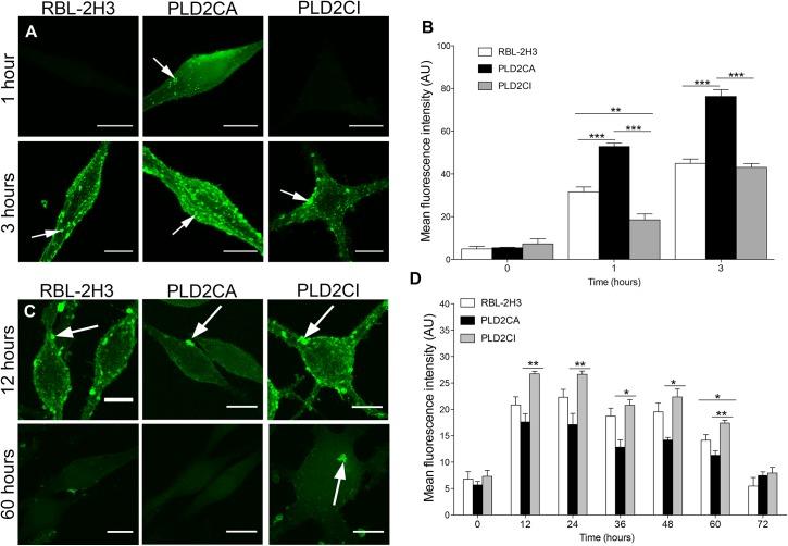
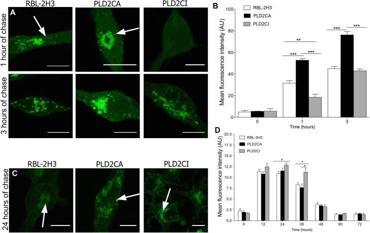
Phospholipase D (PLD) hydrolyses phosphatidylcholine to produce phosphatidic acid (PA) and choline. It has two isoforms, PLD1 and PLD2, which are differentially expressed depending on the cell type. In mast cells it plays an important role in signal transduction. The aim of the present study was to clarify the role of PLD2 in the secretory pathway. RBL-2H3 cells, a mast cell line, transfected to overexpress catalytically active (PLD2CA) and inactive (PLD2CI) forms of PLD2 were used. Previous observations showed that the Golgi complex was well organized in CA cells, but was disorganized and dispersed in CI cells. Furthermore, in CI cells, the microtubule organizing center was difficult to identify and the microtubules were disorganized. These previous observations demonstrated that PLD2 is important for maintaining the morphology and organization of the Golgi complex. To further understand the role of PLD2 in secretory and vesicular trafficking, the role of PLD2 in the secretory process was investigated. Incorporation of sialic acid was used to follow the synthesis and transport of glycoconjugates in the cell lines. The modified sialic acid was subsequently detected by labeling with a fluorophore or biotin to visualize the localization of the molecule after a pulse-chase for various times. Glycoconjugate trafficking was slower in the CI cells and labeled glycans took longer to reach the plasma membrane. Furthermore, in CI cells sialic acid glycans remained at the plasma membrane for longer periods of time compared to RBL-2H3 cells. These results suggest that PLD2 activity plays an important role in regulating glycoconjugate trafficking in mast cells.

摘要

磷脂酶D(PLD)催化磷脂酰胆碱水解生成磷脂酸(PA)和胆碱。它有两种亚型,即PLD1和PLD2,其表达因细胞类型而异。在肥大细胞中,它在信号转导中起重要作用。本研究的目的是阐明PLD2在分泌途径中的作用。使用了转染以过表达具有催化活性(PLD2CA)和无活性(PLD2CI)形式的PLD2的肥大细胞系RBL - 2H3细胞。先前的观察结果表明,高尔基体复合体在CA细胞中组织良好,但在CI细胞中则紊乱且分散。此外,在CI细胞中,微管组织中心难以识别,微管也紊乱无序。这些先前的观察结果表明,PLD2对于维持高尔基体复合体的形态和组织很重要。为了进一步了解PLD2在分泌和囊泡运输中的作用,研究了PLD2在分泌过程中的作用。利用唾液酸的掺入来追踪细胞系中糖缀合物的合成和运输。随后通过用荧光团或生物素标记来检测修饰的唾液酸,以便在不同时间的脉冲追踪后可视化分子的定位。CI细胞中的糖缀合物运输较慢,标记的聚糖到达质膜所需的时间更长。此外,与RBL - 2H3细胞相比,CI细胞中的唾液酸聚糖在质膜上停留的时间更长。这些结果表明,PLD2活性在调节肥大细胞中的糖缀合物运输中起重要作用。

https://cdn.ncbi.nlm.nih.gov/pmc/blobs/de12/4619593/120b7d40ee73/pone.0139888.g001.jpg

文献AI研究员

20分钟写一篇综述,助力文献阅读效率提升50倍。

立即体验

用中文搜PubMed

大模型驱动的PubMed中文搜索引擎

马上搜索

文档翻译

学术文献翻译模型,支持多种主流文档格式。

立即体验