Freedman Benjamin S, Brooks Craig R, Lam Albert Q, Fu Hongxia, Morizane Ryuji, Agrawal Vishesh, Saad Abdelaziz F, Li Michelle K, Hughes Michael R, Werff Ryan Vander, Peters Derek T, Lu Junjie, Baccei Anna, Siedlecki Andrew M, Valerius M Todd, Musunuru Kiran, McNagny Kelly M, Steinman Theodore I, Zhou Jing, Lerou Paul H, Bonventre Joseph V
Division of Renal Medicine, Department of Medicine, Brigham and Women's Hospital, Harvard Medical School, Harvard Institutes of Medicine Suite 550, 4 Blackfan Circle, Boston, Massachusetts 02115, USA.
Division of Nephrology, Department of Medicine, University of Washington School of Medicine, 850 Republican Street, Room S565, Seattle, Washington 98109, USA.
Nat Commun. 2015 Oct 23;6:8715. doi: 10.1038/ncomms9715.
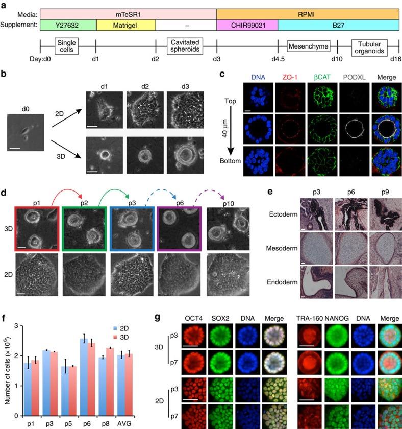
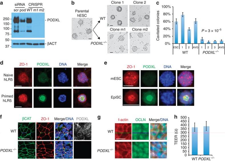
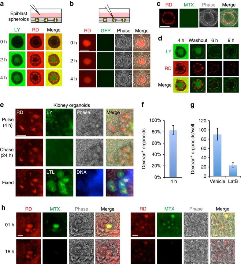
Human-pluripotent-stem-cell-derived kidney cells (hPSC-KCs) have important potential for disease modelling and regeneration. Whether the hPSC-KCs can reconstitute tissue-specific phenotypes is currently unknown. Here we show that hPSC-KCs self-organize into kidney organoids that functionally recapitulate tissue-specific epithelial physiology, including disease phenotypes after genome editing. In three-dimensional cultures, epiblast-stage hPSCs form spheroids surrounding hollow, amniotic-like cavities. GSK3β inhibition differentiates spheroids into segmented, nephron-like kidney organoids containing cell populations with characteristics of proximal tubules, podocytes and endothelium. Tubules accumulate dextran and methotrexate transport cargoes, and express kidney injury molecule-1 after nephrotoxic chemical injury. CRISPR/Cas9 knockout of podocalyxin causes junctional organization defects in podocyte-like cells. Knockout of the polycystic kidney disease genes PKD1 or PKD2 induces cyst formation from kidney tubules. All of these functional phenotypes are distinct from effects in epiblast spheroids, indicating that they are tissue specific. Our findings establish a reproducible, versatile three-dimensional framework for human epithelial disease modelling and regenerative medicine applications.
人多能干细胞衍生的肾细胞(hPSC-KCs)在疾病建模和再生方面具有重要潜力。目前尚不清楚hPSC-KCs是否能重构组织特异性表型。在此,我们表明hPSC-KCs可自我组织形成肾类器官,其在功能上概括了组织特异性上皮生理学,包括基因组编辑后的疾病表型。在三维培养中,上胚层阶段的hPSC形成围绕中空的、类似羊膜腔的球体。抑制糖原合成酶激酶3β(GSK3β)可使球体分化为分段的、类似肾单位的肾类器官,其中包含具有近端小管、足细胞和内皮细胞特征的细胞群体。小管积累葡聚糖和甲氨蝶呤转运货物,并在肾毒性化学损伤后表达肾损伤分子-1。通过CRISPR/Cas9敲除足细胞外被蛋白可导致类足细胞的连接组织缺陷。敲除多囊肾病基因PKD1或PKD2可诱导肾小管形成囊肿。所有这些功能表型均与上胚层球体中的效应不同,表明它们具有组织特异性。我们的研究结果为人类上皮疾病建模和再生医学应用建立了一个可重复、通用的三维框架。