Lim Sun Woo, Cui Sheng, Fang Xianying, Na Do Hyun, Lee Hanbi, Shin Yoo Jin, Kang Hyunhye, Oh Eun-Jee, Chung Byung Ha
Transplantation Research Center, Seoul St. Mary's Hospital, College of Medicine, The Catholic University of Korea, Seoul, Korea.
Division of Nephrology, Department of Internal Medicine, Seoul St. Mary's Hospital, College of Medicine, The Catholic University of Korea, 222 Banpo-daero, Seocho-Gu, Seoul, 06591, South Korea.
Cell Mol Life Sci. 2025 Sep 2;82(1):333. doi: 10.1007/s00018-025-05867-7.
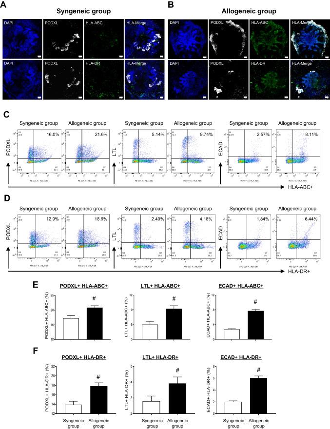
The aim of this study is to establish an in vitro co-culture system to model allograft rejection using kidney organoids system derived from human induced pluripotent stem cells (hiPSCs). We co-cultured kidney organoids derived from wild-type hiPSCs with HLA-mismatched peripheral blood mononuclear cells (PBMCs) from healthy controls (HC) for 24 h. To assess allogeneic rejection modeling, we measured the expression of HLA molecules, (HLA-ABC and HLA-DR), and evaluated cellular damage in the kidney organoids. Additionally, we analyzed the distribution of T cells and their subsets within the co-cultured PBMCs. The immunosuppressive effect of tacrolimus was also evaluated in this co-culture system. Transcriptomic analysis, conducted using RNA sequencing, identified molecules associated with allogeneic rejection. When kidney organoids were co-cultured with alloreactive PBMCs for 24 h, HLA-ABC and HLA-DR expression significantly increased in kidney organoid cells. Additionally, kidney organoids showed reduced cell viability and increased apoptosis compared to syngeneic controls, as assessed by flow cytometry and Annexin V/PI staining. However, treatment with tacrolimus reduced HLA expression in a dose-dependent manner, highlighting the diminished alloimmune responses. Further analysis of PBMC subsets revealed shifts in T helper (TH) and cytotoxic T cell (TC) populations under allogeneic conditions, including increased effector TH and TC cells. Transcriptomic analysis through RNA sequencing identified 256 differentially expressed genes (DEGs), with notable immune-related pathways such as NF-kappa B and TNF signaling involved in allograft rejection. These results provide evidence that a co-culture system with allogeneic kidney organoids and PBMCs can potentially model transplant rejection in vitro.
本研究的目的是建立一种体外共培养系统,使用源自人诱导多能干细胞(hiPSC)的肾类器官系统模拟同种异体移植排斥反应。我们将源自野生型hiPSC的肾类器官与来自健康对照(HC)的HLA不匹配外周血单个核细胞(PBMC)共培养24小时。为了评估同种异体排斥反应模型,我们测量了HLA分子(HLA-ABC和HLA-DR)的表达,并评估了肾类器官中的细胞损伤。此外,我们分析了共培养的PBMC中T细胞及其亚群的分布。还在该共培养系统中评估了他克莫司的免疫抑制作用。使用RNA测序进行的转录组分析确定了与同种异体排斥反应相关的分子。当肾类器官与同种异体反应性PBMC共培养24小时时,肾类器官细胞中HLA-ABC和HLA-DR的表达显著增加。此外,通过流式细胞术和膜联蛋白V/PI染色评估,与同基因对照相比,肾类器官显示细胞活力降低和凋亡增加。然而,他克莫司治疗以剂量依赖性方式降低了HLA表达,突出了同种异体免疫反应的减弱。对PBMC亚群的进一步分析揭示了同种异体条件下辅助性T细胞(TH)和细胞毒性T细胞(TC)群体的变化,包括效应性TH和TC细胞增加。通过RNA测序进行的转录组分析确定了256个差异表达基因(DEG),涉及同种异体移植排斥反应的显著免疫相关途径,如NF-κB和TNF信号通路。这些结果提供了证据,表明同种异体肾类器官和PBMC的共培养系统有可能在体外模拟移植排斥反应。