Suppr超能文献

SEC23A基因缺陷小鼠的神经管开口及胚外膜异常发育

Neural tube opening and abnormal extraembryonic membrane development in SEC23A deficient mice.

作者信息

Zhu Min, Tao Jiayi, Vasievich Matthew P, Wei Wei, Zhu Guojing, Khoriaty Rami N, Zhang Bin

机构信息

Department of Pathology, Karamay Central Hospital, Karamay, Xinjiang, China.

Genomic Medicine Institute, Cleveland Clinic Lerner Research Institute, Cleveland, OH 44195.

出版信息

Sci Rep. 2015 Oct 23;5:15471. doi: 10.1038/srep15471.

Abstract

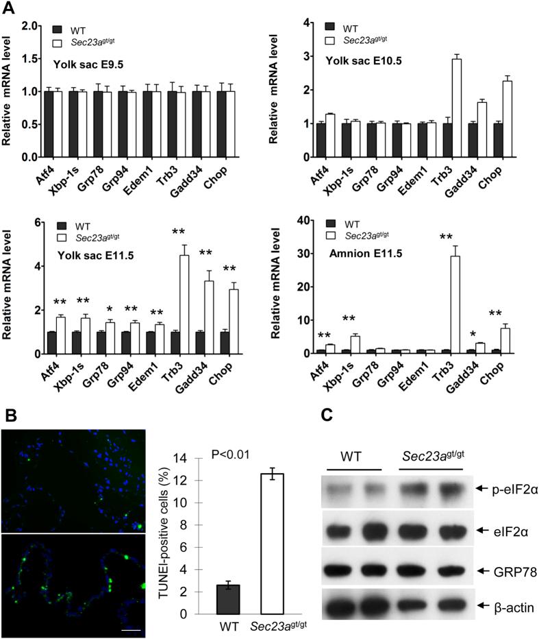
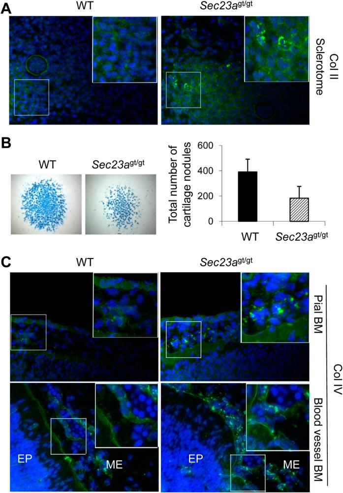
COPII (coat protein complex-II) vesicles transport proteins from the endoplasmic reticulum (ER) to the Golgi. Higher eukaryotes have two or more paralogs of most COPII components. Here we characterize mice deficient for SEC23A and studied interactions of Sec23a null allele with the previously reported Sec23b null allele. SEC23A deficiency leads to mid-embryonic lethality associated with defective development of extraembryonic membranes and neural tube opening in midbrain. Secretion defects of multiple collagen types are observed in different connective tissues, suggesting that collagens are primarily transported in SEC23A-containing vesicles in these cells. Other extracellular matrix proteins, such as fibronectin, are not affected by SEC23A deficiency. Intracellular accumulation of unsecreted proteins leads to strong induction of the unfolded protein response in collagen-producing cells. No collagen secretion defects are observed in SEC23B deficient embryos. We report that E-cadherin is a cargo that accumulates in acini of SEC23B deficient pancreas and salivary glands. Compensatory increase of one paralog is observed in the absence of the second paralog. Haploinsufficiency of the remaining Sec23 paralog on top of homozygous inactivation of the first paralog leads to earlier lethality of embryos. Our results suggest that mammalian SEC23A and SEC23B transport overlapping yet distinct spectra of cargo in vivo.

摘要

COPII(包被蛋白复合物II)囊泡将蛋白质从内质网转运至高尔基体。高等真核生物的大多数COPII组分都有两个或更多的旁系同源物。在此,我们对SEC23A缺陷型小鼠进行了表征,并研究了Sec23a无效等位基因与先前报道的Sec23b无效等位基因之间的相互作用。SEC23A缺陷导致胚胎中期致死,与胚外膜发育缺陷和中脑神经管开放有关。在不同的结缔组织中观察到多种胶原蛋白类型的分泌缺陷,这表明胶原蛋白在这些细胞中主要通过含有SEC23A的囊泡进行转运。其他细胞外基质蛋白,如纤连蛋白,不受SEC23A缺陷的影响。未分泌蛋白的细胞内积累导致胶原蛋白产生细胞中未折叠蛋白反应的强烈诱导。在SEC23B缺陷型胚胎中未观察到胶原蛋白分泌缺陷。我们报告称,E-钙黏蛋白是一种货物,在SEC23B缺陷型胰腺和唾液腺的腺泡中积累。在缺少第二个旁系同源物的情况下,观察到一个旁系同源物的代偿性增加。在第一个旁系同源物纯合失活的基础上,剩余Sec23旁系同源物的单倍剂量不足会导致胚胎更早死亡。我们的结果表明,哺乳动物的SEC23A和SEC23B在体内转运重叠但不同的货物谱。

https://cdn.ncbi.nlm.nih.gov/pmc/blobs/c850/4616029/9c02c9bbc8bf/srep15471-f1.jpg

文献AI研究员

20分钟写一篇综述,助力文献阅读效率提升50倍。

立即体验

用中文搜PubMed

大模型驱动的PubMed中文搜索引擎

马上搜索

文档翻译

学术文献翻译模型,支持多种主流文档格式。

立即体验