• 文献检索
  • 文档翻译
  • 深度研究
  • 学术资讯
  • Suppr Zotero 插件Zotero 插件
  • 邀请有礼
  • 套餐&价格
  • 历史记录
应用&插件
Suppr Zotero 插件Zotero 插件浏览器插件Mac 客户端Windows 客户端微信小程序
定价
高级版会员购买积分包购买API积分包
服务
文献检索文档翻译深度研究API 文档MCP 服务
关于我们
关于 Suppr公司介绍联系我们用户协议隐私条款
关注我们

Suppr 超能文献

核心技术专利:CN118964589B侵权必究
粤ICP备2023148730 号-1Suppr @ 2026

文献检索

告别复杂PubMed语法,用中文像聊天一样搜索,搜遍4000万医学文献。AI智能推荐,让科研检索更轻松。

立即免费搜索

文件翻译

保留排版,准确专业,支持PDF/Word/PPT等文件格式,支持 12+语言互译。

免费翻译文档

深度研究

AI帮你快速写综述,25分钟生成高质量综述,智能提取关键信息,辅助科研写作。

立即免费体验

上皮丛状微环境中胰腺内分泌祖细胞生长、分化和形态发生的反馈控制。

Feedback control of growth, differentiation, and morphogenesis of pancreatic endocrine progenitors in an epithelial plexus niche.

作者信息

Bankaitis Eric D, Bechard Matthew E, Wright Christopher V E

机构信息

Vanderbilt University Program in Developmental Biology, Department of Cell and Developmental Biology, Vanderbilt Center for Stem Cell Biology, Vanderbilt University Medical Center, Nashville, Tennessee 37232, USA.

出版信息

Genes Dev. 2015 Oct 15;29(20):2203-16. doi: 10.1101/gad.267914.115.

DOI:10.1101/gad.267914.115
PMID:26494792
原文链接:https://pmc.ncbi.nlm.nih.gov/articles/PMC4617982/
Abstract

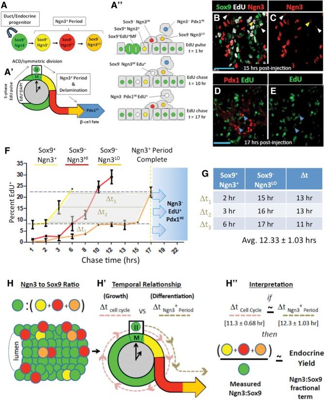
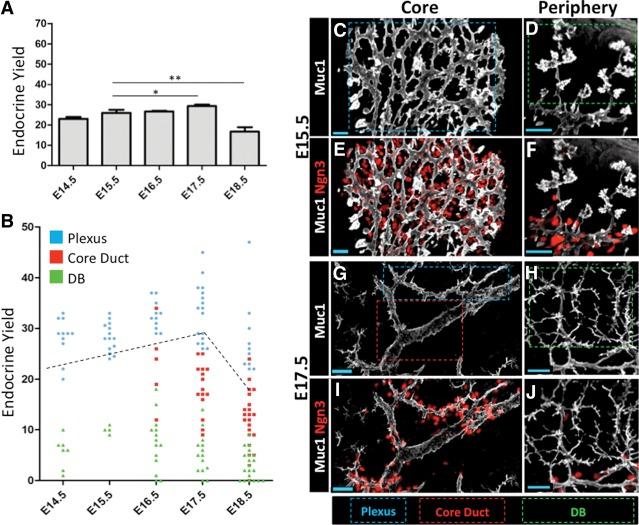
In the mammalian pancreas, endocrine cells undergo lineage allocation upon emergence from a bipotent duct/endocrine progenitor pool, which resides in the "trunk epithelium." Major questions remain regarding how niche environments are organized within this epithelium to coordinate endocrine differentiation with programs of epithelial growth, maturation, and morphogenesis. We used EdU pulse-chase and tissue-reconstruction approaches to analyze how endocrine progenitors and their differentiating progeny are assembled within the trunk as it undergoes remodeling from an irregular plexus of tubules to form the eventual mature, branched ductal arbor. The bulk of endocrine progenitors is maintained in an epithelial "plexus state," which is a transient intermediate during epithelial maturation within which endocrine cell differentiation is continually robust and surprisingly long-lived. Within the plexus, local feedback effects derived from the differentiating and delaminating endocrine cells nonautonomously regulate the flux of endocrine cell birth as well as proliferative growth of the bipotent cell population using Notch-dependent and Notch-independent influences, respectively. These feedback effects in turn maintain the plexus state to ensure prolonged allocation of endocrine cells late into gestation. These findings begin to define a niche-like environment guiding the genesis of the endocrine pancreas and advance current models for how differentiation is coordinated with the growth and morphogenesis of the developing pancreatic epithelium.

摘要

在哺乳动物的胰腺中,内分泌细胞从位于“主干上皮”的双能导管/内分泌祖细胞池中出现后,会进行谱系分配。关于这种上皮组织中微环境是如何组织的,以协调内分泌分化与上皮生长、成熟和形态发生的程序,仍存在重大问题。我们使用EdU脉冲追踪和组织重建方法,来分析内分泌祖细胞及其分化后代在主干从不规则的小管丛重塑形成最终成熟的分支导管树时,是如何在其中组装的。大部分内分泌祖细胞维持在上皮“丛状状态”,这是上皮成熟过程中的一个短暂中间状态,在此期间内分泌细胞分化持续强劲且持续时间惊人地长。在丛状结构中,分化和分层的内分泌细胞产生的局部反馈效应,分别通过Notch依赖性和Notch非依赖性影响,非自主地调节内分泌细胞产生的通量以及双能细胞群体的增殖生长。这些反馈效应反过来维持丛状状态,以确保内分泌细胞在妊娠后期的长时间分配。这些发现开始定义一种类似微环境的环境,指导内分泌胰腺的发生,并推进了当前关于分化如何与发育中的胰腺上皮的生长和形态发生相协调的模型。

https://cdn.ncbi.nlm.nih.gov/pmc/blobs/49f3/4617982/782818b091fd/2203f07.jpg
https://cdn.ncbi.nlm.nih.gov/pmc/blobs/49f3/4617982/28ac88ba3ad2/2203f01.jpg
https://cdn.ncbi.nlm.nih.gov/pmc/blobs/49f3/4617982/0091e968758a/2203f02.jpg
https://cdn.ncbi.nlm.nih.gov/pmc/blobs/49f3/4617982/d63030e20617/2203f03.jpg
https://cdn.ncbi.nlm.nih.gov/pmc/blobs/49f3/4617982/c60b9e339fe3/2203f04.jpg
https://cdn.ncbi.nlm.nih.gov/pmc/blobs/49f3/4617982/25e3d0d095ca/2203f05.jpg
https://cdn.ncbi.nlm.nih.gov/pmc/blobs/49f3/4617982/ca8133d6e778/2203f06.jpg
https://cdn.ncbi.nlm.nih.gov/pmc/blobs/49f3/4617982/782818b091fd/2203f07.jpg
https://cdn.ncbi.nlm.nih.gov/pmc/blobs/49f3/4617982/28ac88ba3ad2/2203f01.jpg
https://cdn.ncbi.nlm.nih.gov/pmc/blobs/49f3/4617982/0091e968758a/2203f02.jpg
https://cdn.ncbi.nlm.nih.gov/pmc/blobs/49f3/4617982/d63030e20617/2203f03.jpg
https://cdn.ncbi.nlm.nih.gov/pmc/blobs/49f3/4617982/c60b9e339fe3/2203f04.jpg
https://cdn.ncbi.nlm.nih.gov/pmc/blobs/49f3/4617982/25e3d0d095ca/2203f05.jpg
https://cdn.ncbi.nlm.nih.gov/pmc/blobs/49f3/4617982/ca8133d6e778/2203f06.jpg
https://cdn.ncbi.nlm.nih.gov/pmc/blobs/49f3/4617982/782818b091fd/2203f07.jpg

相似文献

1
Feedback control of growth, differentiation, and morphogenesis of pancreatic endocrine progenitors in an epithelial plexus niche.上皮丛状微环境中胰腺内分泌祖细胞生长、分化和形态发生的反馈控制。
Genes Dev. 2015 Oct 15;29(20):2203-16. doi: 10.1101/gad.267914.115.
2
ROCK-nmMyoII, Notch and gene-dosage link epithelial morphogenesis with cell fate in the pancreatic endocrine-progenitor niche.ROCK-nmMyoII、Notch 和基因剂量在胰腺内分泌前体细胞龛中连接上皮形态发生与细胞命运。
Development. 2018 Sep 21;145(18):dev162115. doi: 10.1242/dev.162115.
3
Precommitment low-level Neurog3 expression defines a long-lived mitotic endocrine-biased progenitor pool that drives production of endocrine-committed cells.预先承诺的低水平Neurog3表达定义了一个长寿的有丝分裂内分泌偏向祖细胞池,该祖细胞池驱动内分泌定向细胞的产生。
Genes Dev. 2016 Aug 15;30(16):1852-65. doi: 10.1101/gad.284729.116. Epub 2016 Sep 1.
4
Cell cycle-dependent differentiation dynamics balances growth and endocrine differentiation in the pancreas.细胞周期依赖性分化动力学平衡了胰腺的生长和内分泌分化。
PLoS Biol. 2015 Mar 18;13(3):e1002111. doi: 10.1371/journal.pbio.1002111. eCollection 2015 Mar.
5
A Notch-dependent molecular circuitry initiates pancreatic endocrine and ductal cell differentiation.Notch 依赖性分子通路启动胰腺内分泌和导管细胞分化。
Development. 2012 Jul;139(14):2488-99. doi: 10.1242/dev.078634. Epub 2012 Jun 6.
6
Ascl1b and Neurod1, instead of Neurog3, control pancreatic endocrine cell fate in zebrafish.Ascl1b 和 Neurod1 而非 Neurog3 控制斑马鱼胰腺内分泌细胞的命运。
BMC Biol. 2013 Jul 8;11:78. doi: 10.1186/1741-7007-11-78.
7
Notch signaling differentially regulates the cell fate of early endocrine precursor cells and their maturing descendants in the mouse pancreas and intestine.Notch 信号在调控小鼠胰腺和肠道中早期内分泌前体细胞及其成熟后代的细胞命运方面存在差异。
Dev Biol. 2012 Nov 15;371(2):156-69. doi: 10.1016/j.ydbio.2012.08.023. Epub 2012 Sep 1.
8
Compensatory Response by Late Embryonic Tubular Epithelium to the Reduction in Pancreatic Progenitors.胚胎晚期肾小管上皮对胰腺祖细胞减少的代偿反应。
PLoS One. 2015 Nov 5;10(11):e0142286. doi: 10.1371/journal.pone.0142286. eCollection 2015.
9
Ngn3(+) endocrine progenitor cells control the fate and morphogenesis of pancreatic ductal epithelium.Ngn3(+) 内分泌祖细胞控制胰腺导管上皮的命运和形态发生。
Dev Biol. 2011 Nov 1;359(1):26-36. doi: 10.1016/j.ydbio.2011.08.006. Epub 2011 Aug 17.
10
A dosage-dependent requirement for Sox9 in pancreatic endocrine cell formation.胰腺内分泌细胞形成过程中对Sox9的剂量依赖性需求。
Dev Biol. 2008 Nov 1;323(1):19-30. doi: 10.1016/j.ydbio.2008.07.034. Epub 2008 Aug 6.

引用本文的文献

1
The expression order determines the pioneer functions of NGN3 and NEUROD1 in pancreatic endocrine differentiation.表达顺序决定了NGN3和NEUROD1在胰腺内分泌分化中的先驱功能。
Sci Adv. 2025 Mar 28;11(13):eadt4770. doi: 10.1126/sciadv.adt4770. Epub 2025 Mar 26.
2
Epigenetic modulation of cell fate during pancreas development.胰腺发育过程中细胞命运的表观遗传调控。
Trends Dev Biol. 2023;16:1-27.
3
LINC MIR503HG Controls SC-β Cell Differentiation and Insulin Production by Targeting CDH1 and HES1.LINC MIR503HG 通过靶向 CDH1 和 HES1 控制胰岛 β 细胞分化和胰岛素生成。

本文引用的文献

1
Dynamic endothelial cell rearrangements drive developmental vessel regression.动态内皮细胞重排驱动发育性血管消退。
PLoS Biol. 2015 Apr 17;13(4):e1002125. doi: 10.1371/journal.pbio.1002125. eCollection 2015 Apr.
2
Cell cycle-dependent differentiation dynamics balances growth and endocrine differentiation in the pancreas.细胞周期依赖性分化动力学平衡了胰腺的生长和内分泌分化。
PLoS Biol. 2015 Mar 18;13(3):e1002111. doi: 10.1371/journal.pbio.1002111. eCollection 2015 Mar.
3
Hnf1b controls pancreas morphogenesis and the generation of Ngn3+ endocrine progenitors.
Adv Sci (Weinh). 2024 Apr;11(13):e2305631. doi: 10.1002/advs.202305631. Epub 2024 Jan 20.
4
Acinar-ductal cell rearrangement drives branching morphogenesis of the murine pancreas in an IGF/PI3K-dependent manner.腺泡-导管细胞重排以 IGF/PI3K 依赖的方式驱动小鼠胰腺的分支形态发生。
Dev Cell. 2024 Feb 5;59(3):326-338.e5. doi: 10.1016/j.devcel.2023.12.011. Epub 2024 Jan 17.
5
NEUROD1 reinforces endocrine cell fate acquisition in pancreatic development.神经调节蛋白 1 在胰腺发育中增强内分泌细胞命运的获得。
Nat Commun. 2023 Sep 9;14(1):5554. doi: 10.1038/s41467-023-41306-6.
6
Decoding pancreatic endocrine cell differentiation and β cell regeneration in zebrafish.解析斑马鱼胰腺内分泌细胞的分化和β细胞再生。
Sci Adv. 2023 Aug 18;9(33):eadf5142. doi: 10.1126/sciadv.adf5142.
7
Single-cell transcriptome and accessible chromatin dynamics during endocrine pancreas development.单细胞转录组和内分泌胰腺发育过程中可及染色质的动态变化。
Proc Natl Acad Sci U S A. 2022 Jun 28;119(26):e2201267119. doi: 10.1073/pnas.2201267119. Epub 2022 Jun 22.
8
Development of a 3D atlas of the embryonic pancreas for topological and quantitative analysis of heterologous cell interactions.用于异种细胞相互作用的拓扑和定量分析的胚胎胰腺三维图谱的开发。
Development. 2022 Feb 1;149(3). doi: 10.1242/dev.199655. Epub 2022 Feb 4.
9
The cell cortex as mediator of pancreatic epithelial development and endocrine differentiation.细胞皮层作为胰腺上皮发育和内分泌分化的中介。
Curr Opin Genet Dev. 2022 Feb;72:118-127. doi: 10.1016/j.gde.2021.11.004. Epub 2021 Dec 17.
10
REST is a major negative regulator of endocrine differentiation during pancreas organogenesis.REST 是胰腺器官发生过程中内分泌分化的主要负调控因子。
Genes Dev. 2021 Sep 1;35(17-18):1229-1242. doi: 10.1101/gad.348501.121. Epub 2021 Aug 12.
肝细胞核因子1β(Hnf1b)控制胰腺形态发生以及神经生成蛋白3(Ngn3)阳性内分泌祖细胞的产生。
Development. 2015 Mar 1;142(5):871-82. doi: 10.1242/dev.110759.
4
Notch-mediated post-translational control of Ngn3 protein stability regulates pancreatic patterning and cell fate commitment.Notch 介导的 Ngn3 蛋白稳定性的翻译后调控调节胰腺模式形成和细胞命运决定。
Dev Biol. 2013 Apr 1;376(1):1-12. doi: 10.1016/j.ydbio.2013.01.021. Epub 2013 Jan 29.
5
Planar cell polarity controls pancreatic beta cell differentiation and glucose homeostasis.平面细胞极性控制胰腺β细胞的分化和葡萄糖稳态。
Cell Rep. 2012 Dec 27;2(6):1593-606. doi: 10.1016/j.celrep.2012.10.016. Epub 2012 Nov 21.
6
Rho signalling restriction by the RhoGAP Stard13 integrates growth and morphogenesis in the pancreas.Rho 信号通路的抑制因子 RhoGAP Stard13 通过整合胰腺生长和形态发生来发挥作用。
Development. 2013 Jan 1;140(1):126-35. doi: 10.1242/dev.082701. Epub 2012 Nov 22.
7
Crosstalk between the developing pancreas and its blood vessels: an evolving dialog.发育中的胰腺与其血管之间的串扰:不断发展的对话。
Semin Cell Dev Biol. 2012 Aug;23(6):685-92. doi: 10.1016/j.semcdb.2012.06.003. Epub 2012 Jun 21.
8
Lineage determinants in early endocrine development.谱系决定因素在早期内分泌发育中的作用。
Semin Cell Dev Biol. 2012 Aug;23(6):673-84. doi: 10.1016/j.semcdb.2012.06.005. Epub 2012 Jun 21.
9
Signaling pathways regulating murine pancreatic development.调控小鼠胰腺发育的信号通路。
Semin Cell Dev Biol. 2012 Aug;23(6):663-72. doi: 10.1016/j.semcdb.2012.06.004. Epub 2012 Jun 21.
10
A Notch-dependent molecular circuitry initiates pancreatic endocrine and ductal cell differentiation.Notch 依赖性分子通路启动胰腺内分泌和导管细胞分化。
Development. 2012 Jul;139(14):2488-99. doi: 10.1242/dev.078634. Epub 2012 Jun 6.