Shen Weijun, Taylor Brandon, Jin Qihui, Nguyen-Tran Van, Meeusen Shelly, Zhang You-Qing, Kamireddy Anwesh, Swafford Austin, Powers Andrew F, Walker John, Lamb John, Bursalaya Badry, DiDonato Michael, Harb George, Qiu Minhua, Filippi Christophe M, Deaton Lisa, Turk Carolina N, Suarez-Pinzon Wilma L, Liu Yahu, Hao Xueshi, Mo Tingting, Yan Shanshan, Li Jing, Herman Ann E, Hering Bernhard J, Wu Tom, Martin Seidel H, McNamara Peter, Glynne Richard, Laffitte Bryan
Genomics Institute of the Novartis Research Foundation, 10675 John Jay Hopkins Drive, San Diego, California 92121, USA.
Department of Surgery and Schulze Diabetes Institute, University of Minnesota, 420 Delaware Street SE, Minneapolis, Minnesota 55455, USA.
Nat Commun. 2015 Oct 26;6:8372. doi: 10.1038/ncomms9372.
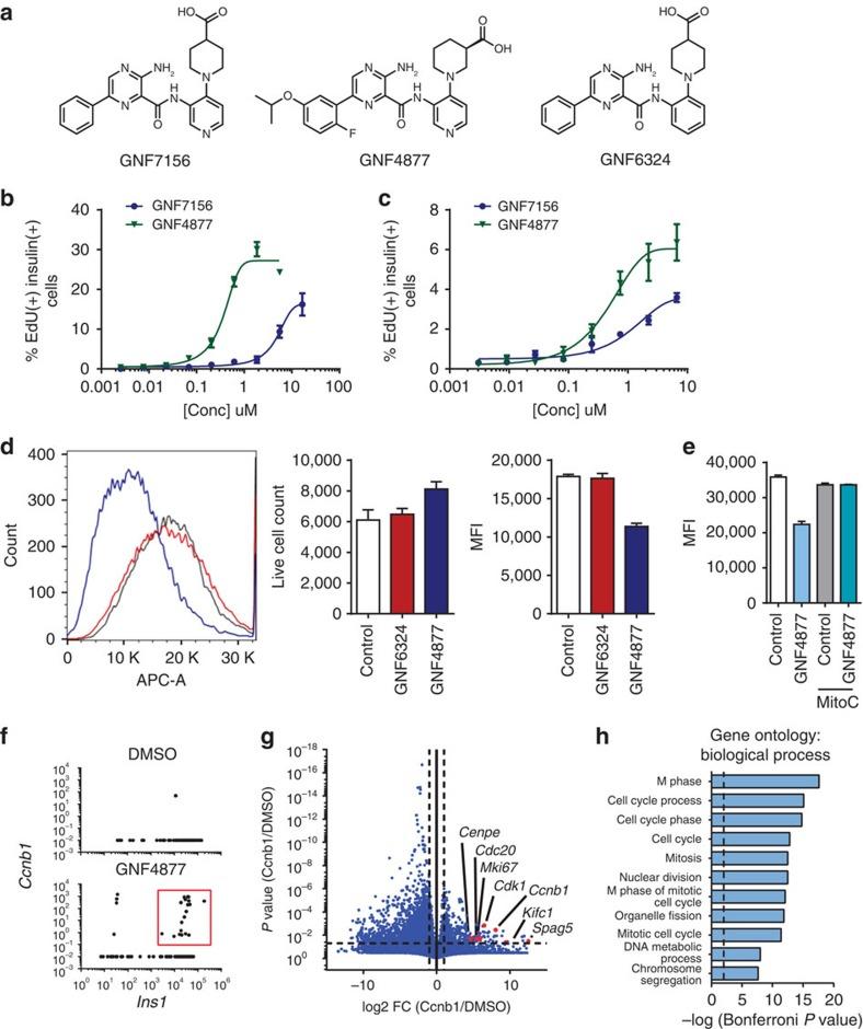
Insufficient pancreatic β-cell mass or function results in diabetes mellitus. While significant progress has been made in regulating insulin secretion from β-cells in diabetic patients, no pharmacological agents have been described that increase β-cell replication in humans. Here we report aminopyrazine compounds that stimulate robust β-cell proliferation in adult primary islets, most likely as a result of combined inhibition of DYRK1A and GSK3B. Aminopyrazine-treated human islets retain functionality in vitro and after transplantation into diabetic mice. Oral dosing of these compounds in diabetic mice induces β-cell proliferation, increases β-cell mass and insulin content, and improves glycaemic control. Biochemical, genetic and cell biology data point to Dyrk1a as the key molecular target. This study supports the feasibility of treating diabetes with an oral therapy to restore β-cell mass, and highlights a tractable pathway for future drug discovery efforts.
胰腺β细胞数量或功能不足会导致糖尿病。虽然在调节糖尿病患者β细胞的胰岛素分泌方面已取得显著进展,但尚未有能促进人类β细胞增殖的药物被报道。在此,我们报告了氨基吡嗪化合物,其能刺激成年原代胰岛中的β细胞强劲增殖,这很可能是由于双重抑制双特异性酪氨酸磷酸化调节激酶1A(DYRK1A)和糖原合成酶激酶3β(GSK3B)所致。经氨基吡嗪处理的人胰岛在体外以及移植到糖尿病小鼠体内后均保持功能。在糖尿病小鼠中口服这些化合物可诱导β细胞增殖,增加β细胞数量和胰岛素含量,并改善血糖控制。生化、遗传学和细胞生物学数据表明DYRK1A是关键分子靶点。本研究支持通过口服疗法恢复β细胞数量来治疗糖尿病的可行性,并突出了未来药物研发工作的一条可行途径。