Srinivas Chatla, Ramaiah M Janaki, Lavanya A, Yerramsetty Suresh, Kavi Kishor P B, Basha Shaik Anver, Kamal Ahmed, Bhadra Utpal, Bhadra Manika-Pal
Centre for Chemical Biology, CSIR-Indian Institute of Chemical Technology, Hyderabad, India.
School of Chemical and Biotechnology, SASTRA University, Thanjavur, India.
PLoS One. 2015 Nov 9;10(11):e0142006. doi: 10.1371/journal.pone.0142006. eCollection 2015.
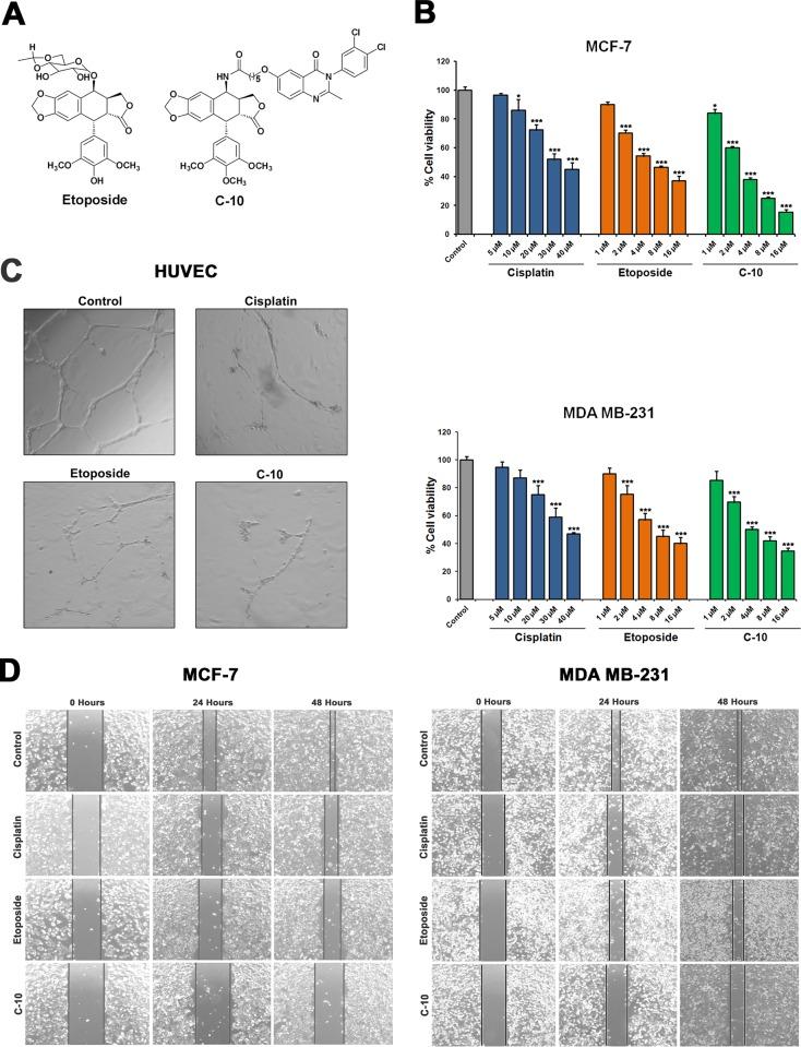
Tumor microenvironment play role in angiogenesis and carcinogenesis. Etoposide, a known topoisomerase II inhibitor induces DNA damage resulting in cell cycle arrest. We developed a novel Etoposide analogue, Quinazolino-4β-amidopodophyllotoxin (C-10) that show better efficacy in regulating cell proliferation and angiogenesis. We evaluated its role on expression of microRNAs-15, 16, 17 and 221 and its targets Bcl-2, STAT3 and VEGF that dictate cell proliferation and angiogenesis. Docking studies clearly demonstrated the binding of Etoposide and C-10 to STAT3. We conclude that combination of Etoposide or C-10 with miR-15, 16, 17 and 221 as a new approach to induce apoptosis and control angiogenesis in breast cancer.
肿瘤微环境在血管生成和癌症发生过程中发挥作用。依托泊苷是一种已知的拓扑异构酶II抑制剂,可诱导DNA损伤,导致细胞周期停滞。我们开发了一种新型的依托泊苷类似物喹唑啉-4β-氨基鬼臼毒素(C-10),它在调节细胞增殖和血管生成方面显示出更好的疗效。我们评估了其对microRNAs-15、16、17和221及其靶点Bcl-2、STAT3和VEGF表达的作用,这些靶点决定细胞增殖和血管生成。对接研究清楚地证明了依托泊苷和C-10与STAT3的结合。我们得出结论,依托泊苷或C-10与miR-15、16、17和221联合使用是诱导乳腺癌细胞凋亡和控制血管生成的一种新方法。