Chen Ke, Zeng Jin, Tang Kun, Xiao Haibing, Hu Junhui, Huang Chunhua, Yao Weimin, Yu Gan, Xiao Wei, Guan Wei, Guo Xiaolin, Xu Hua, Ye Zhangqun
Department of Urology, Tongji Hospital, Tongji Medical College, Huazhong University of Science and Technology, Wuhan, 430030, PR China.
Hubei Institute of Urology, Wuhan, 430030, PR China.
Biol Cell. 2016 Feb;108(2):41-50. doi: 10.1111/boc.201500033. Epub 2015 Dec 22.
Dysregulated micro-RNAs have been reported in many human cancers, including renal cell carcinoma. Recent studies indicated that miR-490 is involved in tumour development and progression. However, the expression profile and function in renal cell carcinoma remains unknown.
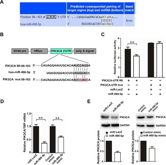
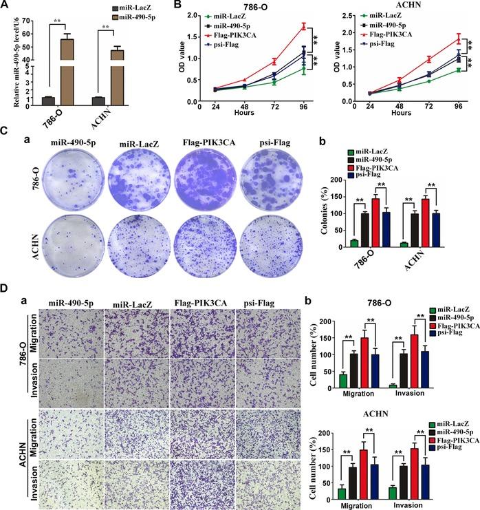
Herein, we showed that miR-490-5p was down-regulated in renal cell carcinoma tissues and cells compared with the adjacent normal tissues and normal cells. We also provided evidence that miR-490-5p acts as a tumour suppressor in renal carcinoma in a variety of in vitro and in vivo assays. Mechanistically, miR-490-5p was verified to directly bind to 3' UTR of the PIK3CA mRNA and reduce the expression of PIK3CA at both mRNA and protein levels, which further inhibits phosphatidylinositol 3-kinase/Akt signalling pathway. We further showed that knockdown of PIK3CA can block the growth inhibitory effect of miR-490-5p, and over-expression of PIK3CA can reverse the inhibitory effect of miR-490-5p on renal cancer cell tumourigenicity.
Taken together, our results indicated for the first time that miR-490-5p functions as a tumour suppressor in renal carcinoma by targeting PIK3CA.
Our findings suggest that miR-490-5p may be a potential gene therapy target for the treatment of renal cell carcinoma.
在包括肾细胞癌在内的许多人类癌症中,均报道了微小RNA失调的情况。最近的研究表明,miR-490参与肿瘤的发生和发展。然而,其在肾细胞癌中的表达谱及功能仍不清楚。
在此,我们发现与相邻正常组织和正常细胞相比,miR-490-5p在肾细胞癌组织和细胞中表达下调。我们还通过多种体外和体内实验证明miR-490-5p在肾癌中起肿瘤抑制作用。机制上,已证实miR-490-5p直接与PIK3CA mRNA的3'UTR结合,并在mRNA和蛋白质水平上降低PIK3CA的表达,进而抑制磷脂酰肌醇3激酶/蛋白激酶B信号通路。我们进一步表明,敲低PIK3CA可阻断miR-490-5p的生长抑制作用,而PIK3CA的过表达可逆转miR-490-5p对肾癌细胞致瘤性的抑制作用。
综上所述,我们的结果首次表明miR-490-5p通过靶向PIK3CA在肾癌中发挥肿瘤抑制作用。
我们的研究结果表明,miR-490-5p可能是治疗肾细胞癌的潜在基因治疗靶点。