Suppr超能文献

EWS和FUS结合了一部分转录基因,这些基因编码的蛋白质在RNA调节功能方面高度富集。

EWS and FUS bind a subset of transcribed genes encoding proteins enriched in RNA regulatory functions.

作者信息

Luo Yonglun, Blechingberg Jenny, Fernandes Ana Miguel, Li Shengting, Fryland Tue, Børglum Anders D, Bolund Lars, Nielsen Anders Lade

机构信息

Department of Biomedicine, Aarhus University, The Bartholin Building, Aarhus, DK-8000, Denmark.

Present address: Clinical Microbiological Section, Lillebælt Hospital, Vejle, Denmark.

出版信息

BMC Genomics. 2015 Nov 14;16:929. doi: 10.1186/s12864-015-2125-9.

Abstract

BACKGROUND

FUS (TLS) and EWS (EWSR1) belong to the FET-protein family of RNA and DNA binding proteins. FUS and EWS are structurally and functionally related and participate in transcriptional regulation and RNA processing. FUS and EWS are identified in translocation generated cancer fusion proteins and involved in the human neurological diseases amyotrophic lateral sclerosis and fronto-temporal lobar degeneration.

RESULTS

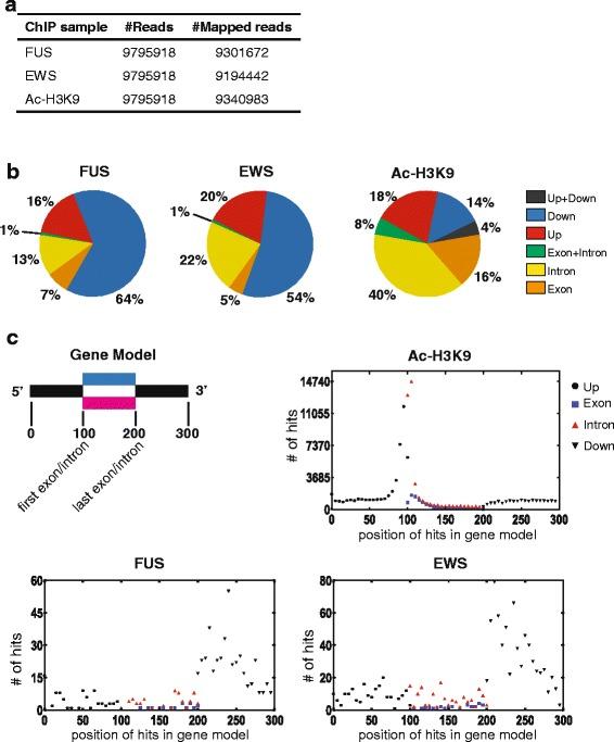
To determine the gene regulatory functions of FUS and EWS at the level of chromatin, we have performed chromatin immunoprecipitation followed by next generation sequencing (ChIP-seq). Our results show that FUS and EWS bind to a subset of actively transcribed genes, that binding often is downstream the poly(A)-signal, and that binding overlaps with RNA polymerase II. Functional examinations of selected target genes identified that FUS and EWS can regulate gene expression at different levels. Gene Ontology analyses showed that FUS and EWS target genes preferentially encode proteins involved in regulatory processes at the RNA level.

CONCLUSIONS

The presented results yield new insights into gene interactions of EWS and FUS and have identified a set of FUS and EWS target genes involved in pathways at the RNA regulatory level with potential to mediate normal and disease-associated functions of the FUS and EWS proteins.

摘要

背景

FUS(TLS)和EWS(EWSR1)属于RNA和DNA结合蛋白的FET蛋白家族。FUS和EWS在结构和功能上相关,参与转录调控和RNA加工。FUS和EWS在易位产生的癌症融合蛋白中被鉴定出来,并与人类神经疾病肌萎缩侧索硬化症和额颞叶痴呆有关。

结果

为了在染色质水平确定FUS和EWS的基因调控功能,我们进行了染色质免疫沉淀结合下一代测序(ChIP-seq)。我们的结果表明,FUS和EWS与一部分活跃转录的基因结合,这种结合通常在聚腺苷酸信号下游,并且与RNA聚合酶II重叠。对选定靶基因的功能检查表明,FUS和EWS可以在不同水平调节基因表达。基因本体分析表明,FUS和EWS靶基因优先编码参与RNA水平调控过程的蛋白质。

结论

所呈现的结果为EWS和FUS的基因相互作用提供了新的见解,并确定了一组FUS和EWS靶基因,它们参与RNA调控水平的途径,有可能介导FUS和EWS蛋白的正常和疾病相关功能。

https://cdn.ncbi.nlm.nih.gov/pmc/blobs/9aa3/4647676/d994a34fe846/12864_2015_2125_Fig1_HTML.jpg

文献AI研究员

20分钟写一篇综述,助力文献阅读效率提升50倍。

立即体验

用中文搜PubMed

大模型驱动的PubMed中文搜索引擎

马上搜索

文档翻译

学术文献翻译模型,支持多种主流文档格式。

立即体验