• 文献检索
  • 文档翻译
  • 深度研究
  • 学术资讯
  • Suppr Zotero 插件Zotero 插件
  • 邀请有礼
  • 套餐&价格
  • 历史记录
应用&插件
Suppr Zotero 插件Zotero 插件浏览器插件Mac 客户端Windows 客户端微信小程序
定价
高级版会员购买积分包购买API积分包
服务
文献检索文档翻译深度研究API 文档MCP 服务
关于我们
关于 Suppr公司介绍联系我们用户协议隐私条款
关注我们

Suppr 超能文献

核心技术专利:CN118964589B侵权必究
粤ICP备2023148730 号-1Suppr @ 2026

文献检索

告别复杂PubMed语法,用中文像聊天一样搜索,搜遍4000万医学文献。AI智能推荐,让科研检索更轻松。

立即免费搜索

文件翻译

保留排版,准确专业,支持PDF/Word/PPT等文件格式,支持 12+语言互译。

免费翻译文档

深度研究

AI帮你快速写综述,25分钟生成高质量综述,智能提取关键信息,辅助科研写作。

立即免费体验

基于恶性细胞形态的靶向细胞消融。

Targeted cellular ablation based on the morphology of malignant cells.

作者信息

Ivey Jill W, Latouche Eduardo L, Sano Michael B, Rossmeisl John H, Davalos Rafael V, Verbridge Scott S

机构信息

Department of Biomedical Engineering and Mechanics, Virginia Tech-Wake Forest University, Blacksburg, VA, 24061.

Department of Radiation Oncology, Division of Radiation Physics, Stanford University School of Medicine, Stanford, CA 94305.

出版信息

Sci Rep. 2015 Nov 24;5:17157. doi: 10.1038/srep17157.

DOI:10.1038/srep17157
PMID:26596248
原文链接:https://pmc.ncbi.nlm.nih.gov/articles/PMC4657158/
Abstract

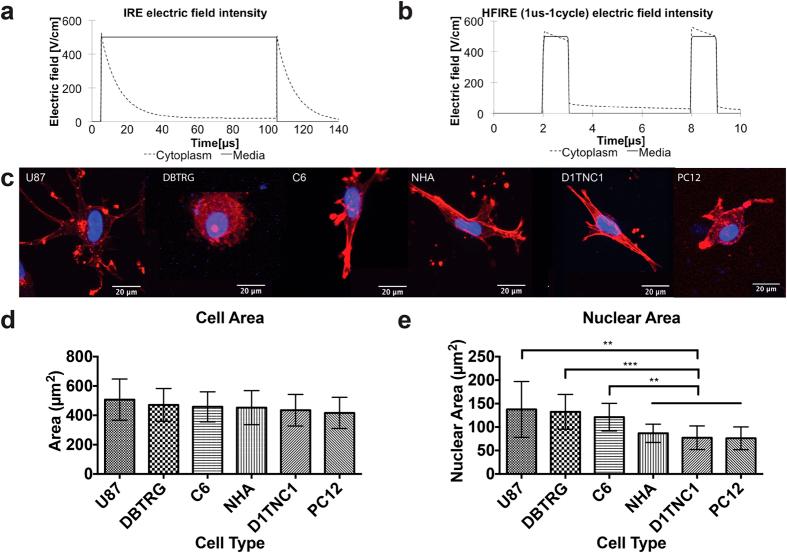
Treatment of glioblastoma multiforme (GBM) is especially challenging due to a shortage of methods to preferentially target diffuse infiltrative cells, and therapy-resistant glioma stem cell populations. Here we report a physical treatment method based on electrical disruption of cells, whose action depends strongly on cellular morphology. Interestingly, numerical modeling suggests that while outer lipid bilayer disruption induced by long pulses (100 μs) is enhanced for larger cells, short pulses (1 μs) preferentially result in high fields within the cell interior, which scale in magnitude with nucleus size. Because enlarged nuclei represent a reliable indicator of malignancy, this suggested a means of preferentially targeting malignant cells. While we demonstrate killing of both normal and malignant cells using pulsed electric fields (PEFs) to treat spontaneous canine GBM, we proposed that properly tuned PEFs might provide targeted ablation based on nuclear size. Using 3D hydrogel models of normal and malignant brain tissues, which permit high-resolution interrogation during treatment testing, we confirmed that PEFs could be tuned to preferentially kill cancerous cells. Finally, we estimated the nuclear envelope electric potential disruption needed for cell death from PEFs. Our results may be useful in safely targeting the therapy-resistant cell niches that cause recurrence of GBM tumors.

摘要

多形性胶质母细胞瘤(GBM)的治疗极具挑战性,因为缺乏优先靶向弥漫性浸润细胞和抗治疗性胶质瘤干细胞群体的方法。在此,我们报告一种基于细胞电破坏的物理治疗方法,其作用在很大程度上取决于细胞形态。有趣的是,数值模拟表明,虽然长脉冲(约100微秒)引起的外部脂质双分子层破坏对较大细胞有所增强,但短脉冲(约1微秒)优先在细胞内部产生高场,其强度与细胞核大小成比例。由于细胞核增大是恶性肿瘤的可靠指标,这提示了一种优先靶向恶性细胞的方法。虽然我们使用脉冲电场(PEF)治疗自发性犬GBM时证明了对正常细胞和恶性细胞均有杀伤作用,但我们提出,适当调整的PEF可能基于细胞核大小提供靶向消融。使用正常和恶性脑组织的3D水凝胶模型,其允许在治疗测试期间进行高分辨率询问,我们证实可以调整PEF以优先杀死癌细胞。最后,我们估计了PEF导致细胞死亡所需的核膜电位破坏。我们的结果可能有助于安全地靶向导致GBM肿瘤复发的抗治疗性细胞龛。

https://cdn.ncbi.nlm.nih.gov/pmc/blobs/5b7b/4657158/c24434d86c3a/srep17157-f10.jpg
https://cdn.ncbi.nlm.nih.gov/pmc/blobs/5b7b/4657158/19f759b55161/srep17157-f1.jpg
https://cdn.ncbi.nlm.nih.gov/pmc/blobs/5b7b/4657158/1fa9f77e7ef8/srep17157-f2.jpg
https://cdn.ncbi.nlm.nih.gov/pmc/blobs/5b7b/4657158/50ea98aebc0a/srep17157-f3.jpg
https://cdn.ncbi.nlm.nih.gov/pmc/blobs/5b7b/4657158/b87c1f0939bf/srep17157-f4.jpg
https://cdn.ncbi.nlm.nih.gov/pmc/blobs/5b7b/4657158/87962b41077f/srep17157-f5.jpg
https://cdn.ncbi.nlm.nih.gov/pmc/blobs/5b7b/4657158/f2211467ece0/srep17157-f6.jpg
https://cdn.ncbi.nlm.nih.gov/pmc/blobs/5b7b/4657158/3bd6c8f3868e/srep17157-f7.jpg
https://cdn.ncbi.nlm.nih.gov/pmc/blobs/5b7b/4657158/0ccd62bd2176/srep17157-f8.jpg
https://cdn.ncbi.nlm.nih.gov/pmc/blobs/5b7b/4657158/19a807116f03/srep17157-f9.jpg
https://cdn.ncbi.nlm.nih.gov/pmc/blobs/5b7b/4657158/c24434d86c3a/srep17157-f10.jpg
https://cdn.ncbi.nlm.nih.gov/pmc/blobs/5b7b/4657158/19f759b55161/srep17157-f1.jpg
https://cdn.ncbi.nlm.nih.gov/pmc/blobs/5b7b/4657158/1fa9f77e7ef8/srep17157-f2.jpg
https://cdn.ncbi.nlm.nih.gov/pmc/blobs/5b7b/4657158/50ea98aebc0a/srep17157-f3.jpg
https://cdn.ncbi.nlm.nih.gov/pmc/blobs/5b7b/4657158/b87c1f0939bf/srep17157-f4.jpg
https://cdn.ncbi.nlm.nih.gov/pmc/blobs/5b7b/4657158/87962b41077f/srep17157-f5.jpg
https://cdn.ncbi.nlm.nih.gov/pmc/blobs/5b7b/4657158/f2211467ece0/srep17157-f6.jpg
https://cdn.ncbi.nlm.nih.gov/pmc/blobs/5b7b/4657158/3bd6c8f3868e/srep17157-f7.jpg
https://cdn.ncbi.nlm.nih.gov/pmc/blobs/5b7b/4657158/0ccd62bd2176/srep17157-f8.jpg
https://cdn.ncbi.nlm.nih.gov/pmc/blobs/5b7b/4657158/19a807116f03/srep17157-f9.jpg
https://cdn.ncbi.nlm.nih.gov/pmc/blobs/5b7b/4657158/c24434d86c3a/srep17157-f10.jpg

相似文献

1
Targeted cellular ablation based on the morphology of malignant cells.基于恶性细胞形态的靶向细胞消融。
Sci Rep. 2015 Nov 24;5:17157. doi: 10.1038/srep17157.
2
Nanosecond pulses targeting intracellular ablation increase destruction of tumor cells with irregular morphology.纳秒脉冲靶向细胞内消融增加了对形态不规则肿瘤细胞的破坏。
Bioelectrochemistry. 2020 Apr;132:107432. doi: 10.1016/j.bioelechem.2019.107432. Epub 2019 Dec 4.
3
Identification of cancer stem cells in dog glioblastoma.犬胶质母细胞瘤中癌症干细胞的鉴定。
Vet Pathol. 2009 May;46(3):391-406. doi: 10.1354/vp.08-VP-0218-S-FL. Epub 2009 Jan 27.
4
Safety and feasibility of the NanoKnife system for irreversible electroporation ablative treatment of canine spontaneous intracranial gliomas.纳米刀系统用于犬自发性颅内胶质瘤不可逆电穿孔消融治疗的安全性和可行性
J Neurosurg. 2015 Oct;123(4):1008-25. doi: 10.3171/2014.12.JNS141768. Epub 2015 Jul 3.
5
The Feasibility of Enhancing Susceptibility of Glioblastoma Cells to IRE Using a Calcium Adjuvant.使用钙佐剂增强胶质母细胞瘤细胞对 IRE 的敏感性的可行性。
Ann Biomed Eng. 2017 Nov;45(11):2535-2547. doi: 10.1007/s10439-017-1905-6. Epub 2017 Aug 28.
6
Glioblastoma multiforme: clinical findings, magnetic resonance imaging, and pathology in five dogs.多形性胶质母细胞瘤:五只犬的临床发现、磁共振成像及病理学
Vet Pathol. 2003 Nov;40(6):659-69. doi: 10.1354/vp.40-6-659.
7
Predictive therapeutic planning for irreversible electroporation treatment of spontaneous malignant glioma.预测性治疗计划用于自发性恶性脑胶质瘤的不可逆电穿孔治疗。
Med Phys. 2017 Sep;44(9):4968-4980. doi: 10.1002/mp.12401. Epub 2017 Jul 25.
8
Enhancing Irreversible Electroporation by Manipulating Cellular Biophysics with a Molecular Adjuvant.通过分子佐剂操纵细胞生物物理学增强不可逆电穿孔
Biophys J. 2017 Jul 25;113(2):472-480. doi: 10.1016/j.bpj.2017.06.014.
9
Giant cell glioblastoma in the frontal cortex of a dog.犬额叶皮质中的巨细胞胶质母细胞瘤。
Vet Pathol. 1995 Mar;32(2):197-9. doi: 10.1177/030098589503200217.
10
Enhanced immunosuppression by therapy-exposed glioblastoma multiforme tumor cells.经治疗的多形性胶质母细胞瘤肿瘤细胞增强免疫抑制作用。
Int J Cancer. 2015 Jun 1;136(11):2566-78. doi: 10.1002/ijc.29309. Epub 2014 Nov 12.

引用本文的文献

1
Novel combination of irreversible electroporation and allogenic chimeric antigen receptor (CAR) T-cell therapy synergizes therapeutic outcomes in a preclinical human pancreatic cancer mouse model.不可逆电穿孔与同种异体嵌合抗原受体(CAR)T细胞疗法的新型联合方案在临床前人类胰腺癌小鼠模型中可增强治疗效果。
bioRxiv. 2025 Aug 12:2025.08.10.669537. doi: 10.1101/2025.08.10.669537.
2
Power-Driven Electroporation Is Predictive of Treatment Outcomes in a Conductivity-Independent Manner.动力驱动电穿孔以与电导率无关的方式预测治疗结果。
BME Front. 2025 Aug 12;6:0169. doi: 10.34133/bmef.0169. eCollection 2025.
3
Pulsed field ablation in medicine: irreversible electroporation and electropermeabilization theory and applications.

本文引用的文献

1
New treatment modalities for brain tumors in dogs and cats.犬猫脑肿瘤的新治疗方式。
Vet Clin North Am Small Anim Pract. 2014 Nov;44(6):1013-38. doi: 10.1016/j.cvsm.2014.07.003. Epub 2014 Nov 1.
2
In-vitro bipolar nano- and microsecond electro-pulse bursts for irreversible electroporation therapies.用于不可逆电穿孔疗法的体外双极纳秒和微秒电脉冲串
Bioelectrochemistry. 2014 Dec;100:69-79. doi: 10.1016/j.bioelechem.2014.07.010. Epub 2014 Aug 4.
3
A neurocentric perspective on glioma invasion.神经中心观点下的脑胶质瘤侵袭
医学中的脉冲场消融:不可逆电穿孔和电通透理论与应用
Radiol Oncol. 2025 Feb 27;59(1):1-22. doi: 10.2478/raon-2025-0011. eCollection 2025 Mar 1.
4
Transient Lymphatic Remodeling Follows Sub-Ablative High-Frequency Irreversible Electroporation Therapy in a 4T1 Murine Model.在4T1小鼠模型中,亚消融性高频不可逆电穿孔治疗后出现短暂性淋巴管重塑。
Ann Biomed Eng. 2025 May;53(5):1148-1164. doi: 10.1007/s10439-024-03674-y. Epub 2025 Feb 25.
5
Tumor-derived extracellular vesicles disrupt the blood-brain barrier endothelium following high-frequency irreversible electroporation.肿瘤来源的细胞外囊泡在高频不可逆电穿孔后破坏血脑屏障内皮。
Sci Rep. 2024 Nov 18;14(1):28533. doi: 10.1038/s41598-024-79019-5.
6
Treatment of Spontaneous Tumors With Algorithmically Controlled Electroporation.算法控制电穿孔治疗自发性肿瘤。
IEEE Trans Biomed Eng. 2024 Oct;71(10):2814-2822. doi: 10.1109/TBME.2024.3394391. Epub 2024 Sep 19.
7
Involvement of Mitochondria in the Selective Response to Microsecond Pulsed Electric Fields on Healthy and Cancer Stem Cells in the Brain.线粒体在大脑中健康和肿瘤干细胞对微秒级脉冲电场的选择性反应中的作用。
Int J Mol Sci. 2024 Feb 13;25(4):2233. doi: 10.3390/ijms25042233.
8
Liver-tumor mimics as a potential translational framework for planning and testing irreversible electroporation with multiple electrodes.肝脏肿瘤模拟物作为用于多电极不可逆电穿孔规划和测试的潜在转化框架。
Bioeng Transl Med. 2023 Nov 23;9(1):e10607. doi: 10.1002/btm2.10607. eCollection 2024 Jan.
9
Integrated Time Nanosecond Pulse Irreversible Electroporation (INSPIRE): Assessment of Dose, Temperature, and Voltage on Experimental and Clinical Treatment Outcomes.一体化时间纳秒级脉冲不可逆电穿孔(INSPIRE):实验和临床治疗结果中剂量、温度和电压的评估。
IEEE Trans Biomed Eng. 2024 May;71(5):1511-1520. doi: 10.1109/TBME.2023.3340718. Epub 2024 Apr 22.
10
Pulsed Electric Fields in Oncology: A Snapshot of Current Clinical Practices and Research Directions from the 4th World Congress of Electroporation.肿瘤学中的脉冲电场:第四届电穿孔世界大会当前临床实践与研究方向概览
Cancers (Basel). 2023 Jun 25;15(13):3340. doi: 10.3390/cancers15133340.
Nat Rev Neurosci. 2014 Jul;15(7):455-65. doi: 10.1038/nrn3765.
4
Single-cell RNA-seq highlights intratumoral heterogeneity in primary glioblastoma.单细胞 RNA 测序凸显原发性脑胶质瘤肿瘤内异质性。
Science. 2014 Jun 20;344(6190):1396-401. doi: 10.1126/science.1254257. Epub 2014 Jun 12.
5
A randomized trial of bevacizumab for newly diagnosed glioblastoma.贝伐珠单抗治疗新诊断的胶质母细胞瘤的随机试验。
N Engl J Med. 2014 Feb 20;370(8):699-708. doi: 10.1056/NEJMoa1308573.
6
Targeted therapy resistance mediated by dynamic regulation of extrachromosomal mutant EGFR DNA.动态调节染色体外突变 EGFR DNA 介导的靶向治疗耐药性。
Science. 2014 Jan 3;343(6166):72-6. doi: 10.1126/science.1241328. Epub 2013 Dec 5.
7
Tumour heterogeneity in the clinic.临床中的肿瘤异质性。
Nature. 2013 Sep 19;501(7467):355-64. doi: 10.1038/nature12627.
8
Pathology of non-thermal irreversible electroporation (N-TIRE)-induced ablation of the canine brain.非热不可逆电穿孔(N-TIRE)诱导犬脑消融的病理学
J Vet Sci. 2013;14(4):433-40. doi: 10.4142/jvs.2013.14.4.433. Epub 2013 Jun 28.
9
Modeling Ewing sarcoma tumors in vitro with 3D scaffolds.体外使用 3D 支架构建尤因肉瘤肿瘤模型。
Proc Natl Acad Sci U S A. 2013 Apr 16;110(16):6500-5. doi: 10.1073/pnas.1221403110. Epub 2013 Apr 1.
10
Intratumor heterogeneity in human glioblastoma reflects cancer evolutionary dynamics.人类胶质母细胞瘤的肿瘤内异质性反映了癌症进化动态。
Proc Natl Acad Sci U S A. 2013 Mar 5;110(10):4009-14. doi: 10.1073/pnas.1219747110. Epub 2013 Feb 14.