Miano Valentina, Ferrero Giulio, Reineri Stefania, Caizzi Livia, Annaratone Laura, Ricci Laura, Cutrupi Santina, Castellano Isabella, Cordero Francesca, De Bortoli Michele
Center for Molecular Systems Biology, University of Turin, Turin, Italy.
Department of Clinical and Biological Sciences, University of Turin, Turin, Italy.
Oncotarget. 2016 Jan 19;7(3):3201-16. doi: 10.18632/oncotarget.6420.
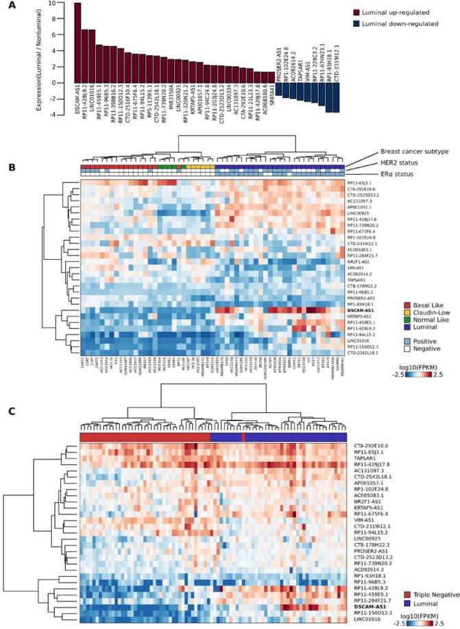
Estrogen Receptor alpha (ERα) activation by estrogenic hormones induces luminal breast cancer cell proliferation. However, ERα plays also important hormone-independent functions to maintain breast tumor cells epithelial phenotype. We reported previously by RNA-Seq that in MCF-7 cells in absence of hormones ERα down-regulation changes the expression of several genes linked to cellular development, representing a specific subset of estrogen-induced genes. Here, we report regulation of long non-coding RNAs from the same experimental settings. A list of 133 Apo-ERα-Regulated lncRNAs (AER-lncRNAs) was identified and extensively characterized using published data from cancer cell lines and tumor tissues, or experiments on MCF-7 cells. For several features, we ran validation using cell cultures or fresh tumor biopsies. AER-lncRNAs represent a specific subset, only marginally overlapping estrogen-induced transcripts, whose expression is largely restricted to luminal cells and which is able to perfectly classify breast tumor subtypes. The most abundant AER-lncRNA, DSCAM-AS1, is expressed in ERα+ breast carcinoma, but not in pre-neoplastic lesions, and correlates inversely with EMT markers. Down-regulation of DSCAM-AS1 recapitulated, in part, the effect of silencing ERα, i.e. growth arrest and induction of EMT markers. In conclusion, we report an ERα-dependent lncRNA set representing a novel luminal signature in breast cancer cells.
雌激素类激素激活雌激素受体α(ERα)可诱导腔面型乳腺癌细胞增殖。然而,ERα在维持乳腺肿瘤细胞上皮表型方面也发挥着重要的非激素依赖性功能。我们之前通过RNA测序报道,在无激素的MCF-7细胞中,ERα下调会改变几个与细胞发育相关基因的表达,这些基因是雌激素诱导基因的一个特定子集。在此,我们报道了来自相同实验设置下长链非编码RNA的调控情况。利用癌细胞系和肿瘤组织的已发表数据或对MCF-7细胞进行的实验,鉴定并广泛表征了133个载脂蛋白ERα调控的长链非编码RNA(AER-lncRNAs)列表。对于几个特征,我们使用细胞培养或新鲜肿瘤活检进行了验证。AER-lncRNAs代表一个特定子集,仅与雌激素诱导的转录本有少量重叠,其表达主要局限于腔面细胞,并且能够完美区分乳腺肿瘤亚型。最丰富的AER-lncRNA,DSCAM-AS1,在ERα阳性乳腺癌中表达,但在肿瘤前病变中不表达,并且与上皮-间质转化(EMT)标志物呈负相关。DSCAM-AS1的下调部分重现了沉默ERα的效果,即生长停滞和EMT标志物的诱导。总之,我们报道了一组ERα依赖性长链非编码RNA,它们代表了乳腺癌细胞中一种新的腔面特征。