Suppr超能文献

SETD2 失调的肾细胞癌中 DNA 甲基化的动态重编程

Dynamic reprogramming of DNA methylation in SETD2-deregulated renal cell carcinoma.

作者信息

Tiedemann Rochelle L, Hlady Ryan A, Hanavan Paul D, Lake Douglas F, Tibes Raoul, Lee Jeong-Heon, Choi Jeong-Hyeon, Ho Thai H, Robertson Keith D

机构信息

Center for Epigenetics, Van Andel Research Institute, Grand Rapids, MI, USA.

Department of Molecular Pharmacology and Experimental Therapeutics and Mayo Clinic Comprehensive Cancer Center, Mayo Clinic, Rochester, MN, USA.

出版信息

Oncotarget. 2016 Jan 12;7(2):1927-46. doi: 10.18632/oncotarget.6481.

Abstract

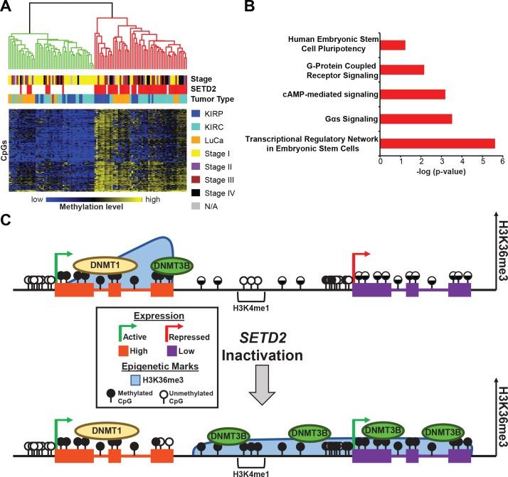
Clear cell renal cell carcinomas (ccRCCs) harbor frequent mutations in epigenetic modifiers including SETD2, the H3K36me3 writer. We profiled DNA methylation (5mC) across the genome in cell line-based models of SETD2 inactivation and SETD2 mutant primary tumors because 5mC has been linked to H3K36me3 and is therapeutically targetable. SETD2 depleted cell line models (long-term and acute) exhibited a DNA hypermethylation phenotype coinciding with ectopic gains in H3K36me3 centered across intergenic regions adjacent to low expressing genes, which became upregulated upon dysregulation of the epigenome. Poised enhancers of developmental genes were prominent hypermethylation targets. SETD2 mutant primary ccRCCs, papillary renal cell carcinomas, and lung adenocarcinomas all demonstrated a DNA hypermethylation phenotype that segregated tumors by SETD2 genotype and advanced grade. These findings collectively demonstrate that SETD2 mutations drive tumorigenesis by coordinated disruption of the epigenome and transcriptome,and they have important implications for future therapeutic strategies targeting chromatin regulator mutant tumors.

摘要

透明细胞肾细胞癌(ccRCC)在包括SETD2(H3K36me3写入酶)在内的表观遗传修饰因子中频繁发生突变。我们在基于细胞系的SETD2失活模型和SETD2突变原发性肿瘤中对全基因组DNA甲基化(5mC)进行了分析,因为5mC与H3K36me3相关且具有治疗靶点。SETD2缺失的细胞系模型(长期和急性)表现出DNA高甲基化表型,与以低表达基因相邻的基因间区域为中心的H3K36me3异位增加相一致,这些区域在表观基因组失调时会上调。发育基因的潜伏增强子是显著的高甲基化靶点。SETD2突变的原发性ccRCC、乳头状肾细胞癌和肺腺癌均表现出DNA高甲基化表型,该表型可根据SETD2基因型和高级别对肿瘤进行分类。这些发现共同表明,SETD2突变通过协调破坏表观基因组和转录组驱动肿瘤发生,并且它们对未来针对染色质调节因子突变肿瘤的治疗策略具有重要意义。

https://cdn.ncbi.nlm.nih.gov/pmc/blobs/3e30/4811507/13a9e2cb3559/oncotarget-07-1927-g001.jpg

文献AI研究员

20分钟写一篇综述,助力文献阅读效率提升50倍。

立即体验

用中文搜PubMed

大模型驱动的PubMed中文搜索引擎

马上搜索

文档翻译

学术文献翻译模型,支持多种主流文档格式。

立即体验